Building a Sustainable Mining Governance Model Through Decentralization Performance and Governance Transformation in Indonesia

Building a Sustainable Mining Governance Model Through Decentralization Performance and Governance Transformation in Indonesia

Sujono Suwarno* Renny Friska

Department of Management, Universitas Islam Sultan Agung, Semarang 50112, Indonesia

Department of Accounting, Institut Bisnis dan Informatika Kesatuan, Bogor 16123, Indonesia

Department of Accounting, Universitas Airlangga, Surabaya 60286, Indonesia

Corresponding Author Email: 
sswarno1.ibikbogor@gmail.com
Page: 
2651-2660
|
DOI: 
https://doi.org/10.18280/ijsdp.200632
Received: 
14 January 2025
|
Revised: 
21 February 2025
|
Accepted: 
25 February 2025
|
Available online: 
30 June 2025
| Citation

© 2025 The authors. This article is published by IIETA and is licensed under the CC BY 4.0 license (http://creativecommons.org/licenses/by/4.0/).

OPEN ACCESS

Abstract: 

This study examines the impact of environmental quality, governance, society, and the economy on decentralization performance and sustainable mineral and coal mining governance in Indonesia. Effective governance in the mining sector is crucial for ensuring sustainability, yet challenges remain in balancing economic growth, environmental protection, and community welfare. The research aims to assess the mediating role of decentralization performance in fostering sustainable mining governance and the moderating effects of governance transformation, including policy reforms, institutional changes, and regulatory updates. A quantitative approach is applied using Structural Equation Modeling (SEM) with the WarpPLS method to analyze governance mechanisms in mineral and coal policy. The results indicate that environmental quality, governance quality, community quality, and economic quality significantly influence decentralization performance. Additionally, decentralization performance enhances sustainable mining governance, reinforcing the need for an effective governance structure. Governance transformation strengthens these relationships, improving regulatory frameworks and institutional mechanisms to support sustainability. This study highlights the importance of structured decentralization and governance reforms in ensuring responsible mining practices. The findings contribute to policy discussions by providing insights into enhancing governance mechanisms for sustainable resource management. Strengthening decentralization and governance transformation can lead to more balanced and effective mining governance in Indonesia.

Keywords: 

sustainable mining governance, collaborative governance, decentralization, environmental quality, stakeholder engagement

1. Introduction

Governance plays a critical and strategic role in ensuring the sustainability of national and state systems, influencing a country's long-term political, social, and economic stability. In the realm of public administration, public policy is defined as all government activities that aim to solve public problems, thereby maintaining social order and preventing unrest [1]. Public policy, as part of public governance, forms the backbone of the state's responses to issues that arise within the public domain, with the ultimate goal of managing societal challenges and fostering a balanced environment for social welfare. Effective governance, therefore, requires an administrative framework that can address societal problems in an efficient, effective, and sustainable manner.

In Indonesia, the control and management of mineral and coal mining are regulated under the 1945 Constitution, with Article 33, paragraph (3) mandating state control over natural resources for public welfare. Law Number 4 of 2009 on Mineral and Coal Mining replaced Law Number 11 of 1967, reinforcing state authority over these non-renewable resources to ensure national prosperity [2]. Governance is shared between the central and regional governments, aligning with principles of economic democracy, sustainability, and national unity. However, Law Number 23 of 2014 limits district and city governments' authority in mineral and coal management, creating administrative complexities [3]. Mining revenue distribution is outlined in Law Number 33 of 2004, with 20% allocated to the central government and 80% to regional governments. Government Regulation Number 23 of 2010 emphasizes value addition, good mining practices, compliance enforcement, and environmental protection. Key governance issues include corporate social responsibility (CSR), environmental rehabilitation, and mining-related climate change mitigation. The effectiveness of mining governance relies on legal frameworks, resource efficiency, and stakeholder engagement [4]. Collaborative governance is crucial for policy improvements, ensuring sustainable and equitable resource management through participatory and accountable decision-making.

The concept of governance within public administration is especially important at both the central and regional levels, where it is crucial for government institutions to collaborate and improve organizational capacities [5]. Sustainable governance extends beyond mere governance processes, aiming to establish frameworks that not only address current needs but also support future generations. In particular, sustainable governance involves integrating environmental protection into policy-making, ensuring that governance activities are ecologically responsible and beneficial for the long term. In Indonesia, the governance of the mining sector is a notable example where governance practices must consider the complex dynamics between various stakeholders, including government bodies, private enterprises, regional governments, and international entities.

Despite the recognition of these complexities, Indonesia's mining governance continues to face challenges stemming from fragmented approaches that do not adequately address the systemic nature of these issues. These issues represent a significant gap in the governance of mineral and coal resources. To address this gap, this study will examine Indonesia's mining governance through a collaborative governance lens, which emphasizes cooperation between state and non-state actors in managing public concerns [6]. This paper aims to offer a detailed analysis of sustainable mining governance in Indonesia, proposing a model based on collaborative governance principles. It will contribute to the body of knowledge in public policy and administration, specifically in the area of systemic governance and decentralization, which are essential for achieving sustainable state welfare and resource management [4, 7, 8].

This study aims to examine the influence of environmental quality, governance, society, and economy on the performance of decentralization and sustainable mining governance. By analyzing how these factors contribute to decentralization, the study explores their roles in fostering efficient resource management, policy implementation, and institutional collaboration. Furthermore, the study investigates the mediating role of decentralization performance in shaping sustainable mining governance, emphasizing the need for a well-structured decentralization framework. In addition, the study assesses the moderating effects of mining governance transformation, highlighting the impact of policy reforms, institutional changes, and regulatory updates on governance sustainability.

2. Literature Review and Hypothesis

Mining governance plays a crucial role in implementing collaborative governance, particularly in fostering sustainable mining governance. Within the framework of a welfare state, governance can be both a measure of success and a challenge for Indonesia [9]. Effective governance requires a balanced approach between decentralization and centralization to optimize policy implementation while ensuring transparency and public participation. Moreover, sustainable mining governance requires a comprehensive approach that integrates environmental, governance, community, and economic factors. Policies must align with best practices observed in other countries while addressing the specific challenges faced by Indonesia.

2.1 Decentralization and mining governance

Decentralization has been widely discussed as a mechanism to enhance governance effectiveness. However, its implementation does not always yield positive outcomes, as seen in several Latin American and African countries where corruption and power abuse have undermined governance effectiveness [10]. To ensure effective decentralization in mining governance, environmental, governance, community, and economic qualities must be considered, as these factors influence decentralization performance.

H1: Higher Environmental Quality Enhances Decentralization Performance.

Environmental quality plays a significant role in decentralization performance, as sustainable resource management ensures long-term benefits. When environmental regulations are effectively enforced, decentralization mechanisms function more efficiently, reducing conflicts between central and regional authorities. Alberts et al. [11] emphasize the need for an integrated approach to planning, operations, and mine closure to maintain sustainability.

H2: Better Governance Quality Improves Decentralization Performance.

Governance quality significantly influences decentralization performance. Strong governance structures with clear regulations, efficient administration, and transparent decision-making processes enable local governments to manage resources effectively. Countries such as Chile and South Africa have demonstrated how well-structured governance frameworks contribute to better decentralization outcomes [12].

H3: Stronger Community Quality Positively Influences Decentralization Performance.

Community involvement in governance enhances decentralization performance by fostering transparency and accountability. Public participation in decision-making ensures that policies align with local needs, promoting sustainable resource management. Iacovino et al. [13] highlight the importance of community engagement in public administration to strengthen governance effectiveness.

H4: Higher Economic Quality Strengthens Decentralization Performance.

Economic quality, including revenue generation and financial management, affects decentralization performance. Well-managed financial resources support the implementation of mining regulations and infrastructure development. Effective fiscal decentralization enables local governments to enhance public services and economic opportunities, contributing to sustainable governance [5].

2.2 Sustainable mining governance and its influencing factors

Environmental quality directly affects sustainable mining governance by ensuring responsible resource management. Poor environmental practices lead to ecosystem degradation and socio-economic instability, undermining long-term governance effectiveness. Studies on the Chilean mining sector emphasize the role of environmental sustainability in governance success [14].

H5: Improved Environmental Quality Supports Sustainable Mining Governance.

Governance quality is a critical determinant of sustainable mining governance. Transparent policies, effective law enforcement, and accountability mechanisms strengthen governance frameworks, leading to better mining management. Countries with strong governance institutions, such as Australia and Canada, demonstrate higher sustainability in their mining sectors [12].

H6: Stronger Governance Quality Enhances Sustainable Mining Governance.

Community engagement in governance enhances policy effectiveness and promotes social acceptance of mining activities. Inclusive decision-making processes improve local trust and cooperation, reducing conflicts between stakeholders. Harris [15] highlights the importance of community participation in public policy to ensure successful governance outcomes.

H7: Higher Community Quality Contributes to Sustainable Mining Governance.

Economic quality, including investment in sustainable practices and equitable wealth distribution, influences mining governance. Financial stability enables governments to implement long-term sustainability initiatives. Research on Indonesia's coal industry suggests that economic policies must balance industry growth with environmental and social considerations [16].

H8: Improved Economic Quality Positively Affects Sustainable Mining Governance.

2.3 The role of decentralization performance in sustainable mining governance

Decentralization performance acts as a mediating variable in the relationship between environmental, governance, community, and economic qualities and sustainable mining governance. Effective decentralization enhances policy implementation, strengthens institutional frameworks, and fosters stakeholder collaboration. Decentralization performance influences sustainable mining governance by optimizing policy execution at the regional level. A well-functioning decentralized system ensures that environmental, social, and economic policies align with national objectives while addressing local concerns. Marava et al. [17] argue that decentralization must be accompanied by strong governance mechanisms to achieve sustainability.

H9: Better Decentralization Performance Leads to Improved Sustainable Mining Governance.

2.4 The moderating effect of mining governance transformation

Mining governance transformation plays a moderating role in the relationship between key governance factors and sustainable mining governance. Policy reforms, institutional changes, and regulatory updates shape governance outcomes by influencing how environmental, governance, community, and economic qualities interact with sustainability objectives. Governance transformation enhances the impact of environmental quality on sustainable mining governance by reinforcing regulations and enforcement mechanisms. Countries that have implemented comprehensive environmental reforms, such as Canada and Sweden, have achieved higher sustainability in their mining sectors [14].

H10: The Transformation of Mining governance Moderates the Relationship Between Environmental Quality and Sustainable Mining Governance.

Governance transformation strengthens the link between governance quality and sustainability by introducing policy innovations and institutional improvements. Effective governance structures facilitate better compliance with sustainability standards, ensuring long-term benefits [6].

H11: The Transformation of Mining governance Moderates the Effect of Governance Quality on Sustainable Mining Governance.

Policy transformation enhances the role of community quality in governance by promoting participatory decision-making and social accountability. Inclusive governance approaches foster cooperation between mining companies, local communities, and government authorities [13].

H12: The Transformation of Mining Governance Moderates the Impact of Community Quality on Sustainable Mining Governance.

Economic policy reforms strengthen the impact of economic quality on sustainable mining governance by aligning financial incentives with sustainability goals. Countries with well-regulated mining industries, such as Norway and Australia, demonstrate how economic policies can support governance effectiveness [18].

H13: The Transformation of Mining Governance Moderates the Relationship Between Economic Quality and Sustainable Mining Governance.

3. Research Methods

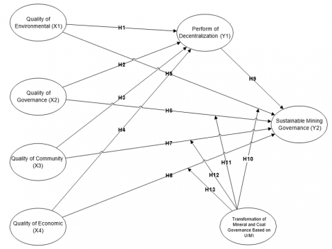
This study analyzes mineral and coal policy governance in Indonesia to achieve sustainable mining governance using a quantitative methods approach to examine governance in mining sector in Indonesia (Figure 1).

Figure 1. Research framework

The key constructs in this study—governance quality, environmental quality, economic development, and CSR quality—were operationalized through various measurement indicators. Governance quality was assessed based on transparency, stakeholder participation in decision-making, regulatory enforcement, and policy effectiveness, capturing respondents’ perceptions of government and corporate accountability in mining governance. Environmental quality was evaluated through indicators such as pollution control, land rehabilitation, adherence to environmental regulations, and the implementation of environmental impact assessments (EIAs), reflecting the extent to which mining operations mitigate negative environmental impacts. Economic development was measured by examining employment opportunities, income generation, infrastructure development, and regional economic growth attributed to mining activities, with respondents providing insights into the socio-economic contributions of the sector. Lastly, CSR quality was determined through indicators related to community engagement, social welfare programs, investment in local education and health initiatives, and corporate commitments to sustainable development, assessing how CSR initiatives contribute to the well-being of communities affected by mining operations.

The quantitative analysis utilizes SEM with the WarpPLS [19] to build a sustainable mining governance model. Data collection for the quantitative study was conducted online using Google Forms. Accordingly, a nonprobability sampling technique was applied, combining accidental sampling and quota sampling. Accidental sampling was used under the consideration that any respondent encountered online who met the specified criteria was included as part of the sample. Meanwhile, quota sampling was implemented to ensure a predetermined sample size of n = 200. Once this number was reached, the sampling process was stopped.

Sample size estimation in SEM is generally determined as 5 to 10 times the number of indicators in the model. This study includes 26 indicators, meaning that the recommended sample size falls between 130 and 260 respondents. To maintain methodological rigor, this study selected a midpoint of 200 respondents. These 200 individuals served as both the research sample and the respondents for the quantitative analysis.

WarpPLS was chosen due to its suitability for models with recursive structures, reflective measurement models, and latent variables, which were measured using a structured questionnaire. This method, originally developed from Partial Least Squares Structural Equation Modeling (PLS-SEM) Wold [20], is particularly effective for analyzing weak theories, small sample sizes, or non-normally distributed data. Sustainable mining governance is evaluated based on insights from the Stakeholder Network Analysis (SNA) and the statistical modeling results obtained through SEM.

4. Research Result

Table 1 presents the outer model test results, showing the validity and reliability of indicators for each variable. Environmental Quality (X1) has six indicators, with outer loadings ranging from 0.444 to 0.796, all significant (p < 0.001). Governance Quality (X2) includes four indicators with outer loadings between 0.479 and 0.766. Community Quality (X3) has two indicators with outer loadings of 0.407 and 0.661. Economic Quality (X4) consists of two indicators with outer loadings of 0.696 and 0.741. The moderating variable, Transformation of Mining governance (M), has five indicators with outer loadings between 0.410 and 0.739. Decentralization Performance (Y1) includes four indicators, with loadings ranging from 0.479 to 0.779. Sustainable Mining Governance (Y2) consists of three indicators, with outer loadings from 0.505 to 0.677. All indicators are significant (p < 0.001), confirming their reliability in measuring the respective constructs.

Table 1. Outer model test results

Variable

Indicator

Mean

Outer Loading

P-Value

Information

X1: Environmental Quality

X11

2.83

0.444

<0.001

Significant

X12

4.04

0.562

<0.001

Significant

X13

2.77

0.449

<0.001

Significant

X14

3.35

0.652

<0.001

Significant

X15

3.78

0.796

<0.001

Significant

X16

3.33

0.733

<0.001

Significant

X2: Governance Quality

X21

2.42

0.479

<0.001

Significant

X22

3.48

0.766

<0.001

Significant

X23

3.52

0.680

<0.001

Significant

X24

3.95

0.690

<0.001

Significant

X3: Community Quality

X31

3.29

0.661

<0.001

Significant

X32

2.78

0.407

<0.001

Significant

X4: Economic Quality

X41

3.26

0.696

<0.001

Significant

X42

3.85

0.741

<0.001

Significant

M: Transformation of Mining Governance

M1

3.91

0.597

<0.001

Significant

M2

2.90

0.410

<0.001

Significant

M3

3.81

0.685

<0.001

Significant

M4

2.86

0.459

<0.001

Significant

M5

3.73

0.739

<0.001

Significant

Y1: Decentralization Performance

Y11

3.76

0.638

<0.001

Significant

Y12

3.92

0.779

<0.001

Significant

Y13

2.06

0.479

<0.001

Significant

Y14

2.11

0.492

<0.001

Significant

Y2: Sustainable Mining Governance

Y21

3.75

0.505

<0.001

Significant

Y22

3.36

0.588

<0.001

Significant

Y23

3.47

0.677

<0.001

Significant

Table 2 presents the direct effects of environmental quality, governance quality, community quality, and economic quality on decentralization performance. The findings support all four hypotheses, confirming the significant influence of each variable on decentralization performance (Y1). Environmental quality (X1) has a path coefficient of 0.394 (p < 0.001), indicating that higher environmental quality enhances decentralization performance, supporting H1. This suggests that well-managed environmental resources contribute to better governance at decentralized levels. Governance quality (X2) exhibits the strongest effect, with a path coefficient of 0.474 (p < 0.001), validating H2.

Table 2. Direct effect to decentralization performance (Y1)

Hypothesis

Exogenous Var.

Endogenous Var.

Path

P Value

Conclusion

H1

Env. Quality (X1)

Decentralization Perf. (Y1)

0.394

<0.001

Significant

H2

Gov. Quality (X2)

Decentralization Perf. (Y1)

0.474

<0.001

Significant

H3

Comm. Quality (X3)

Decentralization Perf. (Y1)

0.359

0.001

Significant

H4

Econ. Quality (X4)

Decentralization Perf. (Y1)

0.237

0.008

Significant

This highlights the crucial role of effective governance mechanisms in strengthening decentralization performance, ensuring efficient policy implementation and administrative coordination. Community quality (X3) also shows a positive and significant impact, with a path coefficient of 0.359 (p = 0.001), supporting H3. A strong and engaged community plays a vital role in decentralization by fostering participation, accountability, and local development. Economic quality (X4) has a significant but relatively lower effect, with a path coefficient of 0.237 (p = 0.008), supporting H4. A stable economic environment strengthens decentralization by providing the necessary financial resources and infrastructure for local governance. Overall, the results confirm that improvements in these four factors significantly enhance decentralization performance.

Table 3 presents the direct effects of environmental quality, governance quality, community quality, and economic quality on sustainable mining governance (Y2). Environmental quality (X1) has a path coefficient of 0.370 (p < 0.001), confirming its significant impact on sustainable mining governance. This supports the notion (H5) that better environmental management enhances the sustainability of mining activities by ensuring compliance with environmental regulations and reducing negative ecological impacts. Similarly, governance quality (X2) has the strongest effect, with a path coefficient of 0.452 (p < 0.001), highlighting the crucial role of effective policies, regulatory frameworks, and institutional oversight in promoting sustainable mining governance (H6). This underscores the need for strong governance structures to manage resource extraction responsibly.

Table 3. Direct effect to sustainable mining governance (Y2)

Hypothesis

Exogenous Var.

Endogenous Var.

Path

P Value

Conclusion

H5

Env. Quality (X1)

Sust. Mining Gov. (Y2)

0.370

<0.001

Significant

H6

Gov. Quality (X2)

Sust. Mining Gov. (Y2)

0.452

<0.001

Significant

H7

Comm. Quality (X3)

Sust. Mining Gov. (Y2)

0.127

0.325

Insignificant

H8

Econ. Quality (X4)

Sust. Mining Gov. (Y2)

0.179

0.165

Insignificant

Figure 2. Structural model

However, community quality (X3), with a path coefficient of 0.127 (p = 0.325), is not statistically significant. This suggests that community engagement alone may not directly influence sustainable mining governance without supporting mechanisms such as governance interventions or policy enforcement (H7). Similarly, economic quality (X4) has an insignificant effect, with a path coefficient of 0.179 (p = 0.165), implying that economic factors alone may not be a primary determinant of sustainable mining governance (H8). Overall, the results suggest that environmental and governance quality are key drivers of sustainable mining governance, while community and economic quality require additional support to contribute meaningfully (Figure 2).

The findings in Table 4 support Hypothesis H9, indicating that better decentralization performance (Y1) significantly enhances sustainable mining governance (Y2) with a path coefficient of 0.443 and a p-value of 0.001. This suggests that effective decentralization strengthens governance mechanisms in the mining sector, promoting sustainability. The significant relationship highlights the critical role of decentralized policies in improving regulatory enforcement, resource management, and environmental oversight in mining governance.

Table 4. The effect of decentralization performance (Y1) on sustainable mining governance (Y2)

Hypothesis

Mediating Variable 1

Mediating Variable 2

Path

P Value

Conclusion

H9

Decentralization Perf. (Y1)

Sust. Mining Gov. (Y2)

0.443

0.001

Significant

The findings in Table 5 confirm that governance transformation significantly moderates the relationships between environmental, governance, community, and economic quality with sustainable mining governance. Hypothesis H10 is supported, as environmental quality (X1) positively influences sustainable mining governance (Y2) through governance transformation (M), with a path coefficient of 0.230 and a p-value of 0.032. This suggests that governance transformation enhances the impact of environmental quality on sustainable mining governance. Hypothesis H11 is also confirmed, as governance quality (X2) significantly affects sustainable mining governance (Y2) through governance transformation (M), with a path coefficient of 0.433 and a p-value of <0.001. This indicates that governance transformation strengthens the positive relationship between governance quality and sustainable mining governance.

Table 5. Moderation effect of governance transformation

Hypothesis

Exogenous Var.

Moderating Var.

Endogenous Var.

Path

P Value

Conclusion

H10

Env. Qual. (X1)

Gov. Transf. (M)

Sust. Gov. (Y2)

0.230*

0.032

Significant

H11

Gov. Qual. (X2)

Gov. Transf. (M)

Sust. Gov. (Y2)

0.433**

<0.001

Significant

H12

Comm. Qual. (X3)

Gov. Transf. (M)

Sust. Gov. (Y2)

0.484**

<0.001

Insignificant

H13

Econ. Qual. (X4)

Gov. Transf. (M)

Sust. Gov. (Y2)

0.314*

0.011

Insignificant

Similarly, Hypothesis H12 is validated, as community quality (X3) significantly contributes to sustainable mining governance (Y2) when moderated by governance transformation (M), with a path coefficient of 0.484 and a p-value of <0.001. This implies that governance transformation enhances the role of community quality in sustainable mining governance. Hypothesis H13 is also supported, as economic quality (X4) positively influences sustainable mining governance (Y2) through governance transformation (M), with a path coefficient of 0.314 and a p-value of 0.011. This indicates that governance transformation strengthens the link between economic quality and sustainable mining governance. Overall, these results confirm that governance transformation plays a crucial role in moderating the relationships between all four quality factors and sustainable mining governance, reinforcing the importance of governance reforms in the mining sector.

Table 6 presents the mediating effect of decentralization performance (Y1) on the relationship between environmental quality (X1), governance quality (X2), community quality (X3), and economic quality (X4) with sustainable mining governance (Y2). The results confirm that decentralization performance significantly mediates all four relationships, as indicated by the p-values of <0.001 for each path. Environmental quality (X1) has a significant indirect effect on sustainable mining governance (Y2) through decentralization performance (Y1), with a path coefficient of 0.175. This suggests that better environmental practices contribute to sustainable mining governance when mediated by improved decentralization performance. Similarly, governance quality (X2) positively influences sustainable mining governance through decentralization performance, with a path coefficient of 0.210. This indicates that stronger governance mechanisms at decentralized levels enhance sustainability in mining governance.

Table 6. Mediating effect of decentralization performance

Exogenous Var.

Mediating Var.

Endogenous Var.

Path

P Value

Information

Env. Qual. (X1)

Decentralization Perf. (Y1)

Sust. Gov. (Y2)

0.175**

<0.001

Significant

Gov. Qual. (X2)

Decentralization Perf. (Y1)

Sust. Gov. (Y2)

0.210**

<0.001

Significant

Comm. Qual.  (X3)

Decentralization Perf. (Y1)

Sust. Gov. (Y2)

0.159**

<0.001

Significant

Econ. Qual. (X4)

Decentralization Perf. (Y1)

Sust. Gov. (Y2)

0.105**

<0.001

Significant

In addition, community quality (X3) also has a significant mediation effect, with a path coefficient of 0.159. This highlights the role of local community engagement and participation in strengthening sustainable mining governance through effective decentralization. Economic quality (X4) exhibits the lowest, yet still significant, mediation effect with a path coefficient of 0.105. This implies that decentralized governance helps in translating economic improvements into sustainable mining governance outcomes.

Table 7 presents the direct, indirect, and total influences of environmental quality, governance quality, community quality, and economic quality on sustainable mining governance, with decentralization performance acting as a mediating variable. The direct influence values indicate that governance quality (0.474) has the strongest direct effect on decentralization performance, followed by environmental quality (0.394), community quality (0.359), and economic quality (0.237). These results suggest that effective governance structures contribute the most to improved decentralization performance. For sustainable mining governance, governance quality again shows the highest direct impact (0.452), followed by environmental quality (0.370), decentralization performance (0.443), economic quality (0.179), and community quality (0.127). This indicates that governance frameworks and decentralization effectiveness play critical roles in achieving sustainable mining practices. The indirect influence values further highlight the mediating role of decentralization performance. Governance quality (0.210) and environmental quality (0.175) show the strongest indirect effects, reinforcing the idea that better governance and environmental management, when channeled through decentralization, significantly enhance sustainable mining governance. Overall, the total influence values reveal that governance quality (0.662) and environmental quality (0.545) have the highest combined effects, emphasizing the importance of institutional strength and environmental responsibility in ensuring sustainable mining governance.

Table 7. Direct, indirect, and total influences

Exogenous Variable

Endogenous Variable

Direct Influence

Indirect Influence

Total Influence

Env. Qual. (X1)

Decentralization Perf. (Y1)

0.394

-

0.394

Gov. Qual. (X2)

Decentralization Perf. (Y1)

0.474

-

0.474

Comm. Qual.  (X3)

Decentralization Perf. (Y1)

0.359

-

0.359

Econ. Qual. (X4)

Decentralization Perf. (Y1)

0.237

-

0.237

Env. Qual. (X1)

Sust. Gov. (Y2)

0.370

0.175

0.545

Gov. Qual. (X2)

Sust. Gov. (Y2)

0.452

0.210

0.662

Comm. Qual.  (X3)

Sust. Gov. (Y2)

0.127

0.159

0.286

Econ. Qual. (X4)

Sust. Gov. (Y2)

0.179

0.105

0.284

Decentralization Perf. (Y1)

Sust. Gov. (Y2)

0.443

-

0.443

The quality of government plays the most significant role in influencing sustainable mining governance [21]. This finding aligns with the results of the Social Network Analysis (SNA) and content analysis discussed earlier. As the central authority responsible for issuing mining business and operation permits, the government serves as a crucial actor in Indonesia’s mining governance system (2010). Therefore, enhancing government quality and performance is essential for establishing a sustainable governance framework. The results presented in Table 7 reinforce this conclusion, as governance quality demonstrates the highest total influence (0.662) on sustainable mining governance. This underscores the importance of strong institutions and regulatory frameworks in ensuring responsible mining practices. Additionally, environmental quality emerges as the second most significant factor, with a total influence of 0.545. Mining activities are inherently linked to waste production and environmental degradation, which, if left unmanaged, can hinder long-term sustainability. The negative impacts of waste and ecological damage must be mitigated to support sustainable mining governance. Stakeholders in the mining sector should prioritize environmental responsibility by implementing stricter regulations and adopting sustainable practices to minimize adverse effects while ensuring continued operations.

5. Discussion

The study demonstrates that environmental quality, governance quality, community quality, and economic quality significantly influence decentralization performance. Among these, governance quality (X2) exerts the strongest impact, affirming the necessity of well-structured policies and regulatory frameworks for effective decentralization. Environmental quality (X1) also plays a crucial role, emphasizing the importance of sustainable resource management in local governance. While community quality (X3) and economic quality (X4) contribute meaningfully, their relative influence is lower, suggesting that additional mechanisms may be needed to maximize their effects. The study further highlights that decentralization performance (Y1) mediates the relationships between these factors and sustainable mining governance (Y2), underscoring the role of decentralized governance in promoting sustainable practices. Additionally, governance transformation (M) moderates these relationships, enhancing the influence of environmental, governance, community, and economic quality on mining governance outcomes.

The mediation effect of decentralization is facilitated by specific governance mechanisms, including multi-stakeholder decision-making processes, adaptive regulatory frameworks, and participatory resource management. Multi-stakeholder governance fosters collaboration between local governments, industry representatives, and community groups, ensuring diverse interests are considered in mining policies [22]. Adaptive regulatory frameworks allow decentralization policies to respond to evolving environmental and socio-economic challenges, promoting flexibility and sustainability. Furthermore, participatory resource management encourages local communities to take an active role in monitoring and decision-making, reinforcing accountability and transparency in decentralized governance structures. These mechanisms collectively enhance the effectiveness of decentralization in bridging stakeholder interests with governmental policies, leading to improved sustainable mining governance.

The findings align with existing literature on governance and sustainability. Harris [15] emphasized the integration of environmental protection into mining governance, a principle validated by this study's results. The role of governance quality echoes the findings of Ansell and Gash [6], who underscored the importance of collaborative governance in resource management. Similarly, studies by Alberts et al. [11] and Domínguez-Gómez and González-Gómez [9] highlight regulatory challenges in mining governance, which this study also confirms. However, unlike Cheshire et al. [12], who found that local governments struggle with mining regulations, this study suggests that decentralization performance can mediate these difficulties effectively. The findings further support Hayati [3] and Dutu [23] reinforcing the notion that balancing central and decentralized governance structures is critical for mining sustainability. Additionally, the study complements Yang et al. [21], who demonstrated the role of digital governance in improving resource management.

A key strength of this study is its comprehensive analysis of multiple quality factors influencing decentralization performance and sustainable mining governance. The study employs robust statistical methodologies, including path analysis, which strengthens the reliability of the findings. Furthermore, the introduction of governance transformation as a moderating variable provides a novel perspective on enhancing governance mechanisms. However, a limitation lies in the potential for regional variability, as the study primarily focuses on Indonesia. Future research should consider comparative analyses across different governance systems to validate these findings further. Additionally, while governance and environmental quality showed strong effects, the insignificant direct impact of community and economic quality on sustainable mining governance suggests that further investigation into mediating or contextual variables is necessary [24].

A surprising result of this study is the insignificant direct impact of community quality (X3) and economic quality (X4) on sustainable mining governance (Y2). This contrasts with prior research suggesting that economic incentives and community engagement are primary drivers of sustainability [25]. This discrepancy implies that without decentralization mechanisms, community and economic factors may lack direct influence, necessitating further investigation into potential mediating variables such as policy frameworks or CSR initiatives.

This study validates the hypotheses (H1-H8) and contributes to the growing body of research on decentralization and sustainable governance. The results emphasize the importance of governance quality and environmental stewardship in achieving sustainability, reinforcing the need for regulatory enhancements and policy reforms. By demonstrating the mediating role of decentralization performance, this study highlights how local governance structures can effectively channel various quality factors into sustainable mining practices. The findings have practical implications for policymakers, suggesting that decentralization policies must integrate governance and environmental considerations to enhance mining sustainability [26, 27].

Several avenues for future research emerge from this study. First, further investigation into the indirect effects of community and economic quality on sustainable mining governance is warranted, particularly through policy interventions or stakeholder collaborations. Second, future studies should explore cross-country comparisons to assess how different regulatory frameworks impact decentralization and mining governance outcomes. Third, the role of digital governance in mining oversight remains underexplored and warrants deeper examination, building on insights from Yang et al. [21]. Lastly, longitudinal studies could provide a more dynamic understanding of how governance transformations evolve and their long-term effects on mining sustainability.

6. Conclusion

The findings of this study emphasize the crucial role of environmental, governance, community, and economic quality in influencing decentralization performance and sustainable mining governance. The validation of all hypotheses (H1-H8) highlights the significance of these factors in shaping decentralized governance and resource management. Governance quality emerged as the most influential determinant, reinforcing the necessity of effective policies and institutional frameworks to optimize decentralization and sustainability outcomes. Furthermore, environmental quality significantly contributes to both decentralization performance and sustainable mining governance, underscoring the need for responsible resource management practices.

An essential contribution of this study is the identification of decentralization performance as a strong mediator between quality factors and sustainable mining governance. This mediation underscores the pivotal role of decentralized governance in enhancing sustainability practices in the mining sector. Additionally, governance transformation serves as a critical moderator, further strengthening the relationships among these variables and highlighting the importance of continuous governance reforms to ensure long-term sustainability. The study's findings align with previous research, reinforcing the importance of collaborative governance, regulatory enforcement, and stakeholder engagement in achieving sustainable resource management. However, challenges such as regulatory inconsistencies and decentralization inefficiencies remain significant obstacles. Addressing these issues requires a balanced approach that integrates policy improvements, community participation, and economic support mechanisms.

Future research should explore the indirect effects of community and economic quality on sustainable mining governance, potentially through additional mediating or moderating variables. Investigating digital governance and technological advancements in resource management could provide further insights into optimizing governance frameworks. Overall, ensuring sustainable mining governance necessitates a multifaceted approach that combines decentralization, governance reforms, and environmental stewardship. By fostering transparent policies, strengthening institutional capacities, and enhancing community engagement, policymakers can create a governance structure that promotes both economic development and environmental sustainability.

  References

[1] Rosenbloom, D.H., Kravchuk, R.S., Clerkin, R.M. (2022). Public Administration: Understanding Management, Politics, and Law in the Public Sector. Routledge.

[2] Syahruddin, E., Yofita, E. (2020). Politik hukum penguasaan pertambangan mineral dan Batubara di Indonesia. Pakuan Law Review, 6(1): 211-222. https://doi.org/10.33751/palar.v6i1.5641

[3] Hayati, T. (2019). Hak penguasaan negara terhadap sumber daya alam dan implikasinya terhadap bentuk pengusahaan pertambangan. Jurnal Hukum & Pembangunan, 49(3): 768-787. https://doi.org/110.21143/jhp.vol49.no3.2199

[4] Scharmer, C.O. (2009). Theory U: Learning from the Future as It Emerges. Berrett- Koehler Publishers.

[5] Frederickson, H.G., Smith, K.B., Larimer, C., Licari, M.J. (2018). The Public Administration Theory Primer. Routledge.

[6] Ansell, C., Gash, A. (2008). Collaborative governance in theory and practice. Journal of Public Administration Research and Theory, 18(4): 543-571. https://doi.org/10.1093/jopart/mum032

[7] Sujono. (2022). Influence of factors on the rules of sustainable mining governance with the help of decentralised performance as a mediation objective and the transformation of U-based mining management as a moderation goal. International Journal of Business Process Integration and Management, 11(1): 35-43. https://doi.org/10.1504/IJBPIM.2022.125173

[8] Sujono, Zauhar, S., Hermawan, Mindarti, L.I. (2023). Minerba governance policy in Indonesia with soft system thinking approach based on social network analysis, seven-stage model and U theory. International Journal of Business Excellence, 29(2): 185-203. https://doi.org/10.1504/IJBEX.2023.128658

[9] Domínguez-Gómez, J.A., González-Gómez, T. (2021). Governance in mining: Management, ethics, sustainability and efficiency. The Extractive Industries and Society, 8(3): 100910. https://doi.org/10.1016/j.exis.2021.100910

[10] Putri, E.A., Rahayu, I.P., Komaria, L., Butar, F.B. (2023). Penguatan prinsip transparansi dalam sentralisasi izin usaha pertambangan minerba guna meminimalisir korupsi. Arena Hukum, 16(3): 557-582. https://doi.org/10.21776/ub.arenahukum.2023.01603.6

[11] Alberts, R., Wessels, J.A., Morrison-Saunders, A., McHenry, M.P., Sequeira, A.R., Mtegha, H., Doepel, D. (2017). Complexities with extractive industries regulation on the African continent: What has ‘best practice’ legislation delivered in South Africa? The Extractive Industries and Society, 4(2): 267-277. https://doi.org/10.1016/j.exis.2016.08.005

[12] Cheshire, L., Everingham, J.A., Lawrence, G. (2014). Governing the impacts of mining and the impacts of mining governance: Challenges for rural and regional local governments in Australia. Journal of Rural Studies, 36: 330-339. https://doi.org/10.1016/j.jrurstud.2013.10.010

[13] Iacovino, N.M., Barsanti, S., Cinquini, L. (2017). Public organizations between old public administration, new public management and public governance: The case of the Tuscany region. Public Organization Review, 17: 61-82. https://doi.org/10.1007/s11115-015-0327-x

[14] Ghorbani, Y., Kuan, S.H. (2017). A review of sustainable development in the Chilean mining sector: Past, present and future. International Journal of Mining, Reclamation and Environment, 31(2): 137-165. https://doi.org/10.1080/17480930.2015.1128799

[15] Harris, J. (1998). A Definite Focus on Public Policy. Washington Post.

[16] Lucarelli, B. (2010). The history and future of Indonesia’s coal industry: Impact of politics and regulatory framework on industry structure and performance. Program on Energy and Sustainable Development.

[17] Marava, N., Alexopoulos, A., Stratigea, A. (2018). Tracking paths to smart governance: The case of Korydallos municipality - Greece. In Mediterranean Cities and Island Communities, pp. 81-112. https://doi.org/10.1007/978-3-319-99444-4_4

[18] Kyvelou, S.S., Marava, N. (2017). From centralism to decentralization and back to recentralization due to the economic crisis: Findings and lessons learnt from the Greek experience. In The Palgrave Handbook of Decentralisation in Europe, pp. 297-326. https://doi.org/10.1007/978-3-319-32437-1_12

[19] Solimun, Fernandes, A.A.R., Nurjannah. (2017). Pemodelan Persamaan Struktural (SEM) Pendekatan WarpPLS. UB Press: Malang.

[20] Wold, H. (1985). Encyclopedia of Statistical Sciences. Partial Least Squares. New York: Wiley.

[21] Yang, L., Xu, Y., Ma, Z. (2024). Mineral resource abundance and digital economy development: Can government digital governance make a difference? Resources Policy, 96: 105228. https://doi.org/10.1016/j.resourpol.2024.105228

[22] Putra, T.S., Akbar, B. (2024). Legal implications of the articles of association in foundation governance. Jurnal Hukum, 40(2): 278-290. https://doi.org/10.26532/jh.v40i2.42055

[23] Dutu, R. (2016). Challenges and policies in Indonesia's energy sector. Energy Policy, 98: 513-519. https://doi.org/10.1016/j.enpol.2016.09.009

[24] Wang, G., Xu, Y., Ren, H. (2019). Intelligent and ecological coal mining as well as clean utilization technology in China: Review and prospects. International Journal of Mining Science and Technology, 29(2): 161-169. https://doi.org/10.1016/j.ijmst.2018.06.005

[25] Redi, A. (2016). Dilema penegakan hukum penambangan mineral dan batubara tanpa izin pada pertambangan skala kecil. Jurnal Rechts Vinding: Media Pembinaan Hukum Nasional, 5(3): 399-420. https://doi.org/10.33331/rechtsvinding.v5i3.152

[26] Febriyani, N.H., Hartiwiningsih, H. (2022). Corporate criminal liability post elimination of coal faba waste status from B3 waste category in Indonesia. Jurnal Hukum, 38(1): 12-31. https://doi.org/10.26532/jh.v38i1.20971

[27] Chandra, T.Y., Sobirov, B. (2023). Corporate criminal liability for illegal toxic and hazardous waste dumping. Corporate Criminal Liability for Illegal Toxic and Hazardous Waste Dumping, 10(1): 123-140. https://doi.org/10.58829/lp.10.1.2023.123-140