The Role of Yueshengshi in Advancing Smart City Development: A Quantitative Case Study of Guangdong's Digital Governance

The Role of Yueshengshi in Advancing Smart City Development: A Quantitative Case Study of Guangdong's Digital Governance

Yuhang Wang

City University of Macau, Faculty of Business, Avenida Padre Tomás Pereira, Taipa 999078, Macau, China

Corresponding Author Email: 
b23091103373@cityu.edu.mo
Page: 
1143-1154
|
DOI: 
https://doi.org/10.18280/ijsdp.200320
Received: 
28 February 2025
|
Revised: 
25 March 2025
|
Accepted: 
28 March 2025
|
Available online: 
31 March 2025
| Citation

© 2025 The author. This article is published by IIETA and is licensed under the CC BY 4.0 license (http://creativecommons.org/licenses/by/4.0/).

OPEN ACCESS

Abstract: 

The integration of information and communication technology for enhancing operational efficiencies in urban areas is called an initiative of smart city development. Yuenshengshi is also an initiative of digital governance to develop Guangdong as a smart city. This study purported to investigate the impact of Yueshengshi in the smart city development in Guangdong, considering underpinned elements such as urban management efficiency, sustainability, and citizen engagement with public services on Yueshengshi. This study employed a quantitative research methodology with cross-sectional research to collect data from users of Yueshengshi. For this purpose, a close-ended questionnaire with 10-12 close-ended questions was distributed on social media for purposive sampling and collected data from 150 participants. The research results support all the hypotheses, which means that it confirms the positive impact of Yueshengshi in the smart city development of Guangdong concerning the additional elements such as urban management efficiency, environmental sustainability, and citizen engagement. In this context, the citizen trust in digital governance platforms has a mediating impact, digital literacy moderates the relationship between smart city development and Yueshengshi in Guangdong. Digital governance platforms such as Yueshengshi can positively accelerate smart city development by strengthening digital infrastructure and enhancing operational efficiencies.

Keywords: 

digital governance, digital literacy, e-governance, smart city development, urban management, Yueshengshi

1. Introduction

Given the rise of rapid urbanization, digital technologies based on information and communication technologies have emerged as a solution for the government to manage the challenges of urbanization, such as growing population issues, waste management, traffic management and many more. According to Bastos et al. [1], digital technologies can help govern urban development to enhance the quality of public service, which is also critical for the efficiency of citizen services. Consequently, digital technologies such as Big Data, IoT, and Artificial Intelligence can help the authorities and government enhance public services for urban efficiency by leveraging real-time monitoring and data-driven decision-making [2]. Here, digital technologies can also increase citizen engagement in public services, which will reflect positively on the satisfaction of the population. The integration of digital technologies for urban development and governance created the concept of smart cities governed by digital governance platforms. It enabled the government to connect with the people directly and deliver efficient and customized public service for people, which is instrumental in creating citizen-centred governance.

Digital Governance enhances the transparency in public services and enables the government to provide seamless public services to the people tailored to their needs, which is crucial for high citizen engagement [3]. Isah et al. [4] also opined that traditional governance can be subjected to inefficiencies due to bureaucratic orders, which can be minimized by using digital governance due to its potential to deliver real-time services to the population. In this regard, digital governance serves as a bridge between the government and citizens, which not only connects the government directly to the citizens to understand their issues but also helps to improve public satisfaction with governance through real-time responsiveness of the government. For example, the growing population in rapidly urbanized areas creates administrative issues such as traffic congestion, waste disposal systems, public safety concerns and many more. Here, these issues are not only critical for managing public satisfaction with administration and government but also reflect the urban management efficiencies, which need innovative ideas such as digital governance for solutions.

Deng et al. [5] comprehended that many governments globally are investing in developing digital governance platforms for rapid urbanization and creating smart cities. Here, information and communication technologies can enhance the connectivity between the administration and the public, which can help the government learn about administrative issues and solve the reported ones on time. Consequently, it can be said that digital governance can enhance the operational efficiencies of administrative services concerning its innovative features, such as reporting issues and real-time monitoring. Here, the operational cost of administrative departments can also be decreased through digital governance, as the authorities can focus on real-time issues rather than theoretical ones. It means that digital governance is impacting more than one dimension of urban development and smart cities, which is critical to understand to improve service delivery and promote urban efficiency with citizen satisfaction.

1.1 Digital governance in China

Regarding the adoption of digital governance platforms, China has emerged as a global leader due to the utilization of digital platforms for modernizing public administrative services and enhancing service delivery. According to Liu and Zhou [6], due to its high population and rapid urbanization, China has faced several challenges in urban environment management, such as food scarcity and many more. Consequently, the Chinese government adopted digital governance to transform its urban management strategy to create connected and smart cities. For example, the 14th five-year plan for national economic and social development emphasized the integration of digital technologies into various sectors for the promotion of smart city initiatives [7]. Similarly, in the investment plan of 2023 in Beijing, it is mentioned that the government is constantly investing in constructing digital governance [8]. According to Zhang and Zhang [9], in the last two decades, which means since 2016, e-governance in China has evolved to reduce bureaucratic inefficiencies and enhance public service accessibility for the public by implementing initiatives to digitalize administrative services. Here, the digital governance platforms enabled China to create a sophisticated urban management system that includes tools for traffic control, waste management, and energy optimization. These tools have also increased the communication between citizens and the government, which is particularly significant in enhancing citizen satisfaction and disclosing government affairs to create an online public service platform.

1.2 Yueshengshi in China

Yueshengshi is a digital governance initiative by the Chinese Government to accelerate its Digital Guangdong agenda. According to Liu et al. [10], Yueshengshi is for the citizen m-government application, which is a one-stop public service platform for the people. With the integration of 3105 types of data from 24 government departments and 1129 items of public services in 40 kinds of broad ranges, Yueshengshi has accumulated millions of registered users in a short span. For example, CEGF [11] reported that Yueshengshi has already exceeded 150 million users in Guangdong province. The people in Guangdong can avail of any public service listed on Yueshengshi at any time beyond the geographical barriers, which enabled them to pay their bills, taxes, and other utility payments on time. For example, the services provided by Yueshengshi, such as traffic congestion reports, bus timetables, and many more, help to enhance the quality of life for users as they can not only create a better plan for traveling based on these updates but also avail public services without hassling in the traffic or physical traveling. Yueshengshi is also a unified platform which helps the government make a public announcement or send disaster alerts to enhance public awareness of these issues. Thus, the smart city initiative in Guangdong has been positively driven by Yueshengshi as it is effectively connecting the people for data-driven services and enhancing the operational efficiencies in administrative services for better urban management.

According to Yang et al. [12], smart city development can be the solution for enhancing operational efficiency in public services as it creates a connection between the government and the public and provides the public with a chance to engage with government initiatives. Here, smart city development is also concerned with the involvement of the government in real issues of the urban population rather than relying on ineffective theories. It means that with data-driven insights, the government can identify the actual problems faced by urban populations, such as traffic congestion, and based on feedback and engagement, it can also develop effective strategies to solve these issues. Scholars have argued the positive impact of digital governance on environmental sustainability due to paperless transactions and minimized physical travel. Due to the increasing impact of digital governance in urban management, this paper is concerned with understanding the active role of digital governance in smart city development and urban management efficiency in Guangdong.

Digital governance has immense potential to enhance urban management efficiency and smart city development, which is a matter of study for the researcher. As opined by Kaiser [3], through digital governance, the government can understand the public's needs and can tailor public services to meet the people's needs, which is critical for enhancing urban efficiency and citizen satisfaction. Here, the real-time monitoring and data analytics enabled the government to make data-driven decisions, which helped to address the issues of urban management, such as waste disposal and traffic management. However, the integration of digital governance in urban management can be a critical subject to issues such as digital literacy, citizen trust in government, and the adaptability of the citizens to accommodate digital applications into their daily lives. Hence, this paper can investigate the challenges and opportunities of Yueshengshi in Guangdong to enhance its urban management efficiency and smart city development. The results of this study can serve as a tool for policymakers and researchers to improve their digital governance to enhance citizen trust and satisfaction for urban management efficiency.

1.3 The research aims and objectives

This paper aims to analyze the impact of Yueshengshi on urban management efficiency and smart city development in Guangdong Province in China.

1.3.1 Research objectives

  • To examine the role of Yueshengshi in the digital governance initiative of Guangdong.
  • To assess the impact of Yueshengshi on urban management efficiency in Guangdong.
  • Measure citizen engagement with the Yueshengshi platform for public service delivery.
  • To evaluate the impact of Yueshengshi on environmental sustainability in Guangdong.

1.4 Research questions

  • How does Yueshengshi contribute to improving the efficiency of urban governance in Guangdong's smart cities?
  •  How has Yueshengshi impacted citizen engagement and participation in smart city initiatives?
  • How does the integration of Yueshengshi affect resource management and environmental sustainability in Guangdong's urban areas?
  • What are the key challenges faced by Yueshengshi in terms of scalability and adaptability in different urban settings within Guangdong?
2. Literature Review

2.1 Digital governance

Digital governance can be said to be the integration of digital technologies and information communication technologies in governance systems to enhance the quality of public services with transparency, efficiency, and real-time response [13]. Here, digital governance platforms help the government make data-driven decisions and connect to the citizens with real-time responses. Consequently, digital governance enhances the communication between the government and the public with real-time issue reporting, which is also critical for citizen engagement. Here, the bureaucratic hurdles decrease, which helps to enhance the citizens' trust in governance, and people get a sense of participation in urban development. For example, through e-governance platforms, the Government can provide seamless access to public services such as tax filing, healthcare, insurance information and many more, which promotes transparency and creates a collaborative governance model to enhance citizen engagement and satisfaction.

2.2 Yueshengshi

Under the digital Guangdong initiative in China, Yueshengshi was developed in May 2018 for the general public with a focus on streamlining urban management and enhancing the service delivery quality of public services in Guangdong [14]. Yueshengshi integrates different administrative services such as paying utility bills, insurance schemes, social security and employment information, accumulative fund information, medical insurance, taxation, household administration, bus timetable, volunteering, and many such programs which help the citizens in Guangdong in different matters in life. Here, Yueshengshi served as the bridge between the government and citizens to manage urban development in Guangdong by enabling real-time communication and improving service delivery. Furthermore, due to Yueshengshi, not only has the reliance on paper-based transactions for services such as taxation decreased to improve environmental impact, but with the bus timetable, employment, volunteering and social security-like information, it enhances the citizen's quality of life by improving engagement. As a critical component of Guangdong’s smart city initiatives, Yueshengshi exemplifies the potential of digital platforms to transform urban governance and improve the quality of life for citizens.

2.3 Comparative perspective: Benchmarking Yueshengshi

Compared to other platforms, Yueshengshi demonstrated a high degree of integration and user engagement. For example, the City Brain in Hangzhou, developed by Alibaba, uses artificial intelligence-driven insights to coordinate with traffic signals and enhance traffic management [15]. In this context, Yueshengshi provides citizens access to public services and traffic schedules, such as bus timetables and more. Here, the scale and diversity of Yueshengshi operations reflect the unique governance needs and centralized approach of China to deliver public services. This means that Yueshengshi holds a competitive advantage in service diversity and population reach, which can be the result of scalability and trust mechanisms in the application.

2.4 The role of digital governance in urban efficiency

Digital governance platforms such as Yueshengshi enhance bureaucratic efficiency by reducing the need for in-person interactions, which creates a transformative impact on urban governance efficiency. According to Karim [16], An E-governance system provides real-time feedback, reduces administrative delays, and decreases operational costs. Also, Torres et al. [17] opined that digital application for taxation or other administrative services helps to simplify the process for citizens and governing authorities. It indicates that digital governance platforms enable citizens to complete complex tasks such as paying bills or filing taxes under one platform, Yueshengshi, which enhances citizen convenience. Here, due to the reduced administrative burden on public officials, the operational efficiency of public offices increases. Here, the automated digital governance system helps the government to allocate resources effectively, focusing on urban management and providing seamless services to citizens. However, there may be some challenges associated with the digital government, such as system downtime, lack of technological equality, and resistance in citizens to adopt digital services since it involves sensitive information such as user details, taxation, social security details, and household administrative details. Here, the lack of technical literacy or accessibility can also impact citizen satisfaction in different socio-economic groups [18]. Consequently, the effectiveness of digital governance in citizen satisfaction depends on infrastructure readiness or technical equality, while it cannot be denied that it reduces the need for in-person interactions, which can help to enhance urban governance.

2.5 Citizen engagement and participation in digital governance

According to Puron-Cid et al. [19], a digital governance system creates new channels for citizen participation and feedback by offering accessible interfaces to citizens for reporting issues, providing feedback and engaging in government initiatives in real time. For example, through digital governance platforms, the government can publish event schedules and also invite volunteers for some programs [17]. Here, the digital governance system, such as Yueshengshi, connects citizens with government events or initiatives by publishing information on events such as volunteering. Consequently, with the reinforced transparency and trust due to digitalised governance systems, individuals are encouraged to participate in government programs such as traffic management by publishing bus timetables and traffic updates. However, effective citizen engagement needs two-way communication, which means that the impact of digital governance on citizen engagement can be uneven [20]. Here, technological disparities can create barriers for marginalized communities to report or engage in digital governance. Also, the integration of citizen feedback in decision-making is questionable due to a lack of transparency, leading to the perception of tokenistic engagement. Hence, it is critical to understand the effect of Yueshengshi on citizen engagement.

2.6 Environmental sustainability

Yueshengshi promotes environmental sustainability in many ways, such as reducing paper-based transactions and the environmental cost of physical transactions, reducing the need for physical possession of documents by providing digital space, and promoting public transport by publishing bus timetables and traffic updates. According to Malodia et al. [21], digital governance can help to enhance environmental sustainability by promoting a paperless administrative culture and minimizing resource usage and operational costs. Expanding to this, it can be said that the services provided by Yueshengshi, such as bill payment, virtual document processing and much more, help to lower paper transactions and transportation emissions. Also, with the help of the need for physical travel decreasing, which is crucial for positive emission impact. For example, online bill payments decreased the need for physical travel to these offices for bill payments. However, some unintended consequences of digital governance may create environmental issues, such as increased energy consumption for data centers, increased e-waste, and digital waste. Here, Yueshengshi needs to balance its environmental footprint by incorporating energy efficiency technologies and recycling policies into its operations. Consequently, to ensure a long-term sustainability impact, the authorities should integrate energy-efficient technologies and recycling techniques in their operations.

2.7 Smart city development

Digital platforms such as Yueshengshi help to develop smart city infrastructure concerning its ability to integrate urban services into a unified framework. Makkonen and Inkinen [22] opined that digital platform applications connect the issues in urban regions, such as safety, waste management and traffic congestion, based on data-driven decisions which can improve the inclusivity and responsiveness of the government for urban development. For example, Xi et al. [23] opined that waste management in the cities of Guangdong is critical due to a lack of capacity for waste treatment according to waste generation. Such issues can impact environmental sustainability negatively. However, digital governance platforms such as Yueshengshi, which connects millions of users, can enhance urban infrastructure due to resource optimization for high infrastructure development, which means that an issue such as waste management can be addressed. For example, Yueshengshi facilitates real-time monitoring and management of urban systems to enhance service efficiency for specific services such as traffic control and energy use in certain regions of Guangdong. These abilities can be extended to waste management to improve waste management initiatives and connect people with practices in this context.

In addition to this, the digital governance systems empower the sectors to monitor environmental risks such as natural phenomena to report on the application, which enforces public safety protocols effectively to decrease the level of damage in disastrous times. Consequently, Guangdong, which is prone to natural disasters such as floods, can be safer for the citizens by ensuring that announcements of such natural disasters can happen on time. Al-Shboul et al. [24] argued that the adoption of digital governance applications is subject to administrative obstacles such as funding, political commitment, and complexity of implementation. In addition to this, the challenges for developing and implementing digital government platforms extend to the inoperability between legacy systems and new technologies, which can delay the effective implementation of such platforms. Thus, the impact of Yueshengshi on smart city development depends on its ability to address financial and technological barriers to ensure integrated and scalable smart city development.

2.8 Citizen trust

Citizen trust in government is the catalyst for engaging individuals with Yueshengshi-like digital governance platforms. According to Asgarkhani [25], Citizen trust creates the foundation for active participation and sustained usage of digital governance platforms. Here, citizens' willingness to use digital governance systems depends on their trust in the government and the environment. Consequently, citizens' trust in digital platforms reflects positively on the government initiative of e-governance.

The trust of citizens in digital governance platforms depends on the transparency, data security, and performance of the platforms. As comprehended by Puron-Cid et al. [19], transparent communication and accountability of the agency in digital platforms can nurture trust in the citizens and enhance their willingness to use the platforms. Here, transparency can help to create a perception of credibility and reliability of the government, which is critical for more citizen engagement in digital platforms. The real-time updates, user feedback, and payment security mechanisms in the Yueshengshi application exemplified user interactions, which encourage citizens to interact with the platform. However, trust can be a fragile element easily eliminated by data breaches, system outages and inconsistent service delivery. For example, user confidence can be impacted by the perceived integrity of the platforms [26]. Subsequently, it is critical to make citizens believe the data security measures in Yueshengshi to enhance their engagement with the platform. In addition to this, Trust in the platform's security can be subject to concern for uniformity across demographics, which implies that digitally literate users may trust and adopt Yueshengshi readily, whereas users with low technical information and past experiences with digital security can be hesitant to adopt Yueshengshi. This means that the adoption of Yueshengshi depends on citizen trust, which expands the technical aspect of digital governance to the psychological and emotional dimensions for user acceptance.

2.9 Digital literacy

Digital Literacy is a critical element for determining the success of digital governance platforms such as Yueshengshi to enhance the engagement and participation of citizens in digital governance. Verdegem and Verleye [27] opined that technically educated or expert citizens can actively engage with digital governance applications due to their ease of understanding when interacting with the digital platforms. This means that citizens with high digital literacy can be more engaged with digital governance platforms such as Yueshengshi because they can easily understand the instructions for using the application. However, digital literacy can be a matter of concern in older populations or marginalized communities that have low access to digital technologies. For example, Zhang and He [28] mentioned that older communities in China lag in internet access, digital skills, and digital literacy. Similarly, rural areas in China have lower digital accessibility than urban areas [29]. Consequently, the engagement of citizens on digital governance platforms depends on the inclusive design and accessibility features for users to understand the instructions to use the platform. Based on the above reasons, it can be said that digital literacy is an important element that can impact the adoption of Yueshengshi by citizens and also change the rate of citizen engagement and satisfaction with Yueshengshi.

Figure 1 comprises all the factors taken into account to generate hypotheses.

Figure 1. Conceptual framework and hypotheses

Hypotheses

H1: Yueshengshi significantly improves urban government efficiency.

H2: Yueshengshi usage positively influences citizen engagement.

H3: Yueshengshi usage positively contributes to environmental sustainability.

H4: Yueshengshi usage positively impacts smart city development.

H5: Digital literacy moderates the relationship between Yueshengshi usage and citizen engagement.

H6: Citizen trust mediates the relationship between Yueshengshi usage and citizen engagement.

2.10 Theoretical framework

2.10.1 Unified theory of acceptance and use of technology

The theoretical model for this study is the UTAUT (Unified Theory of Acceptance and Use of Technology), which can help to understand the adoption of Yueshengshi by the people in Guangdong to accelerate the smart city development initiative. As smart city development caters to digital technologies to enhance connectivity between the public and government, leveraging data management tools and techniques, the adoption of Yueshengshi in a positive way is critical for the smart city initiative in Guangdong. The UTAUT has been chosen in this research because this model can enable researchers to get a holistic view than any other competing models such as the Technology Acceptance Model (TAM) and Diffusion of Innovation theory. The TAM focuses on the perceived usefulness and ease of use of technological tools, whereas the diffusion of innovation theory analyses and describes the adoption of the innovative tools for the users. However, expanding on this, UTAUT includes more factors, such as social influence and facilitating conditions, which are also central perspectives of studying user behavior.

In this perspective, the UTAUT has four dimensions to understand the usage behaviors of individuals to connect and use a technology [30]. These four dimensions are the facilitating conditions and social influence that represent the public's intention to adopt digital governance platforms and effort and performance expectations that constitute the potentialization of the application of digital governance so that it can interact with citizens in terms of enhancing public service efficiency. For instance, the social influence is social group recommendations to citizens in Guangdong to utilize Yueshengshi to achieve effective administrative services. Similarly, the facilitating conditions cater to the supporting conditions, such as the availability of devices, the internet, and digital literacy, which can assist the users in adopting Yueshensgi effectively. In this context, the trust and digital literacy of the citizen can be mediating factors that can impact the adoption and engagement with Yueshengshi. Likewise, the facilitating conditions include accessibility, which means the smart city development effort with 100% digital accessibility. The integration of these factors into the UTAUT framework makes it particularly relevant for evaluating how Yueshengshi fosters citizen engagement and improves digital governance outcomes in Guangdong.

2.11 Research gap

Despite the increasing literature on digital Governance, the direct relationship between e-governance platforms such as Yueshengshi and its role in enhancing smart city development is unclear. Urban efficiency, citizen engagement, and sustainability. This means that existing studies have mostly explored the positive impacts of E-governance, such as urban efficiency and the relationship between government and citizens, whereas the empirical evidence to know the impact of digital governance platforms in urban management in specific regional contexts such as Guangdong and Yueshengshi is least explored. Here, the role of critical elements such as citizen trust and digital literacy in the adoption and satisfaction of the public with digital governance applications have also been least explored. Therefore, this study aims to address these research gaps by analyzing the role of Yueshengshi in smart city development in Guangdong while investigating the mediating and moderating factors, such as digital literacy and citizen trust.

3. Research Methodology

This study investigates the role of the digital government platform Yueshengshi in advancing smart city development in Guangdong, China. For this purpose, this paper adopted the quantitative research methodology, which means that data analysis will be based on statistical analysis. According to Taherdoost [31], quantitative research methodology is a structured tool to analyze the research matter with numerical data to enhance the credibility of the results. This means that the quantitative research methodology provided the validation of the data findings in this study due to the objectivity of the data with numerical insights, which are clear to the researcher and audience. Besides, a cross-sectional study design has been employed, where data collection was done at a single point in time. This study design helps to determine the causal links between constructs at a single point in time, which is cost- and time-effective for the researcher.

Ahmed and Ishtiaq [32] thought that the credibility and validity of the results of research can be comprehended on the basis of data collection methods. To this end, in this research, a cross-sectional survey was employed, which shows that data collection was performed through a structured questionnaire with 10-12 close-ended questions. This survey was conducted online by means of web-based mediums such as social media platforms to gather feedback from the subjects, and it helped in collecting efficient data on the adoption and use of Yueshengshi in Guangdong. The core variables such as Yueshengshi, Urban Government Efficiency, Citizen participation, Environmental Sustainability, smart city development, digital Literacy, and citizen trust have been adopted from existing literature. They also align with the theoretical model UTAUT, which formulates a broad-based one for this paper.

The central constructs form the foundation upon which the close-ended questionnaire will be drafted. For example, Urban Government Efficiency is taken from Karim [16] and Torres et al. [17] and Citizen Engagement is taken from Puron-Cid et al. [19] and Torres et al. [17]. Similarly, Malodia et al. [21] helped to develop questions about Environmental sustainability, whereas Makkonen and Inkinen [22] created the foundation for smart city development. Here, citizen trust and digital literacy are taken from Asgarkhani [25], Puron-Cid et al. [19], Torres et al. [17], and Verdegem and Verleye [27]. A five-point Likert Scale that ranges from 1 strongly disagree) to strongly agree, 5 has been used for this paper.  Before distribution, the survey instrument was reviewed by two academic experts in public administration to ensure clarity, relevance, and alignment with the study constructs. Table 1 illustrated the constructs and sources which helped create the study the questionnaire.

Table 1. Five-point Likert Scale

Construct

Questions

Source

Urban Government Efficiency

Formal and informal direct

and fast feedback, multiple

channels

[16]

Electronic exchange, non-face

to face interaction

[16]

Simplicity of filling in applications online

[17]

Citizen Engagement

Information availability and Feedback mechanism for searches

[19]

Publication online of an agenda of public events in the city (culture, sports, etc.)

[17]

Publication online of an agenda of public events in the city (culture, sports, etc.)

[17]

Environmental Sustainability

Savings in operating costs due to a paperless work culture

[21]

The ability of the government to reduce the waste of resources while delivering similar or improved services to its stakeholders.

[21]

Smart City Development

The operational efficiency of e-services helps to build a smart city.

[22]

Information integrity and relevance improve the overall quality of life.

[22]

Citizen Trust

Digital government initiatives would result in increased trust in government.

[25]

Digital government initiatives can potentially increase transparency in government practice.

 

The information that is presented on the pages and documents from the portal shows the author’s data.

[19]

Digital Literacy

The website has a section that is designed to facilitate navigation for people with disabilities.

[19]

How satisfied are you with the flexibility that is being offered through this E-Government website?

[17]

How satisfied are you with the usefulness of the information that is available through this E-Government website?

[27]

A valid response from 150 participants who are permanent citizens and users of the Yuenshnegshi platform has been collected through purposive sampling. According to Ahmad and Wilkins [33], Purposive sampling is a type of non-probability sampling that can enhance the efficiency and relevance of the sampling as the participants are purposely chosen to suit the research objectives. Since the user of Yueshengshi is important to identify the role of Yueshengshi in s, art city development, purposive sampling has been done to connect the user groups through social media channels. In this context, the ethical stance for the participant selection has been closely monitored, which means that not only are the participants thoroughly informed about their rights and research objectives, but also the anonymity of the participants has been observed to maintain data security.

Furthermore, the collected data have been analyzed using SPSS and SmartPLS software, which is a complete software package for statistical data analysis with different analytical programs such as Descriptive Statistics, Exploratory Factor Analysis, Reliability Testing, Correlation Analysis, Multiple regression Analysis, and Goodness-of-Fit Testing. In addition, this study also applies structural equation modeling with the help of SmartPLS, which enabled the researcher to assess causal relations and validate measurements and structural models. Altogether, these statistical packages complete the structure of quantitative analysis for this paper, which is essential to maintain data validity. For example, Cronbach's Alpha used a threshold of 0.7 to measure the internal consistency, whereas multiple regression analysis ensured the reliability of the findings with hypotheses testing. Thus, this quantitative research methodology ensured the reliability and validity of this paper. However, the sample was skewed toward younger participants, with 59% aged 18-30. This may limit the generalizability of findings across age groups, especially older populations who may interact differently with digital platforms. Additionally, although the final sample size of 150 participants is acceptable for initial quantitative analysis, it is important to acknowledge its limitations in terms of statistical power and generalizability. A larger sample size could have provided more robust and nuanced insights, particularly for advanced modeling techniques such as Structural Equation Modeling (SEM). However, due to time and resource constraints, the study adopted a focused approach targeting active users of Yueshengshi, which ensured relevance and validity in capturing user perceptions.

4. Result

The results chapter details the outcomes of the research in terms of the statistical analyses done to test the proposed hypotheses. It outlines relationships among key variables to determine the impacts of Yueshengshi usage on diverse aspects of smart city development.

4.1 Descriptive statistics

Table 2 showcases data that was gathered from 150 respondents regarding age, gender, use of the Yueshengshi app, and the primary purposes of using the application. 59% fall within the age group of 18-30 years old, while 21% fall within the range of 31-50. Additionally, gender-wise, 54% of the participants are females, while 41% are males; the remaining percentage (5%) belong to 'other'. In terms of app usage, 81% of respondents use the Yueshengshi app mainly for purposes such as insurance payment (20%), water and electricity payment (21%), and other purposes (25%). Regarding the frequency of using the platform, 30% strongly agreed, and 27% agreed. These statistics reveal the high usage and significance of the Yueshengshi among users.

Table 2. Demographics

Category

Frequency

Percentage

Age

18-30

89

59%

31-50

32

21%

Above 50

9

6%

Under 18

20

13%

Gender

 

 

Female

81

54%

Male

61

41%

Other

8

5%

Do you use the Yueshengshi app?

No

28

19%

Yes

122

81%

For what purpose do you use the Yueshengshi app mostly?

Bus Timetable

29

19%

Insurance payment

30

20%

Others

37

25%

Taxation

23

15%

Water and Electricity payment

31

21%

I frequently use the Yueshengshi Platform to access various services, such as transportation, payments, and reporting

Strongly disagree

10

7%

Disagree

39

26%

Neutral

15

10%

Agree

41

27%

Strongly agree

45

30%

Table 3. CFA factor loadings, reliability and validity

 

Factor Loadings

AVE

Cronbach’s

 

CE

CT

DL

ES

SCD

UGE

YU

 

Alpha 

CE1

0.985

 

 

 

 

 

 

0.981

0.946

CE2

0.965

 

 

 

 

 

 

 

 

CE3

0.968

 

 

 

 

 

 

 

 

CT1

 

0.976

 

 

 

 

 

0.981

0.946

CT2

 

0.965

 

 

 

 

 

 

 

CT3

 

0.976

 

 

 

 

 

 

 

DL1

 

 

0.98

 

 

 

 

0.980

0.943

DL2

 

 

0.96

 

 

 

 

 

 

DL3

 

 

0.97

 

 

 

 

 

 

ES1

 

 

 

0.98

 

 

 

0.985

0.956

ES2

 

 

 

0.976

 

 

 

 

 

ES3

 

 

 

0.978

 

 

 

 

 

SCD1

 

 

 

 

0.991

 

 

0.988

0.964

SCD2

 

 

 

 

0.977

 

 

 

 

SCD3

 

 

 

 

0.977

 

 

0.985

0.955

UGE1

 

 

 

 

 

0.985

 

 

 

UGE2

 

 

 

 

 

0.968

 

 

 

UGE3

 

 

 

 

 

0.978

 

 

 

Note: PCA Extraction, PLS CFA Model

Table 3 shows that the factor loadings are all higher than 0.7, which indicates that the items have strong loading or contribution to construct the intended variables. Cronbach's alpha reliability analysis showed that all the constructs are reliable, as their internal consistency is high, which is higher than 0.9, indicating excellent reliability. The AVEs of all variables are higher than 0.9, which indicates that all variables formed by the underlying items are highly valid. Therefore, all variables and items are highly reliable and valid, which should be included in the final SEM model.

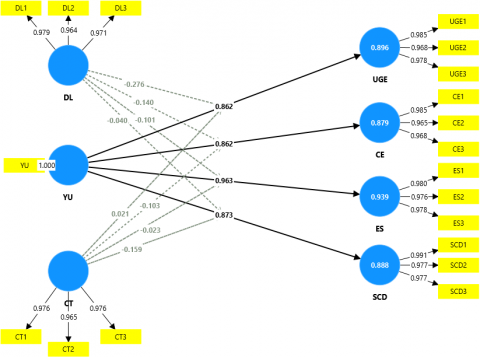
Results from SEM-PLS models demonstrated a strong model fit with an NFI of 0.919 and SRMR of 0.025 (Figure 2). As seen from Figure 2, Yueshengshi usage and moderators can predict 89.6% variance in Urban Government Efficiency (R² of 0.896), 87.9% change in Citizen Engagement (R² of 0.879), 93.9% variance in Environmental Sustainability (R² of 0.939), and 88.8% variation in Smart City Development (R² of 0.888). As per Table 4, there is a significant positive effect of Yueshengshi (B = 0.863, p < 0.05) found on Citizen Engagement, and therefore, Hypothesis H2 is accepted. The strongest effect of Yueshengshi (B = 0.963, p < 0.05) is found on Environmental Sustainability, and therefore, Hypothesis H3 is accepted. A significant positive effect of Yueshengshi (B = 0.873, p < 0.05) is found on Smart City Development, and therefore, Hypothesis H4 is accepted. Yueshengshi (B = 0.873, p < 0.05) also has a positive and significant effect on Urban Government Efficiency, and therefore, Hypothesis H1 is accepted.

Figure 2. SEM-PLS model in Smart-PLS diagram

Table 4. Path coefficients of SEM models with moderators

 

Coeff. (O)

Coeff. (M)

SD

95% CI

T-Stat

P Values

DL -> CE

0.065

0.065

0.041

[-0.02,0.141]

1.57

0.116

DL -> ES

-0.025

-0.025

0.029

[-0.086,0.03]

0.856

0.392

DL -> SCD

0.081

0.081

0.029

[0.025,0.139]

2.818

0.005

DL -> UGE

0.088

0.089

0.041

[0.005,0.162]

2.15

0.032

CT -> CE

0.059

0.059

0.044

[-0.028,0.143]

1.342

0.180

CT -> ES

-0.03

-0.029

0.03

[-0.092,0.027]

0.991

0.322

CT -> SCD

0.073

0.073

0.029

[0.014,0.128]

2.534

0.011

CT -> UGE

0.075

0.077

0.042

[-0.007,0.157]

1.782

0.075

YU -> CE

0.862

0.863

0.022

[0.814,0.904]

38.488

0.000

YU -> ES

0.962

0.963

0.013

[0.935,0.988]

72.181

0.000

YU -> SCD

0.872

0.873

0.018

[0.833,0.905]

47.51

0.000

YU -> UGE

0.859

0.859

0.021

[0.815,0.9]

40.136

0.000

DL x YU -> CE

-0.243

-0.242

0.038

[-0.317,-0.168]

6.345

0.000

DL x YU -> ES

-0.12

-0.12

0.029

[-0.179,-0.064]

4.105

0.000

DL x YU -> SCD

-0.196

-0.196

0.026

[-0.244,-0.144]

7.658

0.000

DL x YU -> UGE

-0.246

-0.245

0.035

[-0.311,-0.176]

7.097

0.000

CT x YU -> CE

-0.235

-0.235

0.041

[-0.316,-0.155]

5.764

0.000

CT x YU -> ES

-0.118

-0.118

0.029

[-0.175,-0.061]

4.033

0.000

CT x YU -> SCD

-0.194

-0.194

0.025

[-0.244,-0.144]

7.667

0.000

CT x YU -> UGE

-0.234

-0.233

0.035

[-0.301,-0.162]

6.584

0.000

Note: Bootstrapped 50,000; 95% Confidence Interval is Bias Corrected; O = Original Samples, M = Mean of Bootstrapped Samples

The moderation analysis supports H5, showing that digital literacy (DL) is a significant moderator of the Yueshengshi usage and citizen engagement relationship. The coefficient of the interaction term (DL x YU) is negative at -0.243 with a p-value of 0.000, implying that the influence of Yueshengshi usage on citizen engagement is different across various levels of digital literacy. The conditional effects show a decreasing trend, with higher digital literacy levels leading to a reduced effect of Yueshengshi usage on citizen engagement. The interaction of Citizen Trust (CT x YU) has a significant negative effect (B = -0.235, P < 0.05) on the relationship between citizen use and engagement because it interacts between them in case condition. Moderation analysis provided support for hypothesis H6, indicating that citizen trust significantly mediated the use of Yueshengshi by citizens' relationship with each other. High citizen trust weakens the effect of Yueshengshi on citizen engagement (Table 5).

Table 5. Summary

Hypotheses

Decision

H1: Yueshengshi significantly improves urban government efficiency.

Accept

H2: Yueshengshi usage positively influences citizen engagement.

Accept

H3: Yueshengshi usage positively contributes to environmental sustainability.

Accept

H4: Yueshengshi usage positively impacts smart city development.

Accept

H5: Digital literacy moderates the relationship between Yueshengshi usage and citizen engagement.

Accept

H6: Citizen trust mediates the relationship between Yueshengshi usage and citizen engagement.

Accept

5. Discussion

The results of the study effectively confirmed the proactive role played by Yueshengshi in Guangdong's urban management development in line with its smart city development challenges. The results indicate that digital governance platforms or applications such as Yueshengshi can accelerate smart city development by leveraging their potential to deliver effective public services. Therefore, this study confirms the efficacy of digital governance platforms for smart city programs, which have implications for policymakers.

The conclusions of the research put the beneficial impact of digital governance applications on the effectiveness of urban governance in support of hypothesis 1 of the paper. According to the findings, Yueshengshi can ideally provide administrative services online, such as utility bills payment and traffic management. These findings are also confirmed by Karim [16], in which the author states that digital governance apps facilitate receiving feedback in real time, which enhances operational efficiencies and minimizes bureaucratic pressures. Again, in this case, the results also indicate that administrative services can be easier for users through minimizing the burden of paperwork and the idea of submitting lots of forms or waiting in line. It indicates that digital government platforms, such as Yueshengshi, can help to reduce bureaucratic inefficiencies and simplify administrative processes, such as bill payments in urban areas with high population density, such as Guangdong.  However, the efficacy imposed by the digital government is the subject of digital literacy and accessibility, which creates an implication for policymakers to ensure digital equity through effective infrastructure in concerned areas. 

Furthermore, the research results also confirm that effective digital governance can enhance citizen engagement with government initiatives and programs due to the vast availability of information and simplified process of reporting the issues. This finds consistency with the research of Puron-Cid et al. [19], which encompasses the positive impact of the information availability and feedback mechanism through digital governance platforms for citizen engagement. Also, Torres et al. [17] imply that digital governance applications can be used for the publication of public events, thereby contributing to higher public awareness of public events and activities. Hence, the digital governance application encompasses high citizen engagement. Also, with the feedback mechanism, it is simpler for citizens to report any issue, such as an accident or traffic mismanagement, which can be directly addressed by the higher administrative authorities and thereby can improve the quality of service in urban areas. Consequently, such initiatives through digital governance depend on citizen engagement, which is contingent on citizen trust. This means that citizens in Guangdong will engage in public activities or Yuenshengshi only if they believe in the government to address issues or have faith in the security system of the digital governance application Yueshengshi. Hence, it creates an implication for policymakers to ensure data security in Yueshengshi and also address the feedback in the platform to gain citizen trust in the application.

In addition to this, the findings also supported hypothesis 3, which means that this research confirms the positive impact of digital governance applications such as Yueshengshi on environmental sustainability. This finding is also consistent with the work done by Malodia et al. [21], as the authors contend that digital governance minimizes paper-based transactions between the public and the government, which reflects positively on the environment. Similarly, people need to travel less in public offices for administrative services, and also, due to real-time traffic schedules, congestion can be minimized, which means that digital governance applications such as Yueshengshi can help to decrease scope 1 and 2 emissions. However, the positive impact of digital governance on environmental sustainability is a subject of concern due to the creation of e-waste and emissions from cloud servers to store and run digital management systems. Hence, the impact of digital governance on environmental sustainability needs to be balanced with appropriate plans to manage type 1 emissions from data servers, such as energy-efficient technologies and green energy to run data servers. Here, the authorities of Yueshengshi must increase the usage of green energy and renewable energy to ensure that energy consumption and emission from the system can be balanced for a positive impact on the environment.

The findings also supported hypothesis 4, which means that it conforms to the positive impact of Yueshengshi on smart city infrastructure development. Consistent with the study by Makkonen and Inkinen [22], this study confirms that digital governance platforms help to enhance operational efficiencies, which is contingent on the smart city infrastructure. The authors Makkonen and Inkinen [22] stated that Digital technology governance platforms helped to solve urban management issues such as waste management, traffic congestion, and safety with data-driven decisions and respond to any queries or issues of the public in real-time, which is critical for the development of smart cities. Here, Yueshengshi also provides the details of bus schedules, electricity payments, and other issues, which helps to connect the public in Guangdong with administrative authorities and thereby can help to accelerate smart city development. However, the integration of digital platforms for governance in smart city development requires huge investments in creating infrastructure and a database for connecting all the departments of governance. Here, scalability or interoperability is needed to realize the benefits of digital governance applications. Therefore, policymakers need to invest in technical infrastructure to develop smart cities in the long term.

Similar to another hypothesis, the research findings supported hypothesis 5, too, which means that citizen trust mediates the relationship between Yueshengshi and urban management efficiency in Guangdong. These research findings confirm the assertion of Asgarkhani [25]. As the author contends, digital governance is a matter of trust and transparency, as a reliable system from the government can earn citizens' trust. It also asserts that digital governance can enforce transparency in government services and decisions, which is critical to earning the trust of the citizens. This means that citizen trust mediates the relationship between Yueshengshi, as trust in government can encourage people to use the services, and transparency of the digital services can enhance the trust of the public in government, which is critical to efficient urban management services. However, in this context, a lack of data security or any breach can erode public trust in government platforms, which means that policymakers need to ensure the strength of the firewall to manage data security and strengthen public trust in the system.

Moreover, confirming hypothesis 6, this study also supports that digital literacy has a moderating relationship with urban management efficiency and Yueshengshi. Aligned with the findings of Verdegem and Verleye [27], this study also confirms that digital literacy can impact citizen engagement with digital governance applications and, thereby, impact the urban management efficiency controlled by digital governance. This means that the whole point of digital governance depends on the public's ability to use the digital governance platforms effectively for urban management issues to engage with government initiatives to solve issues in urban areas. However, the users can only use the application if they have a clear understanding of how to use the platform for availing administrative services or reporting any issue. However, digital literacy is subject to differences according to demographics as older adults have low digital literacy, and it is even worse in rural areas, which means that people of older age and rural areas may not be able to use Yueshengshi. It can be a barrier to the government's ability to accelerate its urban management and smart city development plans. Hence, policymakers need to ensure that citizens have digital literacy and accessibility to enhance the potential of Yueshengshi to engage with citizens and enhance inclusive governance.

The findings of this study align closely with the constructs outlined in the UTAUT framework. For example, Performance expectancy was shown to be a strong predictor of Yueshengshi adoption, which means that users are more likely to engage with the platform with the perception of usefulness for accessing public services. This supports the central role of perceived performance benefits in technology acceptance. Similarly, Effort expectancy also played a role, even though its impact was less pronounced. It can be due to high levels of digital literacy among respondents. Social influence was significant, which indicates that peer recommendations and social norms influence the decisions of users to adopt digital governance platforms. Facilitating conditions, including internet access and device availability, were also positively associated with usage. This confirms that infrastructure and external support are essential for platform engagement. Furthermore, the moderating effect of digital literacy and the mediating role of citizen trust strengthen the explanatory power of the UTAUT model in this context. This highlights the importance of user confidence and skills in digital environments.

This study implies the significant impact of Yueshengshi in the smart city development initiative in Guangdong. As the research findings supported all the hypotheses, it can be said that digital governance platforms have a positive impact on urban management efficiency as they connect the public to administration authorities and help them solve issues, which is contingent on operational efficiencies. Similarly, digital governance applications such as Yuenshengshi can decrease bureaucratic burdens, which means that fewer paper transactions and physical traveling to avail of public services reflect positively on environmental sustainability. Therefore, it can be said that Yueshengshi has a positive impact on urban management development in Guangdong.

6. Conclusion

This research study explored the role of Yueshengshi in smart city development in Guangding concerning the factors, namely urban management efficiency, citizen engagement, environmental sustainability, and smart city infrastructure. It has been found that Yueshengshi is the digital governance platform that contributes positively to accelerating the smart city development initiative of the government in Guangdong by enhancing the operational efficiency of administrative services and addressing the issues of urban management, such as traffic congestion and waste disposal. Here, the concept of a smart city extends beyond the data collection for providing services, but it includes transparency in the decisions to enhance citizen engagement with the administration to solve the issues that emerged due to rapid urbanization. Consequently, with quantitative analytical methods, this study confirms that the Yueshengshi initiated and accelerated the smart city development in Guangdong as it enhanced connectivity by leveraging information and communication tools and provided administrative services based on data-driven insights. It means digital governance platforms impact smart city development with high urban management efficiency, citizen engagement with administrative services, and environmental sustainability. However, it has also been summarised that the citizens' trust in government and digital governance platforms mediates the relationship between Yueshengshi and smart city development in Guangdong, and it was also found that digital literacy has a moderating role in this relationship. It means that smart city development leveraging digital governance depends on digital equity and infrastructure for the public to use government applications. Thus, it can be said that the Yueshengshi has accelerated the smart city development in Guangdong, although it is subjected to citizen trust and digital literacy.

6.1 Policy recommendations for Guangdong authorities

Concerning the role of policymakers in digital governance, this study created implications for policymakers, which highlights a set of actionable recommendations for the authorities involved in smart city development in Guangdong. As digital literacy has been found to have a moderating impact on smart city development in Guangdong, it is recommended that policymakers enhance the status of digital equity to provide equal access to all citizens using Yueshengshi. It means that policymakers need to develop and deploy targeted digital literacy programs to help older adults know the usage of Yueshengshi and use it to avail of public services easily. Furthermore, to enhance the people's participation in the Yueshensghi, the Policymakers are also recommended to employ awareness programs to enhance the understanding of the application and its usability for availing public services. In this context, some new features should also be added to the Yueshengshi, such as statistics of positive impacts created by the users through availing services in Yueshengshi. For theoretical purposes, this can serve as a social influence for the public in Guangdong to engage with Yueshengshi to contribute positively to a wider cause. It means that digital governance is positively related to smart city development as it connects the public with the government through information and communication technology based on data-driven insights.

Similarly, digital governance is connected to the digital infrastructure, which means that citizens in Guangdong must have reliable internet services and a speedy network to avail of administrative services and report issues in the Yueshengshi application. Hence, it is recommended for policymakers to develop and employ reliable Internet services in Guangdong. Here, the user-friendly interface of Yueshengshi can also help citizens engage with the digital governance platforms. It can also help to accommodate the needs of people with low digital skills or accessibility to digital literacy programs. Furthermore, the policymakers need to consider the citizen trust to enhance engagement with Yueshengshi as it is a mediating factor. Therefore, policymakers need to strengthen the trust of the public in governance platforms such as Yueshengshi. For this purpose, the policymakers are recommended to enhance the transparency of decision-making and also ensure data security to enhance citizen trust in the system. Here, the real-time response for solving the reported issues and feedback is also needed to enhance citizen trust in the Yueshengshi as the people will engage with the Yueshengshi considering the positive outcomes of their feedback and reports for issues.

6.2 Limitations and future research

Even though this study provides an insightful understanding of the role of Digital Governance applications in smart city development, it is not without limitations. For example, primary data concerning purposive sampling can be subjected to bias in research and hence can create a concern for generalisability. Hence, in the future, researchers can combine primary and secondary data in future research to get more comprehensive results in the study. Furthermore, expanding on the findings of this study, future researchers can conduct a longitudinal study to learn the impact of digital governance on urban management efficiency, sustainability, and smart city development in Guangdong. Additionally, the age distribution of respondents was skewed toward younger users. Future research should aim for a more balanced age distribution to better capture the perspectives of older and potentially less digitally literate citizens. Moreover, this study is based on a specific regional context of Guangdong and Yueshengshi, which may create a concern for generalization. Although the reason for adopting this regional context is to enhance the focus of the study to get a deeper understanding of the research subject, it can not be denied that in the broader prospect, some of the findings may not be accurate. Hence, it is directed for future researchers to take a closer perspective with the comparative analysis method to analyze the impact of Yueshensghi in Guangdong and any other digital governance application to get a proper insight. Finally, while the quantitative approach provided robust statistical insights, it may not capture the nuanced experiences and perceptions of specific user groups, highlighting the need for mixed-method research in future studies. Hence, this research provided a deep foundation for future research.

  References

[1] Bastos, D., Fernández-Caballero, A., Pereira, A., Rocha, N.P. (2022). Smart city applications to promote citizen participation in city management and governance: A systematic review. Informatics, 9(4): 89. https://doi.org/10.3390/informatics9040089 

[2] Berigüete, F.E., Santos, J.S., Cantalapiedra, I.R. (2024). Digital revolution: Emerging technologies for enhancing citizen engagement in urban and environmental management. Land, 13(11): 1921-1921. https://doi.org/10.3390/land13111921 

[3] Kaiser, Z.R.M.A. (2024). Smart governance for smart cities and nations. Journal of Economy and Technology, 2: 216-234. https://doi.org/10.1016/j.ject.2024.07.003 

[4] Isah, I.S., Chiroma, A.A., Dance, A.M. (2024). Assessment of E-Governance Implementation on Service Delivery in Nasarawa State University, Keffi (2017-2021). AKSU Journal of Administration and Corporate Governance, 1(1): 89-100. https://doi.org/10.61090/aksujacog.2024.041 

[5] Deng, T., Zhang, K., Shen, Z.J. (2021). A systematic review of a digital twin city: A new pattern of urban governance toward smart cities. Journal of Management Science and Engineering, 6(2): 125-134. https://doi.org/10.1016/j.jmse.2021.03.003 

[6] Liu, Y., Zhou, Y. (2021). Reflections on China’s food security and land use policy under rapid urbanization. Land Use Policy, 109: 105699. https://doi.org/10.1016/j.landusepol.2021.105699 

[7] The People's Government of Fujian Province. (2021). Outline of the 14th five-year plan (2021-2025) for national economic and social development and vision 2035 of the people’s Republic of China. https://www.fujian.gov.cn/english/news/202108/t20210809_5665713.htm.

[8] Beijing Municipal. (2024). Beijing Investment Development Report Beijing Municipal Commerce Bureau Invests CHINA. https://www.beijing.gov.cn/fuwu/lqfw/gggs/202309/P020230908532432759294.pdf.

[9] Zhang, L., Zhang, X. (2024). Impact of digital government construction on the intelligent transformation of enterprises: Evidence from China. Technological Forecasting and Social Change, 210: 123787. https://doi.org/10.1016/j.techfore.2024.123787 

[10]  Liu, T., Yang, X., Zheng, Y. (2020). Understanding the evolution of public-private partnerships in Chinese e-government: Four stages of development. Asia Pacific Journal of Public Administration, 42(4): 222-247. https://doi.org/10.1080/23276665.2020.1821726 

[11]  CEGF. (2021). The number of households has exceeded 150 million and 10 million respectively. https://szzf.gd.gov.cn/xcx/xwzx/content/post_3679248.html. 

[12] Yang, C., Gu, M., Albitar, K. (2024). Government in the digital age: Exploring the impact of digital transformation on governmental efficiency. Technological Forecasting and Social Change, 208: 123722-123722. https://doi.org/10.1016/j.techfore.2024.123722 

[13] Tejedo-Romero, F., Araujo, J.F.F.E., Tejada, Á., Ramírez, Y. (2022). E-government mechanisms to enhance the participation of citizens and society: Exploratory analysis through the dimension of municipalities. Technology in Society, 70: 101978. https://doi.org/10.1016/j.techsoc.2022.101978 

[14] Macau Business. (2022). Guangdong Province affairs launches independent app with group code function. Macau Business. https://www.macaubusiness.com/guangdong-province-affairs-launches-independent-app-with-group-code-function/.

[15] Toh, M., Erasmus, L. (2019). Alibaba’s “City Brain” is slashing congestion in its hometown. CNN. https://edition.cnn.com/2019/01/15/tech/alibaba-city-brain-hangzhou/index.html.

[16] Karim, R.M. (2015). E-government in service delivery and citizen’s satisfaction: A case study on public sectors in Bangladesh. International Journal of Managing Public Sector Information and Communication Technologies, 6(2): 49-60. https://doi.org/10.5121/ijmpict.2015.6205 

[17] Torres, L., Pina, V., Acerete, B. (2005). E-government developments on delivering public services among EU cities. Government Information Quarterly, 22(2): 217-238. https://doi.org/10.1016/j.giq.2005.02.004

[18] Bahadur, S.G.C., Gurung, S.K., Bahadur, J., Dhungana, B.R. (2024). e-Governance, citizen satisfaction and net benefits: The moderating effect of digital divide. Cogent Business & Management, 11(1): 2402512. https://doi.org/10.1080/23311975.2024.2402512 

[19] Puron-Cid, G., Luna, D.E., Picazo-Vela, S., Gil-Garcia, J.R., Sandoval-Almazan, R., Luna-Reyes, L.F. (2021). Improving the assessment of digital services in government websites: Evidence from the Mexican State government portals ranking. Government Information Quarterly, 39(1): 101589. https://doi.org/10.1016/j.giq.2021.101589 

[20] Xu, X., Dai, M. (2024). Evaluation of local government digital governance ability and sustainable development: A case study of Hunan Province. Sustainability, 16(14): 6084-6084. https://doi.org/10.3390/su16146084 

[21] Malodia, S., Dhir, A., Mishra, M., Bhatti, Z.A. (2021). Future of e-Government: An integrated conceptual framework. Technological Forecasting and Social Change, 173: 121102. https://doi.org/10.1016/j.techfore.2021.121102 

[22] Makkonen, T., Inkinen, T. (2024). Inclusive smart cities? Technology-driven urban development and disabilities. Cities, 154: 105334-105334. https://doi.org/10.1016/j.cities.2024.105334

[23] Xi, B., Yang, T., Zhao, R., Jing, L., Gong, T., Huang, Q., Hou, L. (2021). Hazardous waste management in the Guangdong-Hong Kong-Macao greater bay area. Engineering, 8: 25-28. https://doi.org/10.1016/j.eng.2021.08.009 

[24] Al-Shboul, M., Rababah, O., Al-Shboul, M., Ghnemat, R., Al-Saqqa, S. (2014). Challenges and factors affecting the implementation of e-government in Jordan. Journal of Software Engineering and Applications, 7(13): 1111-1127. https://doi.org/10.4236/jsea.2014.713098 

[25] Asgarkhani, M. (2005). Digital government and its effectiveness in public management reform. Public Management Review, 7(3): 465-487. https://doi.org/10.1080/14719030500181227 

[26] Gupta, P., Hooda, A., Jeyaraj, A., Seddon, J., Dwivedi, Y. (2024). Trust, risk, privacy and security in e-government use: Insights from a MASEM analysis. Information Systems Frontiers. https://doi.org/10.1007/s10796-024-10497-8 

[27] Verdegem, P., Verleye, G. (2009). User-centered E-Government in practice: A comprehensive model for measuring user satisfaction. Government Information Quarterly, 26(3): 487-497. https://doi.org/10.1016/j.giq.2009.03.005 

[28] Zhang, H., He, R. (2022). A study on digital inclusion of Chinese rural older adults from a life course perspective. Frontiers in Public Health, 10: 974998. https://doi.org/10.3389/fpubh.2022.974998 

[29] ORF. (2019). Digital inequality in China: Lessons for a digital India. https://www.orfonline.org/expert-speak/digital-inequality-in-china-lessons-for-digital-india-51410. 

[30] Fedorko, I., Bačik, R., Gavurova, B. (2021). Effort expectancy and social influence factors as main determinants of performance expectancy using electronic banking. Banks and Bank Systems, 16(2): 27-37. https://doi.org/10.21511/bbs.16(2).2021.03 

[31] Taherdoost, H. (2022). What are the different research approaches? Comprehensive review of qualitative, quantitative, and mixed method research, their applications, types, and limitations. Journal of Management Science & Engineering Research, 5(1): 53-63. https://doi.org/10.30564/jmser.v5i1.4538 

[32] Ahmed, I., Ishtiaq, S. (2021). Reliability and validity: Importance in medical research. The Journal of the Pakistan Medical Association, 71(10): 2401-2406. https://doi.org/10.47391/JPMA.06-861 

[33] Ahmad, M., Wilkins, S. (2024). Purposive sampling in qualitative research: A framework for the entire journey. Quality & Quantity. https://doi.org/10.1007/s11135-024-02022-5