Spatial Pattern Analysis of Rural Development Success Rates Based on the New Rural Development Paradigm (NRDP) Indicators: A Case Study of Cimenyan District

Spatial Pattern Analysis of Rural Development Success Rates Based on the New Rural Development Paradigm (NRDP) Indicators: A Case Study of Cimenyan District

Asep Hariyanto* Saraswati Saraswati Lely Syiddatul Akliyah Annisa Nurhayati

Faculty of Engineering, Bandung Islamic University (UNISBA), Bandung 40116, Indonesia

Corresponding Author Email: 
asep.hariyanto@unisba.ac.id
Page: 
3837-3847
|
DOI: 
https://doi.org/10.18280/ijsdp.191012
Received: 
25 July 2024
|
Revised: 
11 October 2024
|
Accepted: 
18 October 2024
|
Available online: 
30 October 2024
| Citation

© 2024 The authors. This article is published by IIETA and is licensed under the CC BY 4.0 license (http://creativecommons.org/licenses/by/4.0/).

OPEN ACCESS

Abstract: 

Rural development is a development approach that prioritizes local rural policies, encompassing demographic structures, social-cultural characteristics, geographic characteristics, agricultural business patterns, rural-urban economic linkages, village institutional sectors, and residential area characteristics. In relation to rural development, the Organization for Economic Cooperation and Development (OECD), an international economic cooperation organization, has conducted studies on the New Rural Development Paradigm (NRDP). In 2006, the OECD explained that the New Rural Development Paradigm (NRDP) is based on eight components: 1) Governance; 2) Multi-sector; 3) Infrastructure; 4) Urban-rural linkages; 5) Inclusiveness; 6) Gender; 7) Demography; and 8) Sustainability. This study aims to analyze the spatial pattern of rural development success rates based on the "New Rural Development Paradigm (NRDP)" indicators (a case study of Cimenyan District, Bandung Regency) by using the Moran Index and Local Indicator of Spatial Autocorrelation (LISA) methods. Based on the result of the Moran Index analysis showed a positive value, indicating a positive spatial autocorrelation, which means that all villages have a strong NRDP correlation. Villages with high NRDP values will influence their neighboring villages, and vice versa. The LISA analysis also revealed that only one village, Mandalamekar, has local spatial autocorrelation, with a 95% significance level and an Outlier spatial relationship (high-low).

Keywords: 

success, development, village, indicator, New Rural Development Paradigm (NRDP)

1. Introduction

There are three goals of development, namely growth, equity, and sustainability [1]. According to Todaro and Smith, development is a dynamic and multidimensional process that involves fundamental changes in societal attitudes, national institutions, and social structures, as well as encouraging growth, reducing disparities, and alleviating poverty [2]. Basically, there have been many studies that produced rural development indicators such as spatial levels in France and The Netherlands [3], research relevant to evaluating the impact of policies on spatial factors, and even questioning whether a new paradigm for rural development is still needed, "Do we need a new developmental paradigm" [4], which suggests that not only physical indicators are needed but also socio-ecological paradigms. Other spatial planning indicators have also been developed based on data obtained from spatial databases, concluding that each spatial scale requires separate and different considerations when drawing conclusions related to land use planning and compiling relevant indexes [5]. Spatial econometric techniques have also been applied to evaluate Rural Development Programmes (RDPs) in the European Union to enhance the productivity of the agricultural and rural sectors. To address spatial patterns, regression models were used, where spatial heterogeneity and spatial dependence were explicitly modeled to measure the impact of RDPs [6].

This is in line with Seers' opinion, which states that economic development ultimately aims to alleviate poverty, reduce disparities/inequalities, and provide employment opportunities in fostering a continuously growing economy. In other words, the success of economic development can be marked by a decrease in poverty rates and disparities/inequalities [7].

At the national level, rural development serves as an instrument for growth and equitable development. Rural development can be regarded as a multisectoral development that involves the community as the subject of development and as the community movement to apply development with the goal of enhancing the quality of life for rural communities [8].

Rural development can be deemed crucial since a significant portion of Indonesia's territory consists of rural areas. As stated in the 2020-2024 RPJMN, the acceleration of integrated rural development is essential to drive social, cultural, and economic transformation in rural areas, which is supported by study [9]: (i) good governance through enhanced capacity building of village apparatus, accompaniment, and inclusive community participation; (ii) village boundary setting; (iii) development of tourist villages, digital villages, premier products of villages and rural regions, as well as development of collaborative Village-Owned Enterprises (BUMDes); (iv) improvement of basic village services; (v) optimization of village fund utilization to support productive activities, empower rural communities, including financing local village facilitators. Furthermore, in the 2020-2024 Strategic Plan of the Ministry of Villages, the 18 SDGs for villages are outlined as the basis for sustainable village development policies [10].

The government has implemented various policies related to rural development, such as prioritizing development in suburban and rural areas. The enactment of Law No. 6 of 2014 concerning villages has shifted the paradigm of development from a centralized to a decentralized approach, enabling local regions and villages to develop their own areas. The demographic structure of the community, social-cultural characteristics, geographical characteristics, patterns of agricultural business activities, economic linkages between rural and urban areas, village institutional sectors, and residential area characteristics are all aspects of local wisdom utilized in rural development [11]. In relation to rural development, the Organization for Economic Cooperation and Development (OECD), an international economic cooperation organization, has conducted a study on the new paradigm of rural development.

In the context of rural area development, the OECD, in its book titled "A New Rural Development Paradigm For The 21st Century: A Toolkit For Developing Countries", asserts that three billion people in developing countries reside in rural areas, and they constitute the majority of the poor population. Rural populations are constrained by a lack of productive employment opportunities, inadequate education, and poor infrastructure, as well as limited access to markets and public services. Moreover, the condition of rural populations is worse than urban areas when measured by almost all development indicators, including extreme poverty, high infant mortality rates, limited access to electricity, and poor sanitation [2].

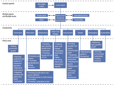
The book presents a comprehensive examination of the New Rural Development Paradigm (NRDP). The NRDP is founded upon eight components, specifically: (1) Governance, which plays a vital role in formulating effective strategies to enhance governmental capacity and integrity across all levels; (2) Multi-sector, as rural development strategies must also promote activities beyond agriculture and create employment opportunities in industrial and service sectors; (3) Infrastructure, enhancing both soft and hard infrastructure to reduce transaction costs and strengthen rural-urban linkages is a crucial component of rural development strategies. This is essential for improving connectivity across rural areas and with secondary cities, as well as access to educational services; (4) Urban-rural linkages and rural livelihoods are contingent upon urban performance. A successful rural development strategy does not treat rural areas as isolated entities, but rather as part of a system comprising both rural and urban areas; (5) Inclusiveness, government policies must explicitly target efforts to alleviate poverty and inequality across various dimensions (health and nutrition, education, hard and soft infrastucture, job creation) and combat the exclusion of specific groups; (6) Demography, high birth rates and high mortality rates are two pressing issues currently faced by rural areas; (7) Sustainability, it is essential to prioritize environmental sustainability in rural areas, with a specific focus on reducing the high dependence of rural communities on natural resources as a means of livelihood, as well as their vulnerability to climate change and the threats of energy, food, and water scarcity; (8) Gender, enhancing rural livelihoods must consider the crucial role of women in rural development, including their rights to ownership and control over resources, as well as their ability to manage and distribute them (Figure 1).

Figure 1. Diagram of the new rural development paradigm approach

In this diagram, it is apparent that the local context will be influenced by the global context, involving multiple agents and multiple levels that encompass 8 components. This is the NRDP approach used in this research.

Based on the Regional Medium-Term Development Plan (RPJPD) of Bandung Regency for 2005-2025, the priority of development is established as "strengthening the regional economy that is robust, equitable, and sustainable in achieving community welfare and development equity", which includes policies aimed at realizing this priority (fourth stage), namely, enhancing rural development [12].

Rural development can be strengthened through the Village Development Index (IDM), which not only serves as a tool to monitor the progress of each village but also focuses on empowering village autonomy [13]. The empowerment of village autonomy is in line with the national spirit aimed at enhancing the quality of life in rural areas. This is explicitly stated in Law No.6 of 2014 concerning Villages. The purpose of this regulation is to address the structural problems and obstacles hindering village development, which need to be overcome and realized through the Village Law [14, 15].

The Village Development Index (IDM) in Cimenyan District can be observed as Table 1.

Table 1. Village status in Cimenyan District

No.

Village/Subdistrict

Village Status

1.

Cibeunying

Independent

2.

Padasuka

Independent

3.

Mandalamekar

Independent

4.

Cikadut

Independent

5.

Sindanglaya

Advanced

6.

Mekarmanik

Advanced

7.

Cimenyan

Independent

8.

Mekarsaluyu

Independent

9.

Ciburial

Independent

Source: Ministry of Villages, 2024.

The planning and implementation of village development need to be carried out optimally in order to enhance local resources and improve the welfare of rural communities themselves. Furthermore, according to Van Der Ploeg et al. [16], rural development should also be accompanied by a paradigm shift and a spatially-based development approach [17]. The spatial approach can be considered effective in reducing development disparities among regions and can improve the effectiveness of development under conditions of limited resources. Specific spatial data information can elucidate facts or the real situation in a given area. By utilizing a Spatial Information System based on regional potential, area development, particularly rural development, can be planned and managed optimally [18].

An analysis was conducted on the correlation of the Human Development Index in Central Java Province using spatial analysis with Moran’s I and LISA, as well as the Metropolitan Statistical Area (MSA) [17]. The results indicate a spatial correlation between human development and area-based development. Critical analysis for that research does not use any of New Paradigm for Rural Development (NRDP) indicators as the variables. It is different from this research which uses New Paradigm for Rural Development (NRDP) eight indicators as the variables to conclude the results.

Naldi et al. [18] in their study titled "Spatial Pattern Analysis and Distribution of Poor Population in Mandailing Natal Regency," examined the distribution of the poor population and its spatial patterns, revealing positive autocorrelation among villages, meaning that neighboring villages share similar characteristics. Critical analysis for that research focuses on spatial pattern distribution without using eight indicators of the New Paradigm for Rural Development (NRDP) which is used in this research. Therefore the research is different from this current research.

Lubis et al. [19] in their research titled "Local Sustainable Development Index and Its Spatial Distribution in Mandailing Natal Regency, North Sumatra Province," analyzed the measurement of the local sustainable development index using economic, social, and environmental dimensions, employing Factor Analysis (FA) and LISA analysis. The results showed that the sustainability level of the economic dimension of the region is categorized as moderate, while the sustainability levels of the social and environmental dimensions are categorized as low. The Moran index results indicated a positive outcome, meaning there are similarities among villages. Critical analysis for that research is using economic, social, and environmental dimensions as main variables without detailing on New Paradigm for Rural Development (NRDP). It is different from this current research which uses New Paradigm for Rural Development (NRDP) eight indicators as mainframe of The Moran Index and LISA analysis.

There has not yet been any research on the eight indicators of the New Paradigm for Rural Development (NRDP) in a spatial context, so the researcher is only referring to studies using similar methods. In relation to this, the researcher is interested in measuring the success level of rural development based on NRDP indicators, specifically in the Cimenyan District, using a spatial approach. Therefore, the objective of this study is to examine the spatial correlation of the success rate of rural development based on NRDP indicators in the Cimenyan District.

2. Research Methods

2.1 Research design

This study falls under the category of explanatory research, as it aims to test the research hypothesis to explain the relationship between the independent variable and the dependent variable. The research design used is quantitative and qualitative analysis models. Essentially, there is no best option between secondary and primary data sources, as the strengths and weaknesses of both types of research methodologies can complement each other [20].

The quantitative design focuses on measuring and analyzing the causal relationships between various variables. In contrast, the qualitative analysis design is an approach that fundamentally employs a deductive-inductive method. This approach begins with a theoretical framework, followed by expert opinions, and the researcher's understanding based on their experience, which are then integrated to form a problem and solution that is verified through empirical data support, as a research triangulation approach. Furthermore, this research method is designed with a Geographic Information System (GIS) approach, utilizing ArcGIS and GeoDa software [21].

2.2 Type and data source

The data utilized in this research comprise both primary and secondary data. Primary data, specifically collected by the researcher, are designed to address the research questions or objectives. The primary data collection process may also employ survey techniques, including interview instruments, Forum Group Discussion (FGD), and questionnaires. Secondary data, on the other hand, are obtained from information that has been compiled and published by specific institutions, such as the Regional Development Planning Agency (Bappeda), the Central Bureau of Statistics (BPS), as well as the Community Empowerment and Village Government Agency (DPMPD), at both the district and village levels.

Bappeda is an Indonesian regional planning and development agency responsible for formulating, coordinating, and implementing regional development policies. Its primary function is to ensure that development programs align with national and regional priorities, addressing the specific needs of the local population. Bappeda plays a key role in drafting long-term, medium-term, and annual development plans, analyzing regional data, and coordinating with various government sectors to ensure integrated and sustainable growth. It also monitors and evaluates the effectiveness of implemented policies, promoting development that fosters economic, social, and environmental well-being. BPS is a government institution responsible for collecting, processing, and disseminating statistical data related to various aspects of the country's economy, population, and society. Its main function is to provide accurate, reliable, and timely data that supports government planning, policy-making, and decision-making at both national and regional levels. BPS conducts large-scale surveys and censuses, such as the population census and economic surveys, and offers crucial insights into trends in areas like employment, inflation, education, and poverty. The data produced by BPS is essential for monitoring development progress and guiding resource allocation and policy adjustments. DPMPD (Dinas Pemberdayaan Masyarakat dan Pemerintahan Desa), or the Office for Community Empowerment and Village Government, is a government agency in Indonesia responsible for enhancing the capacity and autonomy of village governance and promoting community welfare. Its primary function is to oversee the implementation of village development programs, support village-level governance structures, and foster community participation in development processes. DPMPD helps villages in managing local resources, implementing village funds, and strengthening rural economies. By providing training, technical assistance, and facilitating collaboration between communities and government institutions, DPMPD plays a crucial role in empowering rural areas to achieve sustainable development and improve the quality of life for residents. Secondary data originating from agency reports essentially facilitates researchers and is efficient because technological advancements have produced a large amount of data that has been collected, organized, and archived, and can be easily accessed for research [20]. For the geographic information system, the data used consists of secondary data, which includes information from the eight indicators of the NRDP. This data was obtained from a combination of field survey results and institutional surveys (data period from 2013 to 2023).

2.3 Research sites

This research was conducted in Cimenyan District, Bandung Regency. The selection of Cimenyan District as the research site was based on the consideration that it is one of the districts under the auspices of the Research and Community Service Institute (LPPM) of UNISBA, which possesses a relatively abundant natural resource endowment. However, in other aspects, the sub-districts economic growth and human resource development are still required.

Geographically, Cimenyan District is situated between 107° 37' - 107° 43' East Longitude and 6° 54' - 6° 49' South Latitude, with the majority of its terrain comprising mountains or hills, particularly in the North Bandung Region, with elevations ranging from 700 to 1,700 meters above sea level. Several villages are located on the forest fringe, while others are situated outside the forest area [22].

Cimenyan District is a district located in the northern part of Bandung Regency, geographically isolated from the rest of the regency. Administratively, Cimenyan District is bounded by the following territorial limits [22]:

  • North

:

Lembang District, Bandung Regency

  • East

:

Cilengkrang District, Bandung Regency

  • South

:

Bandung City

  • West

:

Bandung City and Bandung Regency

Cimenyan District encompasses a total area of 4,057.70 Ha, comprising 2 Subdistricts and 7 Villages, namely: Cibeunying Subdistrict, Padasuka Subdistrict, Mandalamekar Village, Ciburial Village, Cimenyan Village, Cikadut Village, Mekarmanik Village, Sindanglaya Village, and Mekarsaluyu Village. In its entirety, Cimenyan District is divided into 23 Sub-Villages, 139 Community Units (RW), and 581 Neighborhood Units (RT), as illustrated in Table 2 and Figures 2 and 3.

Table 2. Village-wise land area distribution, community units (RW) and neighborhood units (RT) in Cimenyan District, 2022

No.

Village/

Subdistrict

Land Area (km2)

Community

Units (RW)

Neighborhood Units (RT)

1.

Cibeunying

3.42

27

137

2.

Padasuka

2.02

14

82

3.

Mandalamekar

1.97

13

46

4.

Cikadut

2.95

14

57

5.

Sindanglaya

1.60

13

44

6.

Mekarmanik

7.48

16

59

7.

Cimenyan

10.51

24

83

8.

Mekarsaluyu

4.64

7

25

9.

Ciburial

5.99

12

51

Cimenyan District

40.68

140

584

Source: Village Profile, 2023.

Figure 2. Research site

Figure 3. Village-wise land area distribution in the Cimenyan District

2.4 Analysis methods

As a result of global regression analysis, the residuals must satisfy the assumptions of independence, identicality, and normal distribution. If these residual assumptions are not met, the regression estimation results will be inaccurate, necessitating the use of spatial regression modeling. Consequently, when the observed data exhibit spatial characteristics, it is also implied that there exists a relationship or dependence between locations, and thus, it is essential to identify spatial effects or employ spatial modeling.

Observations at a particular location are heavily influenced by observations at neighboring locations (nearest neighbor). This indicates the presence of spatial effects in modeling. Spatial dependence and spatial heterogeneity are two categories of spatial effects. Spatial correlation or dependence in cross-sectional data reveals interdependence or dependence between locations. Random regional effects, or differences between places, lead to spatial heterogeneity [23]. This spatial analysis process is comprised of three distinct components: spatial identification (dependence and heterogeneity), spatial regression analysis, and regression parameter mapping.

The analysis used in this study is the geometric mean method to assess village development performance based on the eight NRDP indicators, along with spatial autocorrelation analysis. To determine the success level of rural development based on NRDP indicators, tabular data is weighted according to criteria obtained through field surveys and institutional surveys. The required data includes:

  1. Governance: the number of technical assistance sessions attended by village heads, the capacity and integrity of village heads, commitment to anti-corruption measures, and the number of village collaborations.
  2. Multi-Sector: the number of database sectors and the unemployment rate in the village.
  3. Infrastructure: the number of elementary schools, availability of preschool education services, presence of village libraries, percentage of good-quality village roads, number of households using electricity, number of health facilities, number of cooperatives or village-owned enterprises, number of irrigation channels, number of banks, and the development status of the village.
  4. Urban-Rural Linkage: percentage of formal workers in the village, the number of agricultural laborers and farmers, percentage of trade, transportation, warehousing, and communication, and contributions from industry.
  5. Inclusivity: village's Gini coefficient and the poverty rate in the village.
  6. Gender: the number of female village officials, the number of female members of the village deliberative body, and women's involvement in the planning and implementation of village development.
  7. Demography: village population growth, maternal mortality rate per 1,000 births, and population density.
  8. Sustainability: the area of open land covering at least 33% of the village's total area, 60% of families using renewable energy, 100% of families using gas or wood waste for cooking, percentage of lakes and rivers free from pollution, percentage of families with access to safe drinking water, and percentage of families with access to adequate sanitation.

After obtaining the results of the success level analysis for the development of Cimenyan Village, a spatial autocorrelation analysis was conducted. This analysis showed that data from nearby locations are more likely to be similar compared to data from distant locations. To measure the overall spatial autocorrelation of a region, Moran's approach can be utilized. In contrast, the Local Indicator of Spatial Autocorrelation (LISA) approach is employed to measure the spatial autocorrelation of a region in relation to its neighboring areas. Local spatial autocorrelation can be identified by indicating local factors of the surrounding region, such as topography, population density, education, and other relevant variables [23, 24]. Both global and local autocorrelation calculations require a spatial weight matrix that incorporates data from neighboring regions [25].

Global autocorrelation analyses, such as the Moran Index, yield a single value that represents the cumulative effect of all relationships between a region and its surrounding areas, as referenced spatially, or only capture the most dominant dependency [26, 27]. Among the local autocorrelation methods that are more frequently utilized and cited are the local Moran Index and the Local Indicator of Spatial Autocorrelation (LISA). Local autocorrelation analysis facilitates the identification of spatial outliers and localized clusters [28].

  1. Moran dependency test

Moran Test

According to Lee and Wong, the Moran Test is employed to examine spatial dependence or correlation among locations. When spatial dependence exists among various indicators, the characteristics of a given district are likely to influence (or be influenced by) those of neighboring districts. The underlying hypothesis of this test is [29]:

H0: I = 0 (spatial autocorrelation is absent)

H1: I ≠ 0 (spatial autocorrelation is present)

Autocorrelation is present between the indicators:

$\left|Z_{\text {calculated }}\right|=\frac{A \alpha}{2}$            (1)

$Z_{\text {calculated }}=\frac{I-I_0}{\sqrt{\operatorname{var}(I)}} \sim N(0,1)$            (2)

With I denoting Moran's I coefficient, Io representing the expected value of Moran's I, and var (I) signifying the variance of Moran's I. The decision to reject the null hypothesis (H0) is made when |Zcalculated | = Aα/2. If I > Io, the data exhibits positive autocorrelation, whereas if I < Io, the data displays negative autocorrelation.

At this stage, all variables are analyzed using the Moran Index, which aims to prove the existence of spatial dependence or spatial influence among villages. If spatial dependence is detected, spatial modeling is subsequently performed.

Local Indicator of Spatial Autocorrelation (LISA) Test

The Local Indicator of Spatial Autocorrelation (LISA) can be employed to examine local relationships or spatial autocorrelation at each region. According to Lee and Wong, a higher Moran Index value indicates that neighboring locations tend to have similar values or form a clustered distribution [29]. The calculation of the Local Indicator of Spatial Autocorrelation (LISA) is:

$L_i=\frac{\left(x_i-\bar{x}\right)}{m_2} \sum_{j=1}^n w_{i j}\left(x_j-\bar{x}\right)$           (3)

With

$m_2=\sum_{i=1}^n \frac{\left(x_i-\bar{x}\right)^2}{n}$           (4)

The Local Indicator of Spatial Autocorrelation (LISA) coefficient, denoted by $L_i$, is calculated as a function of standardized data values $x_i$ and $x_j$, and the spatial weight $w_{i j}$, which represents the proximity between locations i and j, where j refers to the neighboring villages surrounding location i (excluding i itself), with a total of n neighboring villages. The parameter can be tested using the following hypotheses:

H0: I = 0 (the locations are spatially independent)

H1: I ≠ 0 (the locations are spatially dependent)

In this stage, the Local Indicator of Spatial Autocorrelation (LISA) test is employed to demonstrate the existence of spatial influence among villages based on the utilization of village finances and its impact on the Village Development Index. If spatial dependence is detected, spatial modeling is subsequently performed. This dependence test also utilizes a weighting matrix. The weighting matrix plays a crucial role in determining the spatial aspects among districts. The weighting code used is a binary code. The formula for the weighting in binary code is as follows:

$W_{i j}=\left\{\begin{array}{l}1, \text { if } i \text { and } j \text { are adjacent } \\ 0, \text { otherwise }\end{array}\right.$            (5)

As noted by Lee and Wong, an alternative approach to binary coding is the use of Row Standardization, which provides a distinct method for assigning weights [29]. The application of Row Standardization is based on the number of neighbors in the same row of the weight matrix. The formula for Row Standardization is as follows:

$W * i j=\frac{W_{i j}}{\sum_{i=1}^n W_{i j}}$           (6)

  1. Test of spatial heterogeneity

Heterogeneity refers to the inherent variability of a system that is spatially and temporally dependent. The variation in characteristics across locations can be recognized as spatial heterogeneity. According to Anselin, heterogeneity in regression models is manifested by differing model parameters at each location [30]. Differences in location characteristics can result in the formation of distinct parameters.

One test for detecting the presence of spatial heterogeneity is the Breusch-Pagan test. This test is based on the following hypotheses:

H0: σ12 = σ22 = .... = σn2 = σ2 (homoscedasticity/equality of variances)

H1: at least one σ12 ≠ σ2 (presence of spatial heteroskedasticity)

Test Statistic:

$B P=\frac{1}{2} f^t A\left(A^t A\right)^{-1} A^t f+\left(\frac{1}{t}\right)\left(\frac{\varepsilon^t W_{\varepsilon}}{\alpha^2}\right)^2$           (7)

With the vector element f is:

$f_i=\left(\frac{\varepsilon_i^2}{\sigma^2}-1\right)$           (8)

where,

$\varepsilon_i$: error of the OLS method for the i-th observation,

A: Matrix of dimension n x (k+2) containing the normalized or standardized vectors for each observation.

The conclusion is drawn by rejecting the null hypothesis (H0) if BP > Xk2 or if P value < α.

3. Results and Discussion

To assess the performance of village development based on the NRDP indicators, which comprise eight variables: (1) Governance; (2) Multi-sector; (3) Infrastructure; (4) Urban-Rural Linkages; (5) Inclusiveness; (6) Demography; (7) Sustainability; and (8) Gender. As shown by the data analysis results, it is evident that villages in the Cimenyan District exhibit varying performance levels based on the NRDP indicators.

Specifically, Mekarmanik Village demonstrates high performance, while Cibeunying Subdistrict exhibits low performance, whereas the remaining villages display moderate performance (Table 3).

Table 3. Village performance levels based on NRDP indicators

Village/Subdistrict

Village Performance Levels Based on NRDP Indicators

Description

Sindanglaya Village

63.10

Moderate

Mandalamekar Village

60.87

Moderate

Cimenyan Village

67.31

Moderate

Mekarsaluyu Village

65.29

Moderate

Padasuka Subdistrict

60.00

Moderate

Cibeunying Subdistrict

55.85

Low

Mekarmanik Village

70.28

High

Ciburial Village

68.24

Moderate

Cikadut Village

64.79

Moderate

Source: Analysis Results, 2024

3.1 Moran index

The Moran Index aims to examine the degree of spatial dependence between adjacent observations or locations. Additionally, the Moran Index can be utilized to investigate how the characteristics of a region influence or are influenced by the characteristics of its neighboring villages [29]. According to Suchaini, the Moran Index is intended to describe, and visualize the spatial distribution, and identify the clustering of location [31].

The Moran Index Scatterplot is an instrumental tool that serves to illustrate the relationship between the observed values of a given region and its neighboring regions. This constitutes the initial stage in determining the Moran Index statistic. The significance of the data is utilized to determine the position of the horizontal X-axis in the Moran Scatterplot (Figure 4). The horizontal X-axis functions as the basis for calculating the vertical Y-axis [32].

Figure 4. Moran scatterplot

The Moran Index Scatterplot is comprised of four quadrants, each of which reveals a distinct pattern of spatial relationships among regions, namely: Low-Low (LL), Low-High (LH), High-Low (HL), and High-High (HH). According to Zhukov, the interpretation of the analysis results using the Moran Scatterplot is as follows [33]:

  1. Quadrant 1, H-H (High-High): This category comprises villages with high NRDP levels surrounded by villages with similarly high NRDP levels;
  2. Quadrant 2, H-L (High-Low): This category consists of villages with high NRDP levels surrounded by villages with low NRDP levels;
  3. Quadrant 3, L-L (Low-Low): This category encompasses villages with low NRDP levels surrounded by villages with similarly low NRDP levels; and
  4. Quadrant 4, L-H (Low-High): This category includes villages with low NRDP levels surrounded by villages with high NRDP levels.

The formula for calculating the Moran Index is as follows:

$\mathrm{I}=\frac{n \sum_{i=1}^n \sum_{j=1}^n w_{i j}(x_i-\bar{x})(x_j-\bar{x})}{\sum_{i=1}^n(x_i-\bar{x})^2}$           (9)

where,

I: Moran Index

n: The number of study areas (villages)

$x_i$: The value in village i

$x_j$: The value in village j

$\bar{x}$: The average of the total variables or values

$x_{i j}$: The standardized weight between village i and village j.

Hypotheses employed at this stage are as follows:

H0= I = I0 (There is no spatial correlation/relationship between NRDP levels across locations in each village in Cimenyan District)

Ha= I ≠ I0 (There is a spatial correlation/relationship between NRDP levels across locations in each village in Cimenyan District)

The expected value of the Moran Test:

$\mathrm{E}(I)=I_o=\frac{-1}{N-1}$            (10)

The spatial correlation/relationship that occurs between regions if:

$\mathrm{Z}_{\text {calculated }}=\frac{I-I o}{\sqrt{\operatorname{Var}(I)}} \sim N(0,1)$          (11)

where,

I: Moran Index Coefficient

I0: Expected value Moran Index

Var (I): Variance of Moran Index

The results obtained from the Moran Index test exhibit a range of -1 < I < 1 [34]. As the Moran Index approaches unity, the positive autocorrelation strengthens; and conversely, as it diverges from unity, the autocorrelation weakens.

  • I0 = -1/n-1 asymptotically approaches zero (0), indicating no correlation or relationship
  • I > I0, indicating a positive correlation, which forms a clustered data pattern
  • I < I0, indicating a negative correlation, characterized by a dispersed data pattern.

Based on the data processing results, a Moran Index value of 0.096 was obtained. Since the Moran Index has a positive value, this implies the presence of a positive correlation (I>Ioi) with a clustered data pattern. This suggests that, in general, all villages have a strong correlation in terms of NRDP. Villages with high NRDP levels will influence neighboring villages, and vice versa. Typically, this positive spatial pattern is formed by villages with relatively similar NRDP levels and close proximity. The results show a clustering pattern in NRDP performance in this area, indicating that high-performing villages tend to be surrounded by other high-performing villages. This may indicate a connection between villages in terms of access to resources and development policies, which tend to be uniform in adjacent areas.

3.2 Calculation of Local Indicator of Spatial Autocorrelation (LISA)

The Local Indicator of Spatial Autocorrelation (LISA) is a tool used to identify locations that exhibit high levels of spatial autocorrelation with each observational area. When theLISA value increases, it indicates that the area is proximal or similar (clustered distribution pattern). A key distinction between the Moran Index and the LISA is that the former assesses the overall level of autocorrelation within a single region or observational area, whereas the latter evaluates the partial autocorrelation between areas within a region [35-37].

The Local Indicator of Spatial Autocorrelation (LISA) analysis provides detailed information on spatial clusters related to the Moran Index. The spatial clustering information between adjacent areas can be obtained using GeoDa software, which generates a cluster map or spatial cluster map that reveals the presence of high or low-value clusters [37].

The following is the formula employed to analyze and map the Local Indicator of Spatial Autocorrelation (LISA) using GeoDa software:

$I_i=Z_i \sum_{i=1}^n W_{i j} Z_j$             (12)

Description:

Ii: Coefficient of Local Indicator of Spatial Autocorrelation (LISA)

Zi, Zj: Standardized data

Wij: Weighting between i village and j village

Hypotheses for the Local Indicator of Spatial Autocorrelation (LISA) parameter test:

H0: I = 0 (absence of spatial autocorrelation)

H1: I ≠ 0 (presence of spatial autocorrelation)

Based on Moran’s Scatterplot, the success rate of villages in the Cimenyan District are distributed across quadrants I to IV. Table 4 explains that in quadrant I (high-high), there are villages with high NRDP success rate surrounded by other villages with high NRDP success rate, namely Ciburial and Mekarsaluyu villages. Quadrant II describes villages with high success rate surrounded by villages with low success rate, located in Cibeunying sub-district and Mandalamekar village. Quadrant III consists of villages with low success rate surrounded by other villages with low success rate, found in Padasuka sub-district and Sindanglaya village. Quadrant IV includes villages with low success rate surrounded by villages with high success rate, located in Cikadut, Cimenyan, and Mekarmanik villages.

Based on the Moran Index results (Figure 5), a positive correlation of NRDP was found in the Cimenyan District. Furthermore, the Moran Index results were used in the Local Indicator of Spatial Autocorrelation (LISA) analysis, which will produce a spatial distribution map showing the areas that are correlated or have a spatial relationship [38]. In the Local Indicator of Spatial Autocorrelation (LISA) analysis, only one village was found to have local spatial autocorrelation, namely Mandalamekar Village, with a significance level of 95%.

Figure 5. Moran index test results for Cimenyan District

Table 4. Moran scatterplot results among villages in Cimenyan District

 

Spatial Lag Variable (WX)

HIGH

LOW

Variable

(X)

HIGH

Quadrant I :

H-H

(Ciburial Village and Mekarsaluyu Village)

Quadrant IV :

L-H

(Cikadut Village, Cimenyan Village, and Mekarmanik Village)

LOW

Quadrant II :

H-L

(Cibeunying Subdistrict and Mandalamekar Village)

Quadrant III :

L-L

(Padasuka Subdistrict and Sindanglaya Village)

Source: Analysis Results, 2024

The mapping results were then categorized into four groups of spatial relationships: hot spots (high-high), outliers (high-low), cold spots (low-low), and outliers (low-high). Since only Mandalamekar Village has a significance value of 95%, it is the only village with a spatial relationship, classified as an outlier (high-low). This means that Mandalamekar Village has a high level of success while neighboring villages have low levels of success.

From its location, Mandalamekar Village is one of the villages that directly borders Bandung City, just 3 km from the capital of Cimenyan District. The location of Mandalamekar Village which directly borders Bandung City, then indirectly Mandalamekar Village will be affected by the development of Bandung City socially, economically and infrastructure development. This is reflected in the Village Development Index, which categorizes Mandalamekar as an independent or very advanced village, meaning it has the capacity to implement village development that improves the quality of life for its residents in economic, social, and sustainable environmental aspects. In terms of infrastructure, the road conditions in Mandalamekar Village can be classified as quite good, with adequate facilities and infrastructure to support village development. Additionally, Mandalamekar has a base of micro, small, and medium enterprises (such as chips, angklung, and peuyeum) that have the potential to develop into a tourist village. This is supported by the Regional Spatial Plan of Bandung Regency for 2016-2036 (Rencana Tata Ruang Wilayah Kabupaten Bandung Tahun 2016-2026), which designates the Cilengkrang-Cimenyan area for services and trade, agriculture, housing, settlements, tourism, and conservation.

The mapping of NRDP has the advantage of facilitating policymakers in identifying which villages require attention in order to enhance their NRDP. By knowing which villages need attention, policymakers can develop targeted policies to improve NRDP in those villages based on supporting indicators. The following are the village clusters that exhibit local spatial correlation.

4. Conclusions

Based on the analysis results, the following conclusions can be drawn: The data processing yields a Moran Index value of 0.096, indicating a positive spatial autocorrelation (Figure 6). A positive Moran Index value suggests that the data exhibits a clustered pattern, characterized by a strong positive correlation (I > Ioi) among neighboring observations. This implies that all villages have a strong overall correlation in terms of NRDP. Specifically, villages with high NRDP values tend to influence their surrounding villages, and vice versa. Generally, this positive spatial pattern is formed by villages with similar NRDP levels and proximal distances.

(a) Villages Exhibiting Local Spatial Autocorrelation

(b) Villages Exhibiting Local Spatial Autocorrelation at 95% and 99% Significance Levels

Figure 6. Village clusters exhibiting local spatial autocorrelation

Based on the results of the Local Indicator of Spatial Autocorrelation (LISA) analysis, it was found that only one village has a local spatial relationship, classified as an outlier (high-low), namely Mandalamekar Village, with a significance level of 95%. This means that Mandalamekar Village has a higher level of success compared to the surrounding areas.

  References

[1] Santi, E., Pravitasari, A.E., Lubis, I. (2020). Mapping of spatial distribution and spatial autocorrelation patterns of poverty in all regencies/cities in Indonesia. Geospatial Information, 4(1): 1565. https://doi.org/10.30871/jagi.v4i1.1565

[2] OECD. (2016). A new rural development paradigm for the 21st century: A toolkit for developing countries. https://doi.org/10.1787/9789264022621-en

[3] Desjeux, Y., Dupraz, P., Kuhlman, T., Paracchini, M.L., Michels, R., Maigné, É., Reinhard, S. (2015). Evaluating the impact of rural development measures on nature value indicators at different spatial levels: Application to France and The Netherlands. Ecological Indicators, 59: 41-61. https://doi.org/10.1016/j.ecolind.2014.12.014

[4] Grove, T.L., Edwards, C.A. (1993). Do we need a new developmental paradigm? Agriculture, Ecosystems & Environment, 46(1-4): 135-145. https://doi.org/10.1016/0167-8809(93)90019-L

[5] Smit, M.J., van Leeuwen, E.S., Florax, R.J., de Groot, H.L. (2015). Rural development funding and agricultural labour productivity: A spatial analysis of the European Union at the NUTS2 level. Ecological Indicators, 59: 6-18. https://doi.org/10.1016/j.ecolind.2015.05.061

[6] Sowińska-Świerkosz, B., Soszyński, D. (2022). Spatial indicators as a tool to support the decision-making process in relation to different goals of rural planning. Land Use Policy, 119: 106180. https://doi.org/10.1016/j.landusepol.2022.106180

[7] Seers, D. (1969). The meaning of development. IDS Communication No. 44, 1969, Institute of Development Studies.

[8] Diah, M.P. (2020). Pembangunan Pedesaan untuk Mengurangi Kesenjangan Antara Desa dan Kota di Indonesia: Peluang dan Tantangan. Public Administration Journal of Research, 2(2): 165-173. https://doi.org/10.33005/paj.v2i2.45

[9] Pemerintah Indonesia. (2020). Lampiran Peraturan Presiden Republik Indonesia Nomor 18 Tahun 2020 Tentang Rencana Pembangunan Jangka Menengah Nasional 2020-2024.

[10] Kementerian Desa PDTDT. (2020). Peraturan Menteri Desa, Pembangunan Daerah Tertinggal, Dan Transmigrasi Republik Indonesia Nomor 17 Tahun 2020.

[11] Maksimilianus, A., Agung, G., Riska, W., Maulida, R. (2020). Perencanaan dan Pengembangan Desa. First Edition. Kabupaten Malang: Dream Litera.

[12] Pemerintah Daerah Kabupaten Bandung. (2021). Peraturan Daerah Kabupaten Bandung Nomor 9 Tahun 2021 Tentang Rencana Pembangunan Jangka Menengah Daerah Kabupaten Bandung Tahun 2021-2026. 

[13] Kementerian Transmigrasi Dan Desa. (2015). Indeks desa membangun.

[14] Hariyanto, A., Juanda, B., Rustiadi, E., Mulatsih, S. (2024). The effect of village income on village expenditure: A case study of belitung regency. International Journal of Sustainable Development & Planning, 19(1): 131-138. https://doi.org/10.18280/ijsdp.190111

[15] Pemerintah Indonesia. (2014). Undang-Undang Republik Indonesia Nomor 6 Tahun 2014 tentang Desa. 

[16] Van Der Ploeg, J.D., Renting, H., Brunori, G., Knickel, K., Mannion, J., Marsden, T., Roest, K.D., Sevilla-Guzmán, E., Ventura, F. (2000). Rural development: From practices and policies towards theory. Sociol Ruralis, 40: 391-408. https://doi.org/10.1111/1467-9523.00156

[17] Khotimah, D.R.K. (2021). Spatial analysis: pendekatan metropolitan statistical area untuk perencanaan pembangunan manusia di provinsi jawa tengah. Jurnal Litbang Provinsi Jawa Tengah, 19: 105-114. https://doi.org/10.36762/jurnaljateng.v19i1.872

[18] Naldi, A., Siregar, H., Mulatsih, S. (2023). Analisis Pola Spasial dan Sebaran Penduduk Miskin di Kabupaten Mandailing Natal. TATALOKA, 25(2): 121-132. https://doi.org/10.14710/tataloka.25.2.121-132

[19] Lubis, E.N., Pravitasari, A.E., Baskoro, D.P.T. (2021). Indeks pembangunan berkelanjutan lokal dan sebaran spasialnya di kabupaten mandailing natal, provinsi sumatera utara. Journal of Regional and Rural Development Planning (Jurnal Perencanaan Pembangunan Wilayah dan Perdesaan), 5(3): 174-186. https://doi.org/10.29244/jp2wd.2021.5.3.174-186

[20] Choy, L.T. (2014). The strengths and weaknesses of research methodology: Comparison and complimentary between qualitative and quantitative approaches. IOSR Journal of Humanities and Social Science, 19: 99-104.

[21] Sunarsih, E., Zulkarnain, M., Hanum, L., Flora, R., Damiri, N. (2021). Spatial pattern analysis of malaria cases in Muara Enim regency using moran index and local indicator spatial autocorrelation. Open Access Macedonian Journal of Medical Sciences, 9(E): 695-701. https://doi.org/10.3889/oamjms.2021.6456

[22] Badan Pusat Statistika (BPS) Kabupaten Bandung. (2023). Kecamatan Cimenyan Dalam Angka 2023. 

[23] Widiyanti, K.Y., Yasin, H., Sugito, S. (2014). Pemodelan proporsi penduduk miskin kabupaten dan kota di Provinsi Jawa Tengah menggunakan geographically and temporally weighted regression. Jurnal Gaussian, 3(4): 691-700. https://doi.org/10.14710/j.gauss.3.4.691-700

[24] Utomo, D.L. (2023). Analisis Spatial Autocorrelation pada Kampung Reforma Agraria di Kabupaten Buleleng. Jurnal Pertanahan, 13(2): 222. https://doi.org/10.53686/jp.v13i2.222

[25] O’Sullivan, D., Unwin, D., David, J. (2009). Geographic Information Analysis. Wiley.

[26] Wulder, M., Boots, B. (2001). Local spatial autocorrelation characteristics of Landsat TM imagery of a managed forest area. Canadian Journal of Remote Sensing, 27(1): 67-75. https://doi.org/10.1080/07038992.2001.10854921

[27] Zhang, T., Lin, G. (2007). A decomposition of Moran's I for clustering detection. Computational Statistics & Data Analysis, 51(12): 6123-6137. https://doi.org/10.1016/j.csda.2006.12.032

[28] Kumar, M.P., Ranjith, K.S., Kumar, B.K., Yadav, G.M. (2012). Analysis of spatial data mining and global autocorrelation. International Journal of Advanced Research in Computer Science and Software Engineering, 2: 519-523.

[29] Lee, J. (2001). Statistical Analysis with ArcView GIS. John Wiley & Sons.

[30] Anselin, L. (2022). Spatial econometrics. In Handbook of Spatial Analysis in the Social Sciences, pp. 101-122.

[31] Suchaini, U. (2013). Industrial district Fenomena Aglomerasi dan Karakteristik Lokasi Industri. Jakarta: Dapur Buku.

[32] Imro'ah, N. (2023). Hybrid ARIMA-Spatial autocorrelation (Moran Index and LISA) for COVID-19 vaccination in All Indonesian Provinces. Jambura Journal of Biomathematics (JJBM), 4(2): 126-137. https://doi.org/10.37905/jjbm.v4i2.20915

[33] Zhukov, Y.M. (2010). Applied Spatial Statistics in R. Springer.

[34] Hariyanto, A., Juanda, B., Rustiadi, E., Mulatsih, S. (2023). The effectiveness of village funds in alleviating rural poverty: A case study of belitung regency. MIMBAR: Jurnal Sosial dan Pembangunan, 39(1): 197-208. https://doi.org/10.29313/mimbar.v39i1.2309

[35] Hasibuan, S.N., Juanda, B., Mulatsih, S. (2019). Analisis sebaran dan faktor penyebab kemiskinan di Kabupaten Bandung Barat. Jurnal Agribisnis Indonesia (Journal of Indonesian Agribusiness), 7(2): 79-91. https://doi.org/10.29244/jai.2019.7.2.79-91

[36] Okwi, P. O., Ndeng'e, G., Kristjanson, P., Arunga, M., Notenbaert, A., Omolo, A., Henninger, N., Benson, T., Kariuki, P., Owuor, J. (2007). Spatial determinants of poverty in rural Kenya. Proceedings of the National Academy of Sciences, 104(43): 16769-16774. https://doi.org/10.1073/pnas.0611107104

[37] Pratiwi, M.C.Y., Kuncoro, M. (2016). Analisis pusat pertumbuhan dan autokorelasi spasial di Kalimantan: Studi empiris di 55 kabupaten/kota, 2000-2012. Jurnal Ekonomi dan Pembangunan Indonesia, 16(2): 81-104. https://doi.org/10.21002/jepi.v16i2.01

[38] Ratna, N.L.M.D., Mulyanto, B., Munibah, K. (2023). Peran administrasi pertanahan dalam perkembangan wilayah kota tangerang selatan. Journal of Regional and Rural Development Planning (Jurnal Perencanaan Pembangunan Wilayah dan Perdesaan), 7(2): 215-234. https://doi.org/10.29244/jp2wd.2023.7.2.215-234