Transition Thinking for Circular Agrobusiness Innovation - A Study Case on Agroindustry Company at Sumatera Island, Indonesia

Transition Thinking for Circular Agrobusiness Innovation - A Study Case on Agroindustry Company at Sumatera Island, Indonesia

Sri Setiawati Tumuyu* Lusye Marthalia Donna Asteria

School of Environmental Science, University of Indonesia, Kampus UI Salemba 10430, Indonesia

Faculty of Social Politic & Science, University of Indonesia, Kampus UI Depok 16424, Indonesia

Corresponding Author Email: 
sri.setiawati11@ui.ac.id
Page: 
609-618
|
DOI: 
https://doi.org/10.18280/ijsdp.190218
Received: 
31 July 2023
|
Revised: 
13 November 2023
|
Accepted: 
28 November 2023
|
Available online: 
28 February 2024
| Citation

© 2024 The authors. This article is published by IIETA and is licensed under the CC BY 4.0 license (http://creativecommons.org/licenses/by/4.0/).

OPEN ACCESS

Abstract: 

The Circular Economy (CE) transition toward sustainable business needs a fundamental change in business culture, production process and resource management. The business sector must understand their own capacity to overcome business challenges and put the CE concept as a long-term investment that requires continuous commitment. This research aims to analyze and evaluate the business transition to CE adoption to obtain a sustainable purpose. This qualitative research with narrative analysis method focuses on identifying corporate CE management transition that comprises innovation in business process, strategic integration, and transformation process. The socio-technical transition theory is used as a research framework to identify the technical aspects of CE implementation and further a deeper analysis of social dimension amidst the perspective of people’s interaction. The data collection, analysis, and validation approach, which included FGD, semi-structured interviews and documentary analysis, examined the nuances of the actor-related strategies and institutional enabling processes of CE transition in the study case company. The research also gained valuable insight into seeing the internal dynamics of company management utilize their influence in managing resources aligned with CE principles through open innovation and people interaction. The outcome of this study showed that company’s shift towards the circular business could be achieved through an organizational learning process, with particular attention to strengthening internal transformation by actively involving employees. The open innovation approach is an excellent way to utilize a collaborative culture by combining existing technologies that could drive innovation in the industry.

Keywords: 

Circular Economy (CE), management transition, open innovation, socio-technical transition, sustainable business

1. Introduction

Nowadays, the global economy's circularity is only 9.1% [1] indicating the linear economy application in the world is still high, therefore, transformative and corrective solutions are needed to close the large gap. The changes from linear systems to circular systems need further attention by making it technically feasible in the long run, producing a close-loop material system and putting attention to the concept of reducing, reusing, and recycling in industrial systems [2, 3]. The Circular Economy (CE) adoption of business practice is one of the solutions for achieving sustainable production. According to a global business survey conducted by the World Business Council for Sustainable Development / WBCSD, CE adoption can boost innovation and help companies become more efficient and competitive in various initiatives such as resource management, product development, and production processes [4]. The CE adoption principle has shifted businesses towards a sustainable production model focusing on resource management and pressing the negative externalities of business practices [5, 6]. The CE implementation itself has been widely applied and promoted by the business sectors for the long-term sustainable business goal [7], but there are still many limitations and a lack of capabilities from the business sector in applying the CE concept and lack policy support in driving the sustainability transformation.

Various circularity concepts can apply to diverse contexts in the business sector, depending on the development process that connects multiple ways of the system, value-added creation, and the search for new opportunities [8, 9]. The CE concept that has a strong orientation towards sustainability is needed by agroindustry that is facing challenges of feeding a growing population and tackling environmental issues, particularly food loss and waste [10, 11]. This has led to increasingly greater adoption of circular models in the agroindustry production process [12] that has a large amount of consumption of water and energy [13], production output from organic waste and by-product streams can potentially pose serious threats on the environment. Moreover, agroindustry significantly contributes to the transition of low-carbon initiatives and green economy based on its close connection with agriculture and Food Loss and Food Waste (FLW) issues [14]. The agroindustry supply chain also has more potential investment and development by making production more sustainable and circular through the closed-loop supply chains [15].

Indonesia, as the largest economy in Southeast Asia [16] has abundant potential for natural resources that enable the country to fulfill both domestic needs and the global market. The national circularity approach can benefit the growth of economic, environmental, and social aspects, with the potential of additional GDP of Rp 593 to Rp 638 trillion, reducing waste in each sector by 18% to 52% and also creating 4.4 million new jobs in 2030 [17]. The national vision of CE has been put as Low Carbon Development (PRK) initiatives included in the National Medium Long-Term Development Plan / RPJMN 2020 – 2024, which is defined as the ability to reduce waste generation, prioritize renewable energy usage, support the resource efficiency initiatives and attention to the industry' environmentally friendly products and services including agricultural sector as one of business priority sector. However, the challenges of CE adoption faced by Indonesian companies in general are the difficulty of changing mindset, lack of infrastructure support and implementation problems [17]. The CE approach on the agricultural sector is still considered relatively new in Indonesia and takes into account be able to provide solutions that are relevant current conditions of Indonesia's agro-industrial development supply chain [18]. Therefore, another challenge arises for agroindustry for the differentiation strategy to develop a competitive advantage based on experiential learning and incorporating sustainable farming practices as an integral part of technology adoption.

The need to learn business transition management on implementing CE business strategies can be useful for practitioners to have a comprehensive understanding regarding the integration of business processes complexity, supply chains, and collaboration among stakeholders. Many literature references use ideas from the field of strategic management and organization theory to explore CE adoption [19], by focusing on the dynamic capabilities and resource-based view of the firm to explore CE issues [20-22], design and innovation that covering the domain of eco-design and eco-innovation [23, 24] and examining the role of organizational learning in CE adoption [25, 26]. Based on related literature reference, the dynamic capabilities and the CE development practices have been found clearly correlated [27], and recent finding that seeing the dynamic capabilities contribute to firms’ ability to adapt to new environmental management standards and performance criteria [28]. This study generally identifies a critical barrier, the firm enablers and environmental conditions that support CE. Meanwhile, important literature reference that provides salient insights regarding the internal dynamic of the company is very limited, due to research limitations regarding company regulations that do not easily disclose the company data to the public.

The authors have proposed conducting this study to several large agro-industrial companies in Indonesia since October 2022. Only one company accepted the proposal, with some confidentiality restrictions that must be maintained. Therefore, this article focuses on the case study from one of Indonesia's national agro-industrial company (hereinafter written as AgroInc), categorized as a large company that has around 8,000 workers (permanent & seasonal), has been established for more than 40 years with an export orientation and has put the CE framework embedded within their business. AgroInc implements an integrated farming system, where the plantation is directly integrated with the factory and has put zero waste initiatives in the production process. The company's long journey in carrying out business innovation and adopting the CE framework can be used as the business practices reference on adopting the CE framework at the micro level. Further explanation about the internal dynamics of company management utilizing their influence and knowledge in managing resources aligns with CE principles through innovation and people’s interaction, is expected to be the learning evaluation for industry practitioners and public policy considerations.

The transition management approach as a study reference will zoom on technical aspects and social process changes in developing the corporate strategies to influence and accelerate the process of CE adoption, specifically focusing on innovative and transformative approaches [29]. The socio-technical transition consists of actors (individuals and organizations) who play a significant role within institutions by managing the existing knowledge and technology [30]. The practices and roles of the 'actors' involved are conceptualized in a collaborative creation system and evaluation arrangements toward transformative change in transition management. The socio-technical theoretical framework is also being used as a reference to identify and analyze the staging phase of CE transition being integrated into corporate sustainability vision, mission, and strategy [31].

2. Circular Economy and Socio-Technical Transitions

The Circular Economy / CE is defined as a system where materials never become waste and nature is regenerated. In CE, products and materials are kept in circulation through processes like maintenance, reuse, refurbishment, remanufacture, recycling, and composting [32]. The CE concept tackles climate change and other global challenges, like biodiversity loss, waste, and pollution, by decoupling economic activity from the consumption of finite resources. The CE conceptualization in industrial activities is carried out by minimizing resource inputs, waste, emissions, and energy leakage through the incorporation of design strategies that promote durability, effective maintenance, repair, reuse, remanufacturing, repair, and recycling [8, 33, 34]. The process of adopting CE requires a structured transition of change in the industry in the form of innovation adoption and thinking that prioritizes planning design, as well as collaboration with existing stakeholders such as society, academia, industry, and government [35], then the transition itself also requires the development of new business models and governance [36].

Management transition toward a company's circularity can be seen as the gradual and continuous structural change approach [37] toward new dynamic equilibrium, where CE transformation can be initiated, facilitated, and influenced as part of structural change [20]. Further development of socio-technical theory is used for describing the complex interactions between humans, machines, and organizational environments leading to the success or failure of organizational formation [6]. The dimensions of the socio-technical theory include two essential dimensions, namely technical arrangements (in the context of manufacturing, organizational structures, or technology and processes) and social aspects (related to people and society) with attention to the environment, so this theory is used to understand the behavior that arises in terms of technical arrangements and see organizations as a system [6, 25].

The technical perspective of CE adoption on the socio-technical transition framework is focused on technical arrangements that can be seen from the context of manufacturing, organizational structure, technology, and processes in business operations [6, 25]. AgroInc's manufacturing process is implemented through the agriculture-integrated system that directly connects plantation areas with the manufacturing system and uses clean technologies to reduce production emissions. AgroInc's CE application on manufacturing processes focuses on reducing waste, energy savings, and increasing efficiency to reduce operational costs. Regarding organizational structure, AgroInc has made several hierarchy changes and organizational structure to connect the innovation needs aligning the dynamics changing [38]. The company's flexibility during the adaptation process reflects AgroInc's ability to identify problems and take advantage of existing opportunities, which plays an important role as one of key factors enabling the implementation of Circular Economy adoption [39]. Technological innovation is necessary for companies to gain competitive advantage, pursue new markets and increase company productivity, therefore it is important to stimulate the creation of new ideas. The research and development / R&D activities for boosting technological innovation and human resource development to learn about the potential of various innovations such as new technologies, practices, products, or organizations have an important contribution to the overall transition.

The social aspect of CE transition highlights the interaction among actors; company management, managers, employees (internal) and community, buyers and consumers, supply chains and governments (external) in fulfilling their social functions [40] to achieve a common goal for business sustainability. In this context, the research focuses on internal stakeholders; company management as policymakers, managers, employees, and other related key stakeholders for mainstreaming the CE concept into corporate strategic integration, strategic context, and social innovation. The CE innovation and experiments are being carried out embodied with the strategic vision and developed into new practices and structures that are more sustainable [37]. The socio-technical perspective can also be used as a framework to evaluate the transformation towards sustainability that involves a process of shared vision and social learning that requires knowledge by reflexive and sharing among actors 31. The implementation of CE practices also being equipped with corporate monitoring and evaluating tools to facilitate the target revision and visions whenever needed [36] by using specific guidelines prepared for CE initiatives, such as internal SOPs and Guidelines or Procedures for managers and employees.

3. Materials and Methods

This research focuses on analyzing and identifying corporate-level CE management transition that comprises innovation in business process, strategic integration, and transformation process. In terms of methodology, this research uses a qualitative approach with narrative analysis methods that allows for a careful, systematic review of meanings and is tied to an analytic framework [41] that supports the research in generating a deep and nuanced understanding of detailed descriptions of a given problem of practice and insights about professional practices within a given context [42]. The qualitative analyses bring meaning to the quantitative data set from CE implementation at AgroInc, and the qualitative approach was chosen as the ground of the study as social research to see the system dynamics of company management utilize their power in managing resources align with CE principles through innovation and interaction of related actors. The case study methods were chosen to investigate the in-depth contemporary phenomena and in a real-life context, especially when the boundaries between phenomena and contexts are not clearly visible [21]. The scope of this research is micro-level perspective, focusing on the organizational dynamic system in the CE transition.

The research began with a literature review of secondary data from previous similar research, and available public data sources such as company websites and corporate public reports. The primary data collection started with Focus Discussion Group/FGD with AgroInc Sustainability Division, which has a role and function for improving the company's sustainability initiatives. This FGD was conducted to obtain qualitative information as early findings about ongoing CE transition in the company and get an overview of the corporate vision and strategy. Secondly, this information was used as a reference to explore more detail through follow-up semi-structured interviews with 11 informants as purposive sampling selected by their involvement in the company’s CE adoption and indicated their willingness to be interviewed. The authors conducted the semi-structured interviews for a five-day visit to the AgroInc office area (plantation & factory) in February 2023. The semi-structured interviews were used as data sources for this qualitative research, scheduled in advance at a designated time in coordination with the AgroInc Sustainability Team. A set of predetermined open-ended questions has been prepared to guide emerging dialogue with informants. These face-to-face interviews enabled the authors to understand the highlighted areas of convergence, inconsistency, and well-informed insight into the challenges and opportunities for deploying Circular Economy principles in practice [34]. The interviews with the internal stakeholders were prepared to observe the dynamic process of CE adoption and get insight views regarding the transformation of CE practices, followed by interviews with external stakeholders to get a better perspective. The third data collection was carried out through questionnaire distribution in order to analyze the knowledge and understanding of AgroInc employees about the CE transformation on the company's business operations, to observe employees' daily behavior on handling waste, energy, and water issues and also to see employee’s involvement in CE related activities held by the company. The distribution of questionnaires is limited to only one week via email by internal AgroInc. The author can only wait for the return response from the employees willing to fill out the questionnaire. The returned questionnaire comprised 31 respondents, 3 from middle management and 28 from the operational team. Most of the respondents (21 person) have a working period of under 5 years, while the rest are above 5 years. The salient steps of the mentioned approach are illustrated in Table 1.

Table 1. Data collection

No.

Data Collection

Stakeholder Group

Details

Criteria Inclusive

1

Focus Group Discussion / FGD

(4 Informant)

Internal

Sustainability Team;

  • 1 Head Division
  • 1 Senior Manager
  • 2 Senior Staff
  • Online Meeting
  • Part of the sustainability Team
  • Have worked in the company for at least 5 years to ensure that the informant understand about company CE vision.
  • Willing to be an informant for research purposes.

2

Semi Structure Interview

(11 Informant)

Internal

  • 2 Managing Director
  • 2 Head Division
  • 3 Senior Staff

Offline / Face to Face Meeting

  • Representatives of top-management/ middle-management/ employees of AgroInc.
  • Have worked in the company for at least five years to ensure the informant understands company CE vision.
  • Willing to be an informant for research purposes.

External

  • 1 SME
  • 1 Provincial Government
  • 1 University
  • 1 Business Association

Offline / Face to Face Meeting

  • External stakeholders of AgroInc who have a close relationship with the company and know the company CE vision.
  • Willing to be the informant for research and have a structural position from the institution he/she represents.

3

Questionnaire

Internal

  • 31 Respondent

Through internal email circulation

  • The same criteria with internal semi-structured interview.
  • Have a corporate email to fulfill the questionnaire online.
4. Result and Discussions

In this section, a detailed explanation of the case study will portray the CE implementation on business operations, the integration with corporate strategies, socio-technical transitions in the configuration of diffusion-changing processes, existing challenges, and obstacles followed by an analysis of business transformation outcomes.

4.1 Circular Economy adoption at AgroInc Company

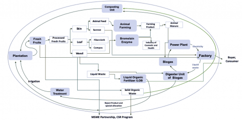
AgroInc was established in 1979 and is located at Sumatera Island, Indonesia with a total land area of around 32,000 hectares that produces fresh fruits. Their main products are canned tropical fruits and juice concentrates. They produce more than 500,000 tons of fruits annually and export to over 60 countries, mainly the Americas and Europe. They have implemented the integrated farming system as the company's adoption of CE framework, starting with organic waste management of plantation crops, being processed referring to their business operational flow, focus on organic waste utilization, maximize the energy, water utilization and other related initiatives on CE framework. Most CE initiatives at AgroInc are organic waste management and attention to environmental protection that supports eco-efficiency. In fulfilling the circularity aspect, the 10R-strategy reference is also being used, with the result of Reduce, Recover, Repurpose, and Recycle strategies are the most strategy being used as a development process that connects various ways of the system, value-added creation, and gaining opportunities. CE initiatives have been mapped during a study to describe the AgroInc adoption for CE in their business process, which can be seen in Figure 1.

Figure 1. AgroInc mapping CE adoption (by author)

The following description of CE application on AgroInc’s business operation is prepared to support the explanation of how CE objectives, principles, and strategies are being integrated into the company's technical innovations through the creation of value-added that enables resource management across the design of processes, products or services, and business models [43]. The CE applications in AgroInc are:

1) Waste management

The large amount of organic waste from fruit production makes the focus of waste management become an important part of AgroInc's CE adoption. Most solid organic waste is used as feed for cows, whose manure is then processed into compost for organic fertilizer. Solid organic waste using fermentation technology can produce good quality cow feed and also can produce bromelain-enzyme products sold to the cosmetic and health industries. Their Recycling Unit recycled their plastic waste from used drums of fertilizers and pesticides, as well as from the wrapping fruit net foam, into materials for plastic angles or elbows in packaging. The liquid waste from the plant is utilized into biogas that provides electricity for plantation complexes and reduces the fossil fuels usage for thermal boilers and cogen boilers. The liquid waste is also being processed into Liquid Organic Biofertilizer / LOB, which is being used as an environmentally friendly fertilizer at their plantation areas and has a significant increase from 2019 until 2021, as shown in Figure 2.

Figure 2. AgroInc LOB production

2) Energy efficiency and renewable energy

The use of bioenergy sources in the form of biogas obtained from organic waste treatment has improved the company's energy efficiency behavior and culture. Other energy efficiency initiative has been implemented through the programs related to SEU (Significant Energy User), such as steam flowmeters, Kwh meters, electric motors, compressors, and steam traps. The ISO 50001 Energy Management System reference and carbon footprint calculation also saved electricity up to 1,212 megawatts of energy by 2020. AgroInc put the waste-to-energy program by constructing a Biogas Plant to treat liquid waste from their factories to reduce their emission. The results of biogas renewable energy show an increase over the last three years (2019 – 2021), which can be seen in the Figure 3 that show an increase in biogas energy production as renewable energy.

Figure 3. AgroInc biogas energy production

3) Water management

Water is a vital need for agroindustry, therefore AgroInc manages the recycled water from the watering plantation to be used for washing the factory machine and equipment. They also reused RO water from the Cogen Plant in the factory. AgroInc has initiated using rainwater collected in around 250 reservoirs spread around the plantation areas. Through AgroInc water saving activities, the company can save groundwater usage according to data compared in 2017 and 2018, the company made groundwater savings as shown in Figure 4.

Figure 4. AgroInc water saving

​4) Material flow

AgroInc produces and processes fruit crops that fall into the category of renewable materials, and the focus on material flow goes hand in hand with waste utilization. The non-renewable materials, such as tinplate as raw material for making packaging cans and paper for product labels, are prepared based on buyer requests and the majority of package products are exported to foreign markets.

5) Supply chain and product design

With attention to the supply chain or suppliers, AgroInc prefers the selection of local suppliers as long as the goods and services must fit the procurement standards. Related to product design, as mentioned before, the packaging materials are made from tinplate base materials and labeled paper as recyclable materials and there is no particular attention to product design.

6) Level of innovation

The level of innovation in the CE implementation at AgroInc is focused on discovering new things, either new ideas in production processes or supporting equipment [44] that can benefit the company by cost efficiency and becoming an income stream for the company that becomes business added value.

4.2 CE strategic integration

Ensuring the circular approach can be understood and implemented by stakeholders is closely connected to the corporation's strategic vision [45]. AgroInc's corporate strategy was integrated by paying attention to the production processes, design innovation, and solutions within the CE framework along with intense communication with the internal and external stakeholders. AgroInc's journey for approximately 40 years in adopting CE principles as the corporate's core strategy can be seen in the content and context of strategy.

The strategy content should address the reasons why it was initiated or the background of its adoption in the company. This leads to the process of aligning values from the management level to the employees using various communication channels through top-down communication. In the early 1990s, AgroInc's top management had concerns regarding a large amount of organic waste from canned fruit production was only thrown away and they feared it could harm the environment. Based on the pertinent concerns, the company's management was trying to find solutions to deal with fruit waste and minimize environmental impact. In this case, the company started a business circularity strategy from scratch [46] by being described as an unplanned corporate strategy or not by design. Along the way, AgroInc's management develops disruptive value-creation strategies by testing technical-economic feasibility, doubling valorization pathways, and developing new products for new markets and target customer segments [21]. In aligning the corporate strategic values, the findings show that the company's top management made intensive and committed efforts in encouraging the transition to a Circular Economy through the delivery of the corporate’s vision and mission continuously. The leadership of AgroInc became one of the important initial factors for the innovation encouragement and implementation of CE practices since these matters relate to the financial and human resource and allocation support.

Strategic context is connected to the relation with the stakeholders, both internal and external, and also the process of forming adoption in the corporate function. The process of AgroInc CE adoption involves empowering internal stakeholders, especially managers and employees, which allows innovative ideas to come from the field of operation. AgroInc's ability to make innovations on CE depends on the company's attention to identifying, mobilizing, and retaining human resources [2]. The continuous delivery of AgroInc's content and business strategy into the transition of CE is considered as their capability to motivate their employees to go "the extra mile" by solving problems, taking initiative, helping colleagues, and working collaboratively. The involvement of external stakeholders was recognized at a more advanced phase and plays an important role in overcoming the problems arising from the company's operational activities for the acceptance, transparency, and multi-oriented by enabling circularity innovation [5]. The participation of local communities was developed through MSME partnership programs and CSR programs. The MSME partnership program aims to improve local communities' welfare through the mentoring and capacity-building program. Meanwhile, CSR programs are prepared in line with the business inclusion related to food nutrition by supporting local government programs in overcoming stunting. AgroInc's approach to connecting with its stakeholders is by developing the functional benefits [47], since this approach results in better decisions and better implementation, it increases the company’s legitimacy and promotes a broader understanding of the complexity of the problem from social aspects.

4.3 Transition to circular economic

Before analyzing the complexity of interaction on CE transition, businesses need to identify factors that allow, challenge, or encourage the transition [48]. It is necessary to identify the factors that facilitate the transition towards circular business achievements, build a comprehensive understanding, prepare to handle any policy changes, and focus on natural resource management [49].

Driving Force & Challenges

At the initial interview during FGD with the AgroInc Sustainability team, it was mentioned that AgroInc's transition to adopt CE within the company's strategy faced challenges and obstacles, where initially the company did not have a grand design or initial planning to apply CE principles in business operations. The transition was put through trial and error practices, adjustments, and adaptations for more than 33 years of journeys. AgroInc put more effort into exploring any possible added value from their business operation by targeting zero waste in their production and having a different added value compared with other similar businesses. The most pressure for AgroInc to take care of their environmental aspects also comes from their buyers for fulfilling the export standard certification to meet global requirements. The driving force for their businesses to adopt the sustainable business model comes from the internal motivations and intensification of other factors.

AgroInc faced many technical challenges in applying CE framework in their production process and these matters became part of their journey, discovering practical innovations through development. Based on interview results, the highest challenge is changing the employee's mindset, bringing them to understand the company's vision, and maintaining this effort until now. To overcome these internal challenges, AgroInc continuously develops human resources / HR through capacity building of employee skills related to CE adoption and striving to create positive changes for employees. Strengthening the employee capabilities is important with the changes in manufacturing processes and chosen technologies in implementing innovations based on CE framework. This aligns with literature references that mentioned that many companies face obstacles in adopting a CE framework into their sustainability strategies, such as setting goals and targets, creating strategies to implement an appropriate business innovation and further measuring business progress from a sustainability perspective.

The Transition from Social Perspective

Management transitions towards circularity in AgroInc have been through the processes that change dominant cultures, organizational structures and unsustainable system practices that link with an eco-efficiency innovation mindset. Starting with AgroInc's initial motivation to solve their environmental problem by handling a large amount of organic waste from their fresh fruit production, the company took strategic action by developing a common understanding of their problem reality, finding the root cause of the problem by sharing and unifying diverse perceptions to find a solution. The search for solutions together becomes part of their innovation journey, from the discovery of technical ideas carried out through discussion and coordination between divisions within the company. Through the value alignment process, managers and employees can connect the important issues of their work with values that are important to the company's strategy. Since 2018, AgroInc has held an internal awards competition to encourage the involvement of managers and employees through rewards. To a greater extent, AgroInc broadens the support networks and coalitions with external parties such as research & academic institutions, NGOs, and surrounding communities along with the company's transition pathways. For the operational strategies in resource management, the company has also captured opportunities for regeneration based on the local context [50] through developing partnerships with MSMEs and CSR programs needed by the surrounding community [7].

The research survey shows that a company's circular-oriented innovation culture has become a habit or term that is often heard among employees. The existence of openness during the co-creation process illustrates AgroInc's top-management willingness to have active communication to improve the company's business activities that affect the company's business performance related to the environment. The concept of "waste is money" has become a common term among employees introduced through regular company campaigns about environmental attention that aim to change the employee daily, the daily behaviors targeted are having electricity and water saving, using tumblers instead of plastic water. The survey results in Figure 5 show that most employees are already highly aware of their actions on daily activities.

Figure 5. Environmentally behaviour from AgroInc employee

Transitions from Technical Aspects

CE implementation by AgroInc has focused on waste handling, resources and energy efficiency, and attention to material flow. The chosen new CE adoption is based on the beneficial consideration of cost efficiency or can even become the business revenue stream. The innovation for technology usage on the CE adoption is supported by the availability of in-house research laboratories and external collaboration with universities and educational research institutions. The implementation of CE is followed by changes in the company's operations, the development of human resources (training, capacity building), and the guidance of internal company documents (SOPs or Procedures) to supervise the implementation of CE practice itself and furthermore, AgroInc provide the award event to encourages employee involvement. AgroInc has also prepared the organizational mechanism for monitoring and evaluating activities that can facilitate revising the corporate's vision and strategy based on the needs [36]. SOPs / Guidelines / Procedures could guide the managers and employees in following detailed instructions on handling the CE practices in the business process.

Open Innovation

In the context of circularity-oriented innovation, support for open innovation can encourage sustainability targets by accelerating internal innovation, competitiveness and increasing knowledge in organizations [49]. Every employee can produce innovative improvements as a 'technical innovator', which plays an important role in organizational empowerment [51]. Furthermore, it is also necessary to see how companies accelerate internal innovation, competitiveness, and performance through increasing knowledge across corporate boundaries [49]. AgroInc boosts innovation by sourcing ideas from the bottom up based on business operational practical experience. The top management tries to set up conducive situations and environments by preparing an objective assessment and recognition of the ideas that come up from their employees. The company provides a relevant training and mentoring system to improve their employee knowledge. AgroInc also prepares bonuses and incentives as motivation systems for their employees.

Open innovation refers to the idea that an organization or company can benefit from internal and external ideas and resources and collaborate in their innovation process. AgroInc also has an empowerment program for its SME partner, encouraging ideas for innovation. Another business reference from Unilever in Kericho, Kenya, that employing 12,000 permanent workers and 4-5,000 seasonal workers put focus on public-private partnership to train smallholder farmers in sustainable tea cultivation through special field schools, offering a hands-on experience, encouraging farmers to talk about common problems, find their solutions and devise field experiments to identify sustainability best practice [19]. These multiple options approaches on open innovation partnerships with enough information to assess the business value added and innovation could mutually benefit stakeholders. The other reference proves that open innovation encourages a collaborative culture among internal and external stakeholders. The innovation ecosystems are an excellent way to utilize a collaborative culture by combining existing technologies that could drive innovation in the industry.

4.4 Transformation to circular agrobusiness

The adoption of CE principles in AgroInc in line with sustainable production initiatives, is relevant to green innovation in the context of agro-industrial business [8, 9]. Identifying leverage points and areas of convergence of the company's transition has enabled insight into future transitions. The business strategy carried out by the company is considered to be an accommodative and proactive strategy [52]. The corporate strategy accommodates the modification of internal processes and considers environmental and social objectives such as environmental protection, eco-efficiency and employee and community well-being. Along the process, the corporate strategy for CE adoption is also being put into full integration (proactive), by redefining activities on the chosen business model innovation, paying attention to the design of internal processes and modifying practices that relate to the balance of economic, environmental, and social benefits. The transformation also involves a rethinking process on what the company has to do in order to improve company performance in economic and environmental aspects in a balanced manner. Sustainability has become part of AgroInc's management activities and strategies that connect the various phases of the organization system in new ways, the value-added creation, and the search for new opportunities [53]. AgroInc takes business value creation by capturing added value and takes advantage of new business opportunities, new markets, and new revenue streams [54].

5. Conclusions

In the context of agribusiness, most AgroInc’s CE innovative adoption focuses on organic waste handling, resources and energy efficiency, and attention to material flow. The CE journey adoption at AgroInc shows a shift towards a sustainable production model that focuses on careful management of resources and efforts to reduce negative externalities resulting from business operations. AgroInc's corporate strategy was integrated by ensuring the circularity approach can be understood (content) and implemented by the relevant stakeholders (context). CE Adoption in business strategy and process needs the business itself to understand its own enabling factors that allow, challenge, or encourage a pathway for the transition. The driving force for businesses to adopt the sustainable business model comes from the internal motivations and intensification of existing external pressures.

Innovation and employee engagement are important in AgroInc's journey to adopt CE principles in business operations. Collaboration and knowledge development are needed to support the CE implementation with the ability to overcome barriers at various levels and combine top-down and bottom-up approach in corporate management. The CE transition carried out by AgroInc involves the interaction within their internal stakeholders in setting goals, influencing motivation, setting standards, performing allocation functions, monitoring compliance, rewarding imposing sanctions, initiating and reducing conflicts, and resolving differences of opinion within them. The application of corporate circularity principle involves a process of shared vision and social learning through an effective flow of communication and information between management and employees to identify and solve problems or discuss new ideas. The conducive climate must also be prepared for some failures and acceptance of the risks inherent in innovative processes by trial and error. This shows that CE adoption cannot be done through technological innovation alone but requires institutional and socio-cultural transformation to occur. The study findings showed that AgroInc's transition to circular business can be implemented through organizational learning processes, specifically by strengthening the internal transformation by actively involving employees, where the behavior-changing process is created along with CE adoption.

AgroInc has seized opportunities for regeneration by concerning the local context and specifically improving open innovation by accelerating internal innovation, competitiveness and increasing knowledge within the company. This finding reveals that open and innovative ecosystems could encourage a collaborative culture and attention to combining existing technologies, often driving innovation in industries. Innovative structures and cultures must complement supportive policies and priorities, including long-term commitment, strategy integration, emphasis on planning mechanisms, a broad view of risk, and flexibility to existing dynamics.

This study can only be generalized to some businesses because the application may be limited. In this regard, there is an opportunity to conduct further studies on the different characteristics of other industries and observe their approach to bringing the Circular Economy into practice. Moreover, these findings can be used by other industries to be able to optimize the company's human resources in implementing corporate sustainability action by providing a conducive and creative climate and sharing incentives.

Acknowledgment

The authors gratefully acknowledge the financial aid provided by the University of Indonesia through Hibah Riset Universitas Indonesia 2023, PUTI Pascasarjana 2023. The authors also would like to greatly acknowledge all the informants and respondents from the study case company for their assistance and support.

  References

[1] PACE (The Platform for Accelerating the Circular Economy). (2020). The Circularity Gap Report 2020. World Economic Forum and World Resources Institute.

[2] Zink, T., Geyer, R. (2017). Circular economy rebound. Journal of Industrial Ecology, 21(3): 593-602. https://doi.org/10.1111/jiec.12545

[3] Yuan, Z., Bi, J., Moriguichi, Y. (2006). The circular economy: A new development strategy in China. Journal of Industrial Ecology, 10(1-2): 4-8. http://doi.org/10.1162/108819806775545321

[4] Rubel, H., Schmidt, M., Meyer zum Felde, A., Mendiluce, M., Brown, A., Edgerton, B., Tylor, J. (2018). The new big circle: Achieving growth and business model innovation through circular economy implementation.

[5] Padilla-Rivera, A., Russo-Garrido, S., Merveille, N. (2020). Addressing the social aspects of a circular economy: A systematic literature review. Sustainability, 12(19): 7912. https://doi.org/10.3390/su12197912

[6] Sohal, A., Nand, A.A., Goyal, P., Bhattacharya, A. (2022). Developing a circular economy: An examination of SME’s role in India. Journal of Business Research, 142: 435-447. https://doi.org/10.1016/j.jbusres.2021.12.072

[7] Rodríguez, R.M., Labella, Á., Nunez-Cacho, P., Molina-Moreno, V., Martínez, L. (2022). A comprehensive minimum cost consensus model for large scale group decision making for circular economy measurement. Technological Forecasting and Social Change, 175: 121391. https://doi.org/10.1016/j.techfore.2021.121391

[8] EMF / Ellen Macarthur Foundation. (2013). Towards the Circular Economy, Economic and Business Rationale for An Accelerated Transition. Ellen Macarthur Foundation.

[9] Ketels, C., Protsiv, S. (2017). Priority Sector Report: Circular Economy. European Cluster Observatory.

[10] Agnusdei, L., Krstić, M., Palmi, P., Miglietta, P.P. (2023). Digitalization as driver to achieve circularity in the agroindustry: A SWOT-ANP-ADAM approach. Science of The Total Environment, 882: 163441. https://doi.org/10.1016/j.scitotenv.2023.163441

[11] Barros, M.V., de Jesus, R.H.G., Ribeiro, B.S., Piekarski, C.M. (2023). Going in circles: Key aspects for circular economy contributions to agro-industrial cooperatives. Circular Economy and Sustainability, 3(2): 861-880. https://doi.org/10.1007/s43615-022-00211-8

[12] Velasco-Muñoz, J.F., Aznar-Sánchez, J.A., López-Felices, B., Román-Sánchez, I.M. (2022). Circular economy in agriculture. An analysis of the state of research based on the life cycle. Sustainable Production and Consumption, 34: 257-270. https://doi.org/10.1016/j.spc.2022.09.017

[13] Klein, N., Deutz, P., Ramos, T.B. (2022). A survey of Circular Economy initiatives in Portuguese central public sector organisations: National outlook for implementation. Journal of environmental management, 314: 114982. https://doi.org/10.1016/j.jenvman.2022.114982

[14] Mehmood, A., Ahmed, S., Viza, E., Bogush, A., Ayyub, R.M. (2021). Drivers and barriers towards circular economy in agri-food supply chain: A review. Business Strategy & Development, 4(4): 465-481. https://doi.org/10.1002/bsd2.171

[15] Pomponi, F., Moncaster, A. (2017). Circular economy for the built environment: A research framework. Journal of Cleaner Production, 143: 710-718. https://doi.org/10.1016/j.jclepro.2016.12.055

[16] Worldbank publication. 2022. https://www.worldbank.org/en/country/indonesia/publication/indonesia-economic-prospect. 

[17] BAPPENAS / Badan Perencanaan Pembangunan Nasional. (2021), Green Recovery Roadmap Indonesia 2021–2024 Building Back Better Low Carbon Development Post-Covid19.

[18] Yusriana, Y., Jaya, R., Sembiring, M.T. (2023). Ekonomi sirkular pada manajemen rantai pasok agroindustri: Konseptual dan rancangan implementasi. Jurnal Teknologi Industri Pertanian, 33(2): 196-205. https://doi.org/10.24961/j.tek.ind.pert.2023.33.2.196

[19] Ahmad, F., Bask, A., Laari, S., Robinson, C.V. (2023). Business management perspectives on the circular economy: Present state and future directions. Technological Forecasting and Social Change, 187: 122182. https://doi.org/10.1016/j.techfore.2022.122182

[20] Awan, U., Sroufe, R. (2022). Sustainability in the circular economy: Insights and dynamics of designing circular business models. Applied Sciences, 12(3): 1521. https://doi.org/10.3390/app12031521

[21] Donner, M., de Vries, H. (2021). How to innovate business models for a circular bio-economy? Journal of Business Strategy Environment, 30(4): 1932-1947. https://doi.org/10.1002/bse.2725

[22] Guzzo, D., Rodrigues, V.P., Mascarenhas, J. (2021). A systems representation of the Circular Economy: Transition scenarios in the electrical and electronic equipment (EEE) industry. Technological Forecasting and Social Change, 163: 120414. https://doi.org/10.1016/j.techfore.2020.120414

[23] Diaz, A., Reyes, T., Baumgartner, R.J. (2022). Implementing circular economy strategies during product development. Resources, Conservation and Recycling, 184: 106344. https://doi.org/10.1016/j.resconrec.2022.106344

[24] Poponi, S., Arcese, G., Pacchera, F., Martucci, O. (2022). Evaluating the transition to the circular economy in the agri-food sector: Selection of indicators. Resources, Conservation and Recycling, 176: 105916. https://doi.org/10.1016/j.resconrec.2021.105916

[25] Pasmore, W., Winby, S., Mohrman, S.A., Vanasse, R. (2019). Reflections: Socio-technical systems design and organization change. Journal of Change Management, 19(2): 67-85. https://doi.org/10.1080/14697017.2018.1553761

[26] Santa‐Maria, T., Vermeulen, W.J., Baumgartner, R.J. (2022). How do incumbent firms innovate their business models for the circular economy? Identifying micro‐foundations of dynamic capabilities. Business Strategy and the Environment, 31(4): 1308-1333. https://doi.org/10.1002/bse.2956

[27] Khan, O., Daddi, T., Iraldo, F. (2020). Microfoundations of dynamic capabilities: Insights from circular economy business cases. Business Strategy and the Environment, 29(3): 1479-1493. https://doi.org/10.1002/bse.2447

[28] Marrucci, L., Daddi, T., Iraldo, F. (2022). The circular economy, environmental performance and environmental management systems: The role of absorptive capacity. Journal of Knowledge Management, 26(8): 2107-2132. https://doi.org/10.1108/JKM-06-2021-0437

[29] Gorissen, L., Vrancken, K., Manshoven, S. (2016). Transition thinking and business model innovation—Towards a transformative business model and new role for the reuse centers of Limburg, Belgium. Sustainability, 8(2): 112. https://doi.org/10.3390/su8020112

[30] Markard, J., Raven, R., Truffer, B. (2012). Sustainability transitions: An emerging field of research and its prospects. Research Policy, 41(6): 955-967. https://doi.org/10.1016/j.respol.2012.02.013

[31] Jackson, M., Lederwasch, A., Giurco, D. (2014). Transitions in theory and practice: Managing metals in the circular economy. Resources, 3(3): 516-543. https://doi.org/10.3390/resources3030516

[32] EMF / Ellen MacArthur Foundation. (2015). Indicators - An Approach To Measuring Circularity - Project Overview. EMF.

[33] Geissdoerfer, M., Savaget, P., Bocken, N.M., Hultink, E.J. (2017). The Circular Economy–A new sustainability paradigm?. Journal of cleaner production, 143: 757-768. https://doi.org/10.1016/j.jclepro.2016.12.048

[34] Hartwell, R., Macmillan, S., Overend, M. (2021). Circular economy of façades: Real-world challenges and opportunities. Resources, Conservation and Recycling, 175: 105827. https://doi.org/10.1016/j.resconrec.2021.105827

[35] Sachs, J.D., Kroll, C., Lafortune, G., Fuller, G., Woelm, F. (2021). Sustainable Development Report 2021, The Decade Of Action For The Sustainable Development Goals Includes The SDG Index And Dashboards. UK: Cambridge University Printing House.

[36] Hernández-Chea, R., Jain, A., Bocken, N.M., Gurtoo, A. (2021). The business model in sustainability transitions: A conceptualization. Sustainability, 13(11): 5763. https://doi.org/10.3390/su13115763

[37] Loorbach, D., Van der Brugge, R., Taanman, M. (2008). Governance in the energy transition: Practice of transition management in the Netherlands. International Journal of Environmental Technology and Management, 9(2-3): 294-315. https://doi.org/10.1504/IJETM.2008.019039

[38] Gorissen, L., Vrancken, K., Manshoven, S. (2016). Transition thinking and business model innovation—Towards a transformative business model and new role for the reuse centers of Limburg, Belgium. Sustainability, 8(2): 112. https://doi.org/10.3390/su8020112

[39] Mondal, S., Singh, S., Gupta, H. (2023). Assessing enablers of green entrepreneurship in circular economy: An integrated approach. Journal of Cleaner Production, 388: 135999. https://doi.org/10.1016/j.jclepro.2023.135999

[40] Cherp, A., Vinichenko, V., Jewell, J., Brutschin, E., Sovacool, B. (2018). Integrating techno-economic, socio-technical and political perspectives on national energy transitions: A meta-theoretical framework. Energy Research & Social Science, 37: 175-190. https://doi.org/10.1016/j.erss.2017.09.015

[41] Josselson, R., Hammack, P. L. (2021). Essentials of narrative analysis. American Psychological Association. https://doi.org/10.1037/0000246-000

[42] Lester, J.N., Cho, Y., Lochmiller, C.R. (2020). Learning to do qualitative data analysis: A starting point. Human Resource Development Review, 19(1): 94-106. https://doi.org/10.1177/1534484320903890

[43] Kristoffersen, E., Blomsma, F., Mikalef, P., Li, J. (2020). The smart circular economy: A digital-enabled circular strategies framework for manufacturing companies. Journal of Business Research, 120: 241-261. https://doi.org/10.1016/j.jbusres.2020.07.044

[44] Motawa, I.A., Price, A., Sher, W.D. (1998). The introduction and management of innovative construction processes and products. In 14th Annual ARCOM Conference, 9-11 September 1998, University of Reading. Association of Researchers in Construction Management, pp. 672-682. 

[45] Chan, S., Weitz, N., Persson, A., Trimmer.C. (2018), SDG 12: Responsible Consumption and Production. Stockholm Environment Institute.

[46] Susur, E., Engwall, M. (2023). A transitions framework for circular business models. Journal of Industrial Ecology, 27(1): 19-32. https://doi.org/10.1111/jiec.13363

[47] Korhonen, J., Honkasalo, A., Seppälä, J. (2018). Circular economy: The concept and its limitations. Ecological Economics, 143: 37-46. https://doi.org/10.1016/j.ecolecon.2017.06.041

[48] Farla, J., Markard, J., Raven, R., Coenen, L.E. (2012). Sustainability transitions in the making: A closer look at actors, strategies and resources. Technological Forecasting and Social Change, 79(6): 991-998. http://doi.org/10.1016/j.techfore.2012.02.001

[49] Brown, P., Bocken, N., Balkenende, R. (2020). How do companies collaborate for circular oriented innovation? Sustainability, 12(4): 1648. https://doi.org/10.3390/su12041648

[50] Nicolini, E. (2022). The circularity of MSW in urban landscapes: An evaluation method for a sustainable system implementation. Sustainability, 14(12): 7358. https://doi.org/10.3390/su14127358

[51] Winistorfer, S.G. (1996). Product champions in government agencies. Journal of Management in Engineering, 12(6): 54-58. https://doi.org/10.1061/(ASCE)0742-597X(1996)12:6(54)

[52] Schaltegger, S., Lüdeke-Freund, F., Hansen, E.G. (2012). Business cases for sustainability: The role of business model innovation for corporate sustainability. International Journal of Innovation and Sustainable Development, 6(2): 95-119. https://doi.org/10.1504/IJISD.2012.046944

[53] Zimek, M., Baumgartner, R. (2017). Corporate sustainability activities and sustainability performance of first and second order. In 18th European Roundtable on Sustainable Consumption and Production Conference (ERSCP 2017), Skiathos Island, Greece (Vol. 10).

[54] Teece, D.J. (2010). Technological innovation and the theory of the firm: The role of enterprise-level knowledge, complementarities, and (dynamic) capabilities. In Handbook of the Economics of Innovation, 1: 679-730. https://doi.org/10.1016/S0169-7218(10)01016-6