Green Energy Product: The Role of Green Marketing Mix and Green Brand Image on Consumer Decision-Making

Green Energy Product: The Role of Green Marketing Mix and Green Brand Image on Consumer Decision-Making

Benny S.M. Hutagaol* Dwinita Laksmidewi

Faculty of Economics and Business, Universitas Katolik Indonesia Atma Jaya, Jakarta 12930, Indonesia

Corresponding Author Email: 
BENNY.202300020041@student.atmajaya.ac.id
Page: 
2205-2212
|
DOI: 
https://doi.org/10.18280/ijsdp.200535
Received: 
22 March 2025
|
Revised: 
16 April 2025
|
Accepted: 
9 May 2025
|
Available online: 
31 May 2025
| Citation

© 2025 The authors. This article is published by IIETA and is licensed under the CC BY 4.0 license (http://creativecommons.org/licenses/by/4.0/).

OPEN ACCESS

Abstract: 

This study investigates the influence of the green marketing mix on green brand image and consumer purchase decisions, with a specific focus on Pertamina Green Energy Station (GES) products. Emphasis is placed on determining the influence of green brand image on consumer decision-making. A quantitative approach was employed to assess the extent to which the elements of the green marketing mix and green brand image shape perceptions of purchase intentions. It was found that the green marketing mix exerts a positive and statistically significant effect on both green brand image and purchase decisions. Moreover, a green brand image was shown to significantly enhance purchase decisions, functioning as a mediating variable in the relationship between the green marketing mix and consumer behavior. These findings suggest that a coherent and strategically aligned green marketing mix not only elevates the perceived credibility of environmentally friendly brands but also increases consumer propensity to purchase green energy products. By integrating environmental responsibility into all aspects of marketing strategy, companies such as Pertamina can strengthen their brand equity and foster consumer trust. The study contributes to a deeper understanding of the mechanisms through which sustainable marketing practices can shape brand image and drive environmentally conscious purchasing behavior, thereby offering valuable implications for practitioners and policymakers aiming to promote the adoption of green energy solutions.

Keywords: 

green marketing mix, green brand image, purchase decision, Pertamina Green Energy Station, sustainable marketing strategies

1. Introduction

The recent changes in the global climate have become the world spotlight, as environmental issues have become a pressing concern in every country of the world. Indonesia also cannot escape from those issues. At the Environment Deputies Meeting in August 2022 in Bali, seven priorities were agreed upon environmental issues on the world agenda, especially the G20 [1]. The commitment to maintaining environmental sustainability has become a shared priority among countries worldwide. Within the business sector, global companies are also increasingly held accountable for their environmental sustainability responsibilities. Companies are expected to promote environmentally responsible consumer behavior. Green marketing is a marketing strategy concept in which products are manufactured for consumers who are concerned about environmental sustainability. Environmental considerations are integrated into the strategies, policies, and processes of an organization, thereby not only guiding marketing activities in the natural environment but also encouraging practices that eliminate and minimize adverse effects.

The green marketing mix in product markets has been widely implemented in global companies. However, its alignment with environmental sustainability objectives is often insufficient. As one of the world's largest energy companies, PT Pertamina (Persero) has been participating in this field by launching green programs and products based on the environmentally friendly energy environment and sustainability to support the mission of the Indonesian government in realizing net-zero emissions by 2060 [2]. If developed well, green marketing can become an effective marketing method for building a good image [3]. When a company has successfully built a good green marketing image, consumers are likely to see it as a leader in sustainability and environmental responsibility. This positive image can create a strong perception that products from the company are not only of high quality but also support important values of consumers. Furthermore, brand image is the perceptions and beliefs held by consumers, which are the associations embedded in consumer memory [4].

Global climate change and related environmental problems have significantly influenced consumer behavior and corporate strategies toward environmental sustainability. One of the important phenomena is the increasing demand for environmentally friendly products, especially in the energy sector. As one of the largest energy companies in Indonesia, PT Pertamina has been committed and collaborative in looking for solutions for various environmental issues, including the reduction of greenhouse gas (GHG) emissions or decarbonization. To realize decarbonization, companies must change from the conventional operational method to a green operation method. In recent years, Pertamina has implemented important strategies to develop low-carbon fuels and use renewable energy sources. One of the initiatives launched by Pertamina is GES to provide cleaner and more sustainable fuel alternatives. This initiative is important not only for meeting the government’s emission reduction targets but also for positioning Pertamina as a leader in environmentally responsible energy solutions. Pertamina has started to massively use B35 or biodiesel. The use of B35 or biodiesel complies with national energy policy mandates and has led to a gradual increase in demand. Moreover, Indonesia is becoming one of the world's largest suppliers of biofuels, and has advanced its biofuel program since 2008, progressing from B5 to the current B35 standard. The use of B35 biofuel is considered important to reduce reliance on imported diesel fuel and to significantly lower carbon emissions by approximately 28 million tons of CO2 in 2022 [5].

In addition, Pertamina has developed its first environmentally friendly fuel product, Pertamax Green 95. Other fuel products that are still under internal review are considered as the continuation of the Blue Sky Program Phase 2, which is a transition from RON 90 fuel to RON 92 fuel, i.e., Pertalite. This product is still in the internal study phase, with plans to incorporate a 7% ethanol blend to produce Pertamax Green 92 [6]. Pertamina has made efforts in side aviation or flight to reduce GHG emissions from aircraft engines. Pertamina has begun preparing for the broader use of bioavtur. In Indonesia, the development of bioavtur has involved the utilization of palm oil-derived components since its initial exploration in 2010.

One of the measures taken by Pertamina for educating the public and marketing green products is the Pertamina GES pilot project, which is a new ecosystem for environmentally friendly vehicles in Indonesia [7]. The GES pilot project aims to support the Indonesian government’s commitment made at the 21st Conference of the Parties (COP21) in Paris in reducing GHG emissions and show Pertamina's readiness to respond to the global shift in the automotive sector as a tangible step toward a more sustainable future [8]. Currently, Pertamina is presenting GES as an innovative gas station powered using energy-efficient and environmentally friendly solar power. Lots of services are available, including mobile booking of electric vehicle charging, cashless payment, MyPertamina loyalty reward and SPKLU (electric vehicle charging station) services along with access to a range of environmentally friendly products such as the Pertamax series and Dex series [7]. Environmentally friendly products are those that do not damage the environment when they are produced, used, or disposed and do not disrupt ecological balance when discarded [7].

The establishement of Pertamina GES is very important to support the use of cleaner and more environmentally friendly fuels, which is in line with global commitments to reduce carbon emissions and mitigate the environmental impacts of energy consumption. There are nine Pertamina GES locations in North Sumatra under Phase 2 of the program, five of which are situated in Medan City, totaling 425 Pertamina GES locations throughout Indonesia. This is a significant step for Pertamina to promote innovative environmentally friendly products and support a transition to clean energy in Indonesia, especially in North Sumatra. These gas stations not only show the commitment to emission reduction and environmental sustainability but are also expected to increase consumer awareness and adoption of eco-friendly fuels, with a long-term positive impact from both economic and public health perspectives.

Consumer awareness is not limited to understanding alone, but also encompasses the willingness and ability to purchase and promote environmentally friendly products. The limited understanding among consumers is often attributed to insufficient knowledge regarding the terms associated with environmentally friendly products offered by PT Pertamina. Knowledge about products comes from various types of information regarding green products, including product categories, attributes or features, brands, prices, and consumer trust [9]. It is not easy for Pertamina to be committed to providing environmentally friendly and sustainable products. According to data published by Kontan.co.id, the number of Pertamina gas stations, including Pertashops, gas stations for fishermen, and others, reached 14,400 as of May 2023. The number is higher compared to the number of 500 Pertamina GES locations in 2024. raising questions about the influence of consumer purchasing decisions on the scalability of GES deployment [10]. A fluctuation of fuel consumption at five Pertamina GES locations in Medan City is interesting for discussion. At the beginning, the consumption of fuel at five Pertamina GES locations in Medan City was very low. But several months later, there is a significant spike. This phenomenon can be attributed to various possible factors that influence consumer decisions. The explanations include increased industrial or transportation activity that drives greater fuel demand, promotional efforts or government subsidies provided by Pertamina, or specific events such as public holidays or large-scale gatherings that temporarily elevate fuel consumption.

However, what is interesting is how the green marketing mix implemented by Pertamina, including the introduction of environmentally friendly products like Pertamax Green 95 or the use of B35 biodiesel, plays a role in influencing consumer perceptions. It remains uncertain whether the observed increase in fuel consumption is directly correlated with the effectiveness of Pertamina’s green marketing strategies or whether external factors play a more dominant role in influencing consumer purchasing decisions. This phenomenon is interesting because it shows that although efforts have been made to introduce environmentally friendly products, the extent to which marketing strategies and consumer perceptions drive actual consumption patterns warrants further investigation. Although various types of fuel such as gasoline, diesel, and biofuel, are widely available, empirical research remains limited in exploring how green fuel products like those offered by Pertamina GES influence consumer decision-making in the Indonesian context. Most existing studies focus on general brand image or purchasing behavior in developed countries, where environmental awareness is typically higher and government policies are more strictly enforced. This leaves a notable gap in the literature when it comes to understanding how green marketing strategies function, specifically the green marketing mix in emerging markets like Indonesia, where socio-economic diversity and environmental consciousness vary widely among consumers. The lack of context-specific insights reduces the applicability of global findings and limits their usefulness for local marketers and policymakers seeking to promote sustainable energy consumption.

Moreover, the current body of literature tends to treat the evolution from the traditional brand image to a green brand image as a straightforward process, overlooking the challenges posed by greenwashing, low environmental literacy, and public skepticism. These factors are especially relevant in Indonesia, where consumers may be unfamiliar with green certifications or lack trust in corporate sustainability claims. Without addressing these cultural and psychological barriers, previous studies risk oversimplifying consumer behavior and failing to capture the nuanced mechanisms through which the green brand image is formed and translated into purchasing decisions. Therefore, a more critical and localized investigation is needed, which not only adapts existing theories to the Indonesian market but also interrogates the effectiveness and authenticity of green marketing efforts in shaping consumer trust and long-term behavioral change. Furthermore, prior research has predominantly focused on general brand image, without examining the specific transformation into a green brand image. This highlights a significant research gap concerning the understanding of how green marketing practices influence consumer perception—specifically, how they facilitate the shift from a conventional brand image to one that is explicitly associated with environmental sustainability.

This research aims to examine the influence of the green marketing mix on consumer purchase decisions for products provided at Pertamina GES, with a green brand image as a mediating variable. A green marketing mix consists of elements like environmentally friendly products, pricing that reflects sustainability values, distribution channels that are both efficient and environmentally responsible, and promotional strategies that emphasize green values. The green brand image variable is the consumer’s perception of the brand, shaped by the implementation of the green marketing mix. This research studies how the green marketing mix influences consumer purchase decisions directly, and how green brand image mediates this relationship, thereby providing a deeper understanding of the key driving factors that influence consumer behavior in selecting environmentally friendly products at Pertamina GES.

2. Literature Review

2.1 Green marketing

Marketing and innovation are factors that can determine a company’s profit [11]. Whereas, according to Kotler [4], the goal of marketing is to satisfy consumers by seeing positive and negative impacts. Negative impacts are very complicated to measure in a quantitative way. But they can be qualitatively perceived in natural, artificial, and social environments. Therefore, a marketing strategy with social insight is required. However, socially oriented marketing strategies alone have proven insufficient in addressing environmental issues comprehensively, as their orientation remains predominantly curative rather than preventive. Therefore, the implementation of green marketing frameworks, as suggested by Peattie [12], is required.

Green marketing appeared around the 1960s and early 1970s, driven by concerns regarding consumption and production patterns and their environmental consequences. In 1975, the American Marketing Association (AMA) organized the first workshop on “ecological marketing.” This resulted in the publication of one of the earliest books on the subject, titled Ecological Marketing. This book discusses positive and negative aspects of marketing activities in relation to pollution, energy depletion and the exhaustion of non-renewable resources [11].

2.2 Green marketing mix

The marketing mix is one of marketing strategy tools for achieving a company’s objectives. The concept of the green marketing mix was first introduced by Bradley in the late 1980s, evolving from the traditional marketing mix framework known as the 4Ps: Product, Price, Place, and Promotion [11]. As a critical component of green marketing, the green marketing mix can be defined as follows:

a) Green products

Green products are defined as manufactured products which use standard toxic-free materials and are produced through environmentally friendly processes and certified by a recognized organization [13]. The raw materials of products are expected to be sustainably sourced, thereby ensuring the conservation of natural resources and minimizing ecological impact.

Green products originate from companies’ production policies that aim to preserve the natural environment by promoting energy conservation, reducing the use of natural resources, and minimizing pollution and waste generation [14]. As for the green product, marketers recommend using eco-labelling, green packaging, recyclable or reusable materials, and renewable energy sources, and conduct product lifecycle testing. The indicators of green products include (a) Manufactured using environmentally certified or environmentally friendly materials, (b) Designed to be recyclable, reusable, or biodegradable, (c) Packaged using sustainable materials (for recycle, reuse, and reduce), (d) Labeled with recognized environmental certifications, (e) Safe for consumer use, (f) Non-toxic, non-polluting, and non-damaging to the environment, and (g) Not tested on animals (no animal testing) [15].

b) Green price

Green price can be defined as a price for environmentally friendly products, balancing consumer price sensitivity with their willingness to pay a premium for the enhanced environmental performance of green products [15]. Prices of green products are usually higher than those of non-green products and this must be communicated with consumers in a transparent way. The main reason for higher prices is related to the cost of raw materials used in manufacturing the green products.

The pricing of environmentally friendly products must consider both economic and environmental costs incurred during production and marketing. Additionally, it must provide reasonable values and benefits for consumers [16]. Consumers assume that green products own values and benefits because they originate from natural ingredients, and they consider that the higher prices can be accepted due to the long-term benefits gained from such products. Indicators of green pricing include (a) Higher prices than similar non-green products from other brands, (b) Premium prices are appropriate with benefits received, (c) Premium prices respond to quality products, (d) Prices that reflect the product’s environmental impact, and (e) Willingness of consumers to pay for environmentally friendly products [15].

c) Green place

A green place or channel is a distribution channel or location, which is part of the marketing mix, especially in the place or distribution variable. This includes the distribution strategy and structure selected for channeling the product. Environmentally friendly products own special characteristics that require distribution different from traditional products. Therefore, a green place emphasizes a customized distribution approach to fulfil the unique needs and characteristics of green products [17]. Green distribution aims to manage logistics by reducing emissions in transportation and promote locally produced and seasonal products [18]. Marketers need to work with environmentally responsible distributor partners and encourage customers to return materials that can be recycled [14].

Green distribution aims to distribute green products without damaging the environment, which can be achieved by using fuel- and energy-efficient transportation methods and by optimizing logistics with the least emissions. Green distribution aims to provide easy access for consumers to get the company’s products without sacrificing the socio-ecological environment [19]. Green place indicators include (a) Products are easily reachable and found, (b) Strategic locations for distributors/offline stores, (c) Online and offline distributor stores support environmentally friendly activities, and (d) A comprehensive range of environmentally friendly products in online and offline distributor stores [20].

d) Green promotion

Green promotion is an important factor for reaching consumers. The methods to convey the core greenish message to customers include sales promotion, direct marketing, social relationships, and advertising. The last two approaches are the most popular platforms used for green product companies [14].

Companies that implement green marketing often avoid using printing materials and use more electronic media, such as social media, websites, and blogs, for promotion of green products [21]. The purpose of green advertisement highlights how products or services are environmentally sustainable, increasing consumer awareness of the ecological impact of their choices, encouraging eco-friendly consumer behavior, and reinforcing the company’s image as ecologically responsible in the eyes of the public [10].

Successful promotion of environmentally friendly products must give clear information about benefits of those products to customers. Green promotion indicators consist of (a) Message advertising of environmental themes (b) Advertising objectives, (c) Advertising media accuracy, (d) Delivery of advertisement message, (e) Advertisement that strengthens brand image, (f) Display of advertisements, (g) Attraction of advertisements, and (h) Information guides [20, 22].

2.3 Green brand image

Brand image is the understanding of a brand by consumers as a whole, which is determined not only by the product name but also by the introduction method of the product, thereby becoming consumers' memory for perceptions of a product [23]. Brand image represents the overall perception of a brand and is formed from past information and experiences of the brand [24].

3. Methodology

This research was conducted on consumers of Pertamina GES in Medan City. Pertamina GES was taken as an object to know consumer purchase decisions on products in relation to environmental issues and energy sustainability. The study employs a green marketing mix framework, which includes the variables of green product, green price, green place, and green promotion, along with the mediating role of brand image—measured through company image, user image, and product image. Accordingly, this research seeks to investigate the effect of the green marketing mix on consumer purchasing decisions, with brand image serving as a mediating variable, within the context of Pertamina GES.

This research used techniques of non-probability sampling, purposive sampling, with the following criteria for sample selection: a) Aged 18 years and above. This age range includes consumers who are more aware of environmental issues and have more stable purchasing power. b) Minimum education of high school graduate/equivalent because someone with that level of education can understand the questions. c) The respondent is at the Pertamina GES and has used its products, especially Pertamax series and Dex series. d) Domiciled in Medan City. Respondents who live in areas covered by the Pertamina GES distribution network are potential or active consumers. e) Purchase frequency. Respondents who purchase energy-related products (such as fuel or other products at GES) regularly.

This is important to ensure they have relevance. The recommended sample size for the Partial Least Squares Structural Equation Modeling (PLS-SEM) generally ranges between 100 and 200 respondents, depending on model complexity [25]. Given that this study involved multiple constructs and indicators, a sample size of 271 exceeds the minimum requirement, increasing the reliability and generalizability of the findings. Marketing indicators were adapted from Priyatno [21], green brand image from Chen [26], and the purchasing decision indicator from Miati [27] and Genoveva and Samukti [28]. The questions were measured using a 6-point Likert scale. Hypothesis testing was conducted using SmartPLS.

4. Results and Discussion

The pretest was conducted with 30 respondents before the questionnaire was distributed to evaluate the suitability of the questionnaire used. Validity testing shows that the significance value (sig. 2-tailed) is below 0.05, according to the established criteria [21]. The results of the reliability test (Table 1) show that all variables used have met the reliability standards with a Cronbach's alpha value exceeding 0.7 or approaching 1 [29].

Table 1. Reliability

Variables

Cronbach's Alpha

Green Marketing Mix

0.961

Green Brand Image

0.972

Purchase Decision

0.966

a) Respondent characteristics

Respondent sampling was carried out through questionnaires online. The questionnaire results of a total of 271 respondents were obtained (Table 2). Sampling came from gas stations in Medan City. Respondents include 144 males (53.1%) and 127 females (46.9%). The majority of respondents (178 respondents, or 65.7%) who filled in the questionnaire mostly have a final education of D4 or S1, followed by S2 graduates as many as 43 respondents (15.9%). Most of them have an income from 6 million up to 15 million, totaling 123 respondents (45.4%).

Table 2. Respondent characteristics

Characteristics

Frequency

Percentage (%)

Gender

Man

144

53.1

Woman

127

46.9

Last Education

High school/equivalent

1

0.4

D3

34

12.5

D4/S1

178

65.7

S2

43

15.9

S3

15

5.5

Income

0 – Rp. 5 Million

19

7

6 million – 15 million

123

45.4

16 million – 25 million

100

36.9

> 26 million

29

10.7

Frequency Purchase

1 – 5 times

72

26.6

6 – 10 times

172

63.5

> 10 times

27

10

Vehicle Type

2 Wheels

161

59.4

4 Wheels

110

40.6

Vehicle Age

0 – 5 years

109

40.2

6 – 10 years

143

52.8

> 10 years

19

7

Type of Fuel Used

Pertamax

201

74.2

Pertamax Green

17

6.3

Pertamax Turbo

20

7.4

Pertamax Dex

0

0

Dexlite

22

8.1

Petrol

7

2.6

Bio-Solar

4

1.5

Source: (Research Results, 2024)

The majority of respondents have a purchase frequency of 6-10 times a month in terms of buying gasoline at gas stations (63.5% or 172 respondents), followed by respondents who fill up 1-5 times a month (26.6% or 72 respondents) and above 10 times a month (10% or 27 respondents). Respondents who have vehicles aged 6-10 years (52.8% or 143 respondents), then followed by those with vehicles aged 0-5 years (40.2% or 109 respondents) and over 10 years (7% or 19 respondents). Types of fuel most frequently purchased by respondents are Pertamax (74.2% or 201 respondents), followed by dexlite (8.1% or 22 respondents) and Pertamax Turbo (7.4% or 20 respondents).

b) Fit model

Standardized Root Mean Square Residual (SRMR) was used to measure how well a model fits the data by comparing the correlation matrix obtained from the original data with the correlation matrix generated by the model. The SRMR value is less than 0.08 (Table 3), indicating that the model has a very good fit [29]. On the other hand, Normed Fit Index (NFI) has a range between 0 and 1. A higher NFI value reflects better model quality [29].

Table 3. Fit model

Indicator

Saturated Model

SRMR

0.033

NFI

0.884

Source: (Research Results, 2024)

c) R-square

The structural model in PLS was evaluated by analyzing the R-square values for each endogenous latent variable. The green marketing mix variable is an exogenous variable and the green brand image and purchase decision are endogenous variables. The values provide an overview of the model's ability to make predictions [25].

Table 4. R-square

Variables

R-square

R-Square Adjusted

Green Brand Image

0.371

0.369

Buying decision

0.490

0.487

Source: (Research Results, 2024)

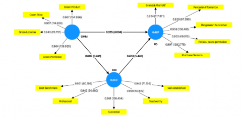
Based on the results of the R-square test (Table 4), the green brand image variable is influenced by the green marketing mix by 36.9% and the remaining 63.1% is influenced by external variables. Similarly, 48.7% of the variance in the purchase decision variable is explained by the green marketing mix and green brand image, with the remaining 51.3% influenced by other factors outside the scope of this research. Analysis on the structural model in the form of a path coefficient diagram is presented in Figure 1 and supported by the bootstrapping results (Table 5)

Figure 1. Second-order research model

Source: (Research Results, 2024)

Table 5. Bootstrapping results of hypothesis testing

Variables

Original

Sample

Sample

Mean

STDEV

T-Value

P-Values

GMM -> GBI

0 .609

0.611

0.074

8.241

0 . 000

GMM -> PD

0 .325

0.324

0.081

4.004

0.000

GBI -> PD

0 .453

0.453

0.083

5.443

0.000

GMM -> GBI -> PD

0.276

0.277

0.062

4.426

0.000

Source: (Research Results, 2024)

Note: GMM = Green Marketing Mix; GBI = Green Brand Image; PD = Purchase Decision

The results of the bootstrapping test (Table 5) show that each hypothesis has an original sample with a positive value, which indicates the existence of a positive connection between variables. This supports the overall hypothesis that has been formulated. Furthermore, all hypotheses are declared valid because the T-values exceed 1.96, while the P-values are below 0.05. Therefore, it can be concluded that all hypotheses are accepted. Table 6 shows a summary of hypothesis testing.

Table 6. Summary of hypothesis tests

Code

Hypothesis

Information

H1

The green marketing mix has a positive and significant influence on green brand image.

Hypothesis accepted

H2

The green marketing mix has a positive and significant influence on purchase decisions.

Hypothesis accepted

H3

A green brand image has a positive and significant influence on purchase decisions.

Hypothesis accepted

H4

A green brand image significantly mediates the effect of the green marketing mix on purchase decisions.

Hypothesis accepted

In this study, a second-order construct model was employed using SmartPLS, which has advantages mainly in capturing abstract or complex concepts that cannot be explained through a single dimension. By using second-order constructs, several indicators or dimensions can be combined into one. Higher constructs provide a more holistic understanding of the phenomenon being studied [29]. This also helps reduce measurement bias and provides more accurate estimates of the relationships between variables, especially in models involving many dimensions or latent variables [29]. In addition, this approach allows more structured and in-depth analysis, especially in multidisciplinary research or studies with complex mediating and moderating variables.

From the loading factor results, the green marketing mix variable greatly influences the green product dimension (0.967). For the green brand image construct, the strongest contributing dimension is success (0.961). In the purchase decision variable, the dimension with the highest value in influencing the relationship is the purchase decision (0.997). It can be convinced that this dimension influences the results.

The connection between the green marketing mix and the green brand image at Pertamina can be explained through the application of green marketing mix dimensions that reflect the company’s commitment to sustainability. The first indicator, i.e., the Pertamina GES product containing environmentally friendly biofuel, reflects the green product dimension in the green marketing mix, where this product is designed to support the reduction of environmental impact while meeting the needs of sustainable energy. The second indicator, i.e., the success of Pertamina GES in attracting the attention of environmentally conscious consumers, reflects the successful dimension in green brand image, where effective marketing strategies have succeeded in creating a positive image of Pertamina as a caring brand for environmental sustainability. By applying green marketing mix dimensions such as environmentally friendly products, Pertamina not only supports the sustainability goals but also strengthens its green brand image in the eyes of environmentally conscious consumers. This aligns with previous research explaining the influence of the green marketing mix on green brand image [30].

The green marketing mix has a significant influence on purchase decisions, especially through the implementation of strategies that attract the attention of environmentally conscious consumers, as reflected in the first indicator. Pertamina GES has succeeded in creating power appeal to consumers by promoting environmentally friendly products and services, which is part of the promotion dimension in GMM. This effort builds consumer awareness of environmental values that are carried by the company. This awareness then encourages consumers to make purchase decisions, as reflected in the second indicator, where consumers frequently purchase environmentally friendly products and services. The product and promotion dimensions in the green marketing mix play an important role in guiding consumers to support sustainability through their purchase decisions. The results of this study also support previous research that explains the positive influence of the green marketing mix on purchase decisions [16, 19, 20, 30].

The green brand image of Pertamina GES, which is reflected in its success in attracting the attention of environmentally conscious consumers (successful), plays an important role in influencing purchase decisions. Consumers who have a positive perception of environmentally friendly brands tend to be more trusting and interested in purchasing products and services that align with their environmental values. Key dimensions from green brand image, such as reliability of environmentally friendly products, commitment of the company to sustainability, and positive reputation in society, are attractive to consumers. This encourages consumers, as reflected in the purchase decision dimension, to purchase environmentally friendly products and services from Pertamina GES more frequently. Thus, a strong green brand image becomes a key factor to improving purchase decisions of environmentally friendly products in the company. Pertamina has succeeded in utilizing consumer preference for green products as one of the key factors to influence purchase decisions [16, 19, 20, 30].

Green marketing mix, which is reflected from strategies such as pricing according to environmentally friendly quality, plays an important role in forming a positive green brand image in the minds of consumers. A strong green brand image, as reflected from the success of products in attracting the attention of environmentally conscious consumers, becomes a main intermediary in influencing purchase decision. When consumers have a positive perception of an environmentally friendly image brand, they are more likely to believe that the prices and values of the product are worthwhile, enabling them to make purchase decisions. Therefore, a green brand image becomes a key element to mediate the connection between the green marketing mix and purchase decision by creating emotionally and perceptually positive added value to environmentally friendly products. This aligns with research conducted by Hadi et al. [31], which states that the relationship between the green marketing mix and purchase decision mediated by green brand image. Previous research has also discussed the relationships between these three variables [32].

5. Conclusion

The green marketing mix, especially the price element that reflects environmentally friendly quality, has a positive influence on the green brand image. Effective green marketing strategies create positive perception in the eyes of consumers regarding the company’s commitment to sustainability. In the context of Pertamina GES, the price element that is relevant to the sustainability value successfully strengthens the green brand image, attracts the attention of consumers caring about environmental issues, and creates added value for consumers.

A strong green brand image acts as a mediator in the relationship between the green marketing mix and purchase decision. A positive green brand image increases consumer confidence in products, strengthens their perception that the prices of the products are commensurate with the environmental benefits provided, and ultimately pushes purchase decisions. This shows that the right combination of green marketing mix strategies with a strong green image brand is very important in encouraging consumers to choose the environmentally friendly products.

Further research is recommended to expand the scope of the variables by adding other aspects that may influence the connection between the green marketing mix, green brand image, and purchase decisions, such as trust or environmental awareness of customers, in order to provide a more comprehensive understanding. In addition, it is recommended to use a longitudinal method in order to evaluate the long-term impact of the green marketing mix on changes in consumer perceptions and purchase decisions. This research can also be extended to other industries with a focus on sustainability to compare the effectiveness of green marketing mix strategies in various market contexts.

6. Limitations and Future Research

Despite providing valuable insights into the influence of the green marketing mix and green brand image on consumer purchase decisions, this study has several limitations. First, the research is geographically limited to Medan City and may not reflect broader consumer behavior across Indonesia, particularly in regions with different socio-economic and environmental awareness levels. Second, the use of cross-sectional data limits the ability to observe long-term shifts in perception and behavior. Future studies are encouraged to adopt longitudinal approaches and expand to cover rural and urban regions across provinces. In addition, incorporating variables such as green trust, environmental awareness, or social influence could enrich the model and provide a more comprehensive understanding of the green consumer landscape in Indonesia.

  References

[1] Ministry of Environment and Forestry. (2022). G20 Countries Unite Commitment to Environmental and Climate Change Issues.

[2] Ministry of Energy and Mineral Resources. (2021). COP 26, Minister of Energy and Mineral Resources Delivers Indonesia's Commitment to Achieving Net Zero Emission.

[3] Silvia, F. (2014). The influence of green marketing on brand image and its impact on purchasing decisions. Journal of Business Administration, 14: 1-10. 

[4] Kotler, P. (2017). Marketing Management Volume I and 2 (Translated by Benjamin Molan). Prenhallindo.

[5] Aprobi. (2023). Realizing Net Zero Emission 2060, This is Pertamina's Contribution in Developing Environmentally Friendly Fuels.

[6] Anam, K. (2023). Pertamina Ready to Continue Blue Sky Program Phase II. CNBC Indonesia.

[7] Santoso, I., Fitriani, R. (2016). Green packaging, green product, green advertising, perception, and consumer purchasing interest. Journal of Family & Consumer Sciences, 9(2): 147-158.

[8] Dwipayana, A. (2015). Arriving in Paris, President Jokowi Ready to Convey Indonesia's Contribution to Climate Change. Kominfo.

[9] Dewi, N.K.N.C., Subudi, I.M. (2015). The influence of transformational leadership on job satisfaction and turnover intention at CV. Gita Karya Persada Denpasar. E-Journal of Management, Udayana University, 4(12).

[10] Julian, M. (2024). Oil and Gas Trading Companies Still Diligently Adding Gas Stations in 2024. Kontan.co.id.

[11] Devi, Kumari, G.A., Manokaran, D. (2023). Role of green marketing approaches in consumer buying behaviour. European Chemical Bulletin. 12(9): 1222-1238.

[12] Peattie, K. (2001). Towards sustainability: The third age of green marketing. The Marketing Review, 2(2): 129-146. http://doi.org/10.1362/1469347012569869

[13] Kumar, P., Ghodeswar, B. (2015). Green marketing mix. International Journal of Asian Business and Information Management, 6(3): 42-59.

[14] Eneizan, B.M., Abd-Wahab, K., Obaid, T.F. (2016). Effects of green marketing strategy on the financial and non-financial performance of firms: A conceptual paper. Oman Chapter of Arabian Journal of Business and Management Review, 34(3796): 1-14.

[15] Diglel, A., Yazdanifard, R. (2014). Green marketing: Its influence on buying. Global Journal of Management and Business Research: E Marketing, 14(7): 1-9.

[16] Martin, D.M., Schouten, J.W. (2014). The answer is sustainable marketing, when the question is: What can we do? Recherche et Applications en Marketing (English Edition), 29(3): 107-109. https://doi.org/10.1177/2051570714540497

[17] Manongko, A.A.C. (2018). Green Marketing (A Marketing Mix Perspective & Theory of Planned Behavior). Makaria Waya Foundation.

[18] Singh, P., Antonyraj, M.A., Shrivastav, R. (2024). Green logistics sustainable and eco-friendly transportation practices. International Journal of Multidisciplinary Research in Science Engineering and Technology, 7(5): 10226-10233. http://doi.org/10.15680/IJMRSET.2024.0705104 

[19] Abdul-Hamid, K., Inkumsah, A., Angenu, B. (2022). Sustainability marketing: The 7ps perspectives. Journal of Organizational Culture Communications and Conflict, 26(S2): 1-7.

[20] Anjani, S., Perdhana, M. (2021). Green marketing mix effects on consumers' purchase decision. A literature study. Diponegoro Journal of Management, 10(4): 1-8.

[21] Priyatno, D. (2017). Practical Guide to Data Processing Using SPSS. Yogyakarta: ANDI Publisher (Member of IKAPI).

[22] Damayanti, E., Nuvriasari, A. (2021). The influence of green packaging, green advertising, green perceived value, and brand image on consumer purchasing decisions at the body shop. Scientific Journal of Management Economics Students, 6(2): 385-404.

[23] Genoveva, Berliana, W. (2021). The influence of green marketing mix on Tupperware product brand image. Journal of Management and Business Review, 18(1): 60-76. https://doi.org/10.34149/jmbr.v18i1.218

[24] Halim, G.C., Suparna, G. (2021). The role of brand image mediates the effect of product quality on repurchase decision of Gulu Gulu drink in Denpasar City. American Journal of Humanities and Social Sciences Research, 5(1): 398-407.

[25] Hair, J., Hult, G.T.M., Ringle, C.M., Sarstedt, M., Danks, N.P., Ray, S. (2021). Partial Least Squares Structural Equation Modeling (PLS-SEM) Using R: A Workbook. Springer. https://doi.org/10.1007/978-3-030-80519-7

[26] Chen, Y.S. (2010). The drivers of green brand equity: Green brand image, green satisfaction, and green trust. Journal of Business Ethics, 93(2): 307-319. https://doi.org/10.1007/s10551-009-0223-9

[27] Miati, I. (2020). Pengaruh citra merek (brand image) terhadap keputusan pembelian kerudung deenay (Studi pada konsumen gea fashion banjar). Abiwara : Jurnal Vokasi Administrasi Bisnis, 1(2): 71-83. https://doi.org/10.31334/abiwara.v1i2.795

[28] Genoveva, G., Samukti, D.R. (2020). Green marketing: Strengthen the brand image and increase the consumers' purchase decisions. MIX: Scientific Journal of Management, 10(3): 367-384. https://doi.org/10.22441/mix.2020.v10i3.004

[29] Hair, J.F., Black, W.C., Babin, B.J., Anderson, R.E. (2019). Multivariate Data Analysis (8th ed.). Cengage Learning.

[30] Nandaika, M.E., Respati, N.N.R. (2021). The role of brand image in mediating the effect of green marketing on purchase decision (study on Uniqlo brand fashion products in Denpasar). E-Journal of Management, 10(6): 539-559. https://doi.org/10.24843/EJMUNUD.2021.v10.i06.p02

[31] Hadi, A.S., Sari, N.P., Khairi, A. (2023). The relationship between green marketing mix and purchasing decisions: The role of brand image as mediator. Atlantis Press International BV. https://doi.org/10.2991/978-94-6463-160-9_20

[32] Shen, M., Wang, J. (2022). The impact of pro-environmental awareness components on green consumption behavior. Frontiers in Psychology, 13: 1-13. https://doi.org/10.3389/fpsyg.2022.580823