Special Vehicle Like Ambulance Recognition and Security System Using Mobility Accredit System

Special Vehicle Like Ambulance Recognition and Security System Using Mobility Accredit System

Amrita Rai* Krishanu Kundu Rahul Dev Seema Nayak Jaishanker Prasad Keshari Durgesh Nandan

ECE Department, GL Bajaj Institute of Technology and Management, Greater Noida 201306, UP, India

ECE Department, IIMT College of Engineering, Greater Noida 201306, UP, India

ECE Department, Government Engineering College Sheikhupura, Bihar 811105, India

ECE Department, Symbiosis Institute of Technology, Symbiosis International (Deemed University), Pune 411042, India

Corresponding Author Email: 
amritaskrai@gmail.com
Page: 
509-515
|
DOI: 
https://doi.org/10.18280/ria.370228
Received: 
10 January 2023
|
Revised: 
2 Feburay 2023
|
Accepted: 
10 Feburay 2023
|
Available online: 
30 April 2023
| Citation

(This article is part of the Special Issue Technology Innovations and AI Technology in Healthcare)

© 2023 IIETA. This article is published by IIETA and is licensed under the CC BY 4.0 license (http://creativecommons.org/licenses/by/4.0/).

OPEN ACCESS

Special Issue
Abstract: 

The issue of thievery of vehicles and security of sensitive regions is a major concern these days. There we intend to aid in the management of vehicles by bringing our Mobility Accredit System. This system is executed with the entrance on the inlet for safety and systematic control of an installed region. The main purpose of this proposal is to restrict the entry of unauthorized vehicle in restricted area. An efficient algorithm is developed to capture the car license plate, after which the capture image is subjected to certain processes by which a string of character is extracted (i.e., car license plate number). The observed data is then to compare with the recorded data so as to check whether the vehicle is authorized or not. Then a signal is generated and provided as input to the system which operates the gate and the display. There is a limit to how much traffic congestion can be managed in cities. However, the number of fatalities brought on by traffic delays can be somewhat reduced. With the aid of AARS and GPRS/3G technology, this is possible. By managing the traffic signal in accordance with the ambulance's location as it approaches the hospital, we can ensure a smooth flow for the ambulance. The proposed article also helps in the recognition of ambulance and emergency health care carrier vehicles.

Keywords: 

ambulance recognition, vehicle security systems, image processing, serial communication, gating system

1. Introduction

In the recent past, several number of terrorist attacks leading to loss of lives and infrastructure have been witnessed, all these attacks were planned to disrupt the balanced life of the people. Government has taken number of proactive and reactive measures to mitigate such attacks, however they still occur. Target of such attacks is state and central government offices and defense installations. These attacks are not only of concern to the state and central police, but are also a great matter of concern to the country as whole. An emergency can happen anywhere, at any time, and in a variety of ways, putting one at risk. These circumstances call for a prompt reaction. Therefore, it is vital and crucial to immediately build direct, quick, and efficient software. The already problematic issue of poor traffic congestion has intensified due to the growing population in metropolitan regions.

In India, security of sensitive regions and thievery of vehicles have been a major issue. Our nation’s infrastructure includes massive numbers of public as well as private spaces which are thereby requiring security surveillance. The safety of a space is better explained by its entrance. From schools to college, office to home there is a point of entry to a space i.e., a gateway. Conventional entrances are no longer adequate for safety purposes and they are also prolonged.

The authors of this paper work in this area, whereby a system, is designed to provide proactive secure measures. There exist manual or semi-automatic systems, but these systems require a laborious approach in co-coordinating an activity. The technology here we talking about would require integration of two different types of systems which work intelligently in a co-ordinate system.

A. Problem Statement

Proposed system is an efficient automatic authorized vehicle identification system complemented with automatic gating system at any toll plaza or society gate. The framework is carried out on the entry for security control of an exceptionally confined regions like military zones or region around top government workplaces for example Parliament, Supreme Court and so on. The created framework initially recognizes the vehicle and afterward catches the vehicle picture. The created framework initially recognizes the vehicle and afterward catches the vehicle picture. The proposed paper work with the optical character recognition technique. The consequential data is matched with the already available database collected from RTO office and then authorized vehicles are allowed to enter the premises. The Image processing and recognition is to be implemented and simulated in MATLAB software. Furthermore, for enhancing the controller is embedded for gating system.

B. Existing System

The system in place is found, usually using manual checking and gating system. There are systems such as Automatic number plate recognition systems which are used for detecting the number plates of the vehicles. But these systems are not efficient as they use high – resolution cameras for capturing the vehicle image. Hence such systems cannot be installed at every entrance.

This paper is organized as follows. Section I introduces the idea, the problem statement and the systems in use. Section II gives abstracts of the literature used for preparing this paper. Section III gives the methodology of the proposed design. Section IV concludes the paper and finally the reference are given at the end of the paper.

2. Literature Survey

The paper [1] presents a methodology based on elementary and decisive morphological operation and edge detection method. The proposed system is to recognition of number plate mainly for the vehicles in India and numbers are segmented as to identify each number separately. They also present an approach to all the letters and numbers that have been segmented in the number plate. There is a histogram equalization method which deployed to enhance the contrast of the binaries image after reducing noise from the input image.

The paper illustrates an approach based on existing (Automatic License Plate Recognition) ALPR Techniques by grouping them in accordance with the features. The obtained data from above process can be utilized in several applications such as in electronic parking system and security surveillance. The system is efficiently refined in several environmental conditions.

Goyal and Bhatia [2] presents an approach based on method of identifying and recognizing of Persian car license plates. The proposed system real time and robust method for detecting and recognizing license from flattered images. The system is capable of efficiently recording images under certain factor like distance, angle, radiance and slope.

Sometimes it becomes difficult to identify vehicle owner who violates traffic rules and drives fast. In this way, it is beyond the realm of possibilities to expect to get and rebuff those sorts of individuals in light of the fact that the traffic individual probably won't have the option to recover vehicle number from the moving vehicle as the speed of the vehicle is quick [3]. Subsequently there emerges the need to foster the framework that recognizes and keeps the record of the vehicles. ALPR framework is a persuasive method, utilized in Smart Transportation System which brings the data of vehicles that can be passed down for look at, study and control. Besides, it is utilized for some reasons, for example, sufficient traffic signal, access control to confined regions and following of needed vehicles, cost assortment, discovery and avoidance of wide scope of crimes, keeping up with law implementation on open streets [4, 5].

The significant advances associated with this framework are location and catch of vehicle picture, plate confinement, character division, character acknowledgment, wrong arrangement discovery, electronic configuration for challan age. The camera set at the entry door will catch the vehicle picture of front or back in setting of the vehicle and sends it for picture handling. Using different conversion techniques whatever vehicle number plate image is captured in RGB format will be converted in another black and white format known as grey format for simplicity and matching purpose [6]. The captured picture is occupying small part of number plate which will be identified as rectangular plate region for the localization of region of Interest (ROI) for further use in the segmentation [7]. Each number on picture has been segmented by the character segmentation step, where all number are treated as individual character and separately read after that all are segregated and disjointed [8]. These extracted characters from the image are then recognized by template matching process [9].

Tushar et al. [10-12] demonstrated a high-performance artificial intelligence system that defends the vehicle net from online dangers. The system employs deep learning techniques to protect the autonomous car from attacks. Using a genuine automatic vehicle network dataset that included spoofing, tidal wave, replaying attacks, as well as benign packets, the suggested security method was validated. The categorical data were pre-processed into numerical form. Convolution neural networks (CNN) and a hybrid network made up of CNN plus long short-term memory (CNN-LSTM) models were used to process this dataset in order to identify attack messages. The outcomes showed that the model performed well as measured by the accuracy, recall, F1 score, as well as accuracy metrics. The accuracy of the suggested system was quite high (97.30%).

Katsikeas et al. [13, 14] suggested vehicle Lang like a domain-specific language supporting modelling automobiles in the context of associated information systems infrastructures and examining vulnerabilities connected to known assaults. Authors studied the literature to create a comprehensive language to model domain-specific features, which was then validated thru a series of conversations with domain specialists in the automotive sector. In particular, a thorough literature analysis was done to find potential vehicle-related attacks. The discovered assaults were used as a guide to gauge vehicle Lang's simulation capability. Finally, the Feigenbaum test approach was used to validate the language.

In-depth analysis of RSU deployment within IoV networks were provided in along with discussions of current research trends. literature describes both static and dynamic RSU deployment, with the latter being predicated on vehicle mobility. The various networking metrics are shown and examined in comparison to the current RSU deployment strategies suggested in the literature. Comparative study confirms that a number of variables, including road shape, the uniqueness of certain road segments (such as those that are accident-prone), wireless access techniques, mobility models, and the distribution of vehicles over time and space, have a significant impact on how well the various RSU placement solutions perform [15, 16].

Intelligent Transportation Systems (ITS) attack traffic and malicious node detection are active research topics. In the ITS context, researchers have recently proposed using graph-based machine learning algorithms to identify rogue users, making it simple to examine network traffic and find fraudulent devices. Therefore, a method that effectively detects rogue nodes in the ITS system might be graph-based machine learning algorithms [17]. Using graph-based machine learning and lightweight cryptography, this study seeks to present a method for overcoming authentication and security challenges in ITS. In order supply authentication and security to the smart vehicle in ITS, derived system makes use of the ideas of identity-based authentication method and graph-based machine learning [18].

Karopoulos et al. [18] work focuses on in-vehicle IDS. In order to classify any work in this field, authors first compiled and assessed every existing in-vehicle IDS classification, then combined them into a single, more general category. Secondly, they compiled as well as elaborated on the datasets that were currently accessible that may be utilized to train and test an in-vehicle IDS. Thirdly, authors looked at free simulators that might be used to build a dataset or assess an IDS. The final piece provided a comprehensive overview of the trends and obstacles that may face this field in the future.

The major goal of such type of app is not to create a system that is inexpensive. Instead, it is the most helpful thing that could be done to save lives. The system is simple to use, and knowledge of the system is helpful for people. mechanism that warns a private car's driver when an emergency vehicle is nearby. We frequently observe that it is difficult for emergency vehicles, such as ambulances, police cars, and fire trucks, to pass through traffic lights while they are red and obstructing traffic. This circumstance frequently arises due to a lack of cooperation from the general public; occasionally, drivers are unaware of this condition and may wait for the traffic signal to turn green [19, 20].

To monitor and regulate traffic, including pedestrians, motor vehicle drivers, and cyclists, traffic rules and equipment are put in place. As is well known, there are many traffic law violators in our nation today, which has resulted in numerous accident incidents without any consequences being meted out. These traffic law violators go about their business freely and confidently knowing that they may never be caught because the necessary systems have not been put in place consequent consequence of breaking traffic laws has led to traffic gridlocks, road accidents, and even death when involved in a fatal accident. There is no denying the necessity of adequate procedures to identify and deter traffic infractions in order to make our roadways safer. The present issue is recognizing quickly moving automobiles by their license plate number. Real-time image capturing of moving cars in a way that allows for the recognition of the license plate number can be incredibly challenging.) The systems that are currently in use have used a variety of techniques to gather license plate numbers. The majority of them were effective in capturing the license plates of moving vehicles.) The work that is most similar to this one, which combines Python and OpenCV, was able to detect the plate number but did not include a database system to identify the offender [21].

3. Proposed Design

Figure 1. Design flow of the proposed method

The main aim of this paper is to recognize the authorized vehicles by which action could be taken against the defaulters. The suggested remedy will be a novel system that makes use of the existing OpenCV code, written in Python, but also includes a web page that will show the outcome of the saved plate number, which can be used to query a database for the identification of a defaulter. The database will have the plate numbers of all vehicles that will be tested and queried to reveal the defaulter [22]. The system developed will take a very effective and methodical approach in the detection of defaulters. The term authorized vehicle is defined as the vehicle registered to the database, if it doesn’t the vehicle is termed as unauthorized. Thus, if a vehicle intends to enter the premises should have registered itself to the system. The Flow diagram of proposed system is shown in Figure 1.

It is mainly divided into three parts as follows:

1. Number Plate Recognition.

2. Comparison with the existing Database.

3. Gating system with display.

3.1 Number plate recognition

It is a technique which is used to extract the vehicle’s license plate number in order to gather the information about the vehicle. A number plate can be extracted by using image segmentation method [21-25]. This step deploys optical character recognition for extracting the vehicle license plate, after that it stored in text format. The software aspect of system on MATLAB can be run on standard computer hardware but in some cases the versions compatibility is present. Hence system can be associate with different application and databases.

The three stages involved in the process are as follows:

  1. Capturing of vehicle’s image.
  2. Pre-processing.
  3. Segmentation of characters.
  4. Recognition using template matching.

Capturing of vehicle’s image

The image containing vehicle with the car license plate is captured using a camera. The camera can be a road rule enforcement camera, or a special camera installed as used in this paper purpose. This stage of the VPN system is crucial. Number plate detection looks for certain features in the captured image that contain the number plate. OpenCV Open-source Computer Vision is used by the system to transform data from camera-captured photos into informative data on the Raspberry Pi. To provide the computer vision, real-time picture processing is required. The image's item will be located by processing each frame to find it. Further the image of vehicle is stored in a file in the computer hardware and is provided to the MATLAB for further processing.

Pre – processing

Pre-processing involves several operations on images at the lowest level of abstraction -- both input and output are intensity images. The process of intensify the characteristic of an image obtained in earlier step thereby an adequate data is obtained and transferred for preceding processes. Thus, enabled by filtering out unwanted distortions from the image captured. The process is carried out using MATLAB 7.1 software.

Different steps involved in pre-processing are:

  1. Conversion of color scale RGB picture into grey scale.
  2. Using Morphological processing pixels are added or removed from the images for further object analyzing.
  3. Correlation and Convolution are mathematical tool for image analysis.
  4. Next process is Thinning of image for skeletonization of image.

RGB to grey conversion

Figure 2. Original image capture by camera of the proposed method

Figure 3. Resize and Gray conversion of original image of the proposed method

Figure 4. Dilated Image for number extraction of original image of the proposed method

Conversion implies transformation of a vivid image to a monochromatic image. The obtained image is contrary with color except the grey level as per the requirement of the algorithm. So, if the input image is a colored image represented by 3 - dimensional array in MATLAB, it is converted to a 2- dimensional grey image before further processing. The conversion is done in MATLAB environment using the function ‘rgb2gray’. Syntax of rgb2gray is: rgb2gray (f). The sample of a resize and grayscale image is shown below in Figure 2, Figure 3 and Figure 4 respectively.

Morphological processing

Here it’s carried out to enhance the edges of the image. The input for this step is the grayscale image. The output obtained is an enhanced black and white image. All things considered number plates are alive and well; hereafter it is critical to perceive the edges of the rectangular plate. Here logical morphology is utilized to distinguish the region alongside calm edge tasks that are used to compute the edge limit or boundary conditions. After this, we get a dilated picture.

Convolution

It is done to brighten the edges so that the plate number can be easily identified and extracted.

Thinning of image

As it is done to identify each character separately. So that character can be extracted smoothly.

Segmentation of characters

Segmentation is a magnificent one between the other procedure involved in number plate recognition as preceding procedures are dependent on the process [11]. If this step fails due to any circumstances, the improper advised segment of a character can happens into two pieces or two characters. A conclusive solution to this issue is to use bouncing box technique. The bouncing box is utilized to check the properties of the picture region. The jumping box is made over on each character presented on the number plate, because of which each character and number is removed out for identification. Figure 5 and Figure 6 exhibit the utilization of bounding box strategy over characters of the number plate.

Figure 5. Masked number plate of detected original car image of the proposed method

Recognition using template matching

It used with the ultimate objective of progress of pictures of text into characters. In template matching method templates are correlated with the source image [8]. Matching is accomplished on a pixel-by-pixel premise. The framework is presently used to check the coordinate of each character with the all-out alphanumeric data set separately utilizing a methodology of layout coordinating. The matching method moves the design picture to each possible situation in a greater source picture and cycles a mathematical record that shows how well the organization facilitates the image in that position Histogram of presented system is depicted in Figure 7 and Figure 8.

The next stage in number plate recognition is to crop the image to separate the license plate from it before saving it as a different image. The character in the picture can then be found using this image. Below is the code to separate the region of interest (ROI) image from the main image.

The final picture is seen in Figure 5 and Figure 6. It can normally edge and grey an image in addition to cropping it if necessary. This is carried out to enhance character recognition in the following stage. But I discovered that it still functions properly with the original image.

Figure 6. Retrieve the original number of cars from masked number plate

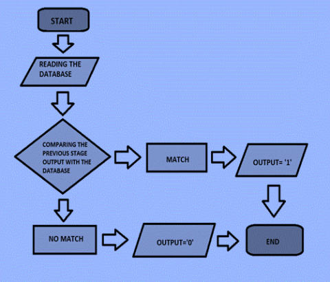
3.2 Comparison with the existing database

Comparison takes place between the obtained string and the registered user data created earlier during registration of vehicles. The data defines a list of vehicles which can enter the premises or not. The database consists of the vehicle’s license number, contact details etc. In this paper the database used for now is excel sheets which are database cum spreadsheet.

Figure 7. Flowchart for data comparison

The system reads the file containing all the details of authorised vehicles in MATLAB using the function “xlsread”. After that it compares it with output obtained from the number plate recognition. Then finally the functions return a value (either ‘1’ or ‘0’), ‘0’ for false whereas ‘1’ for true which shows whether the output is matched with the database or not. It is then transmitted to the Arduino UNO board through serial communication, flow chart is shown in Figure 7. In serial communication a computer transmits bit by bit data to the intended devices [6].

3.3 Gating system with display

After the authorization of vehicle is identified using above mentioned technique, it is time for supervising the gate.

The regulation of gate is done using Arduino. Firstly, the output of previous step is fed as input to the Arduino by establishing a serial communication between Arduino and MATLAB. Then Arduino read the incoming serial data, and sensors data coming from the sensors and send the instruction to servo motor for control of toll gate as shown in figure flow chart is shown in Figure 8. Then this received data can be used to control anything connected to the Arduino. Actual implementation of proposed gating system with the help of hardware system depicted in Figure 9.

Figure 8. Flow chart of gating system with display

Figure 9. Hardware diagram for gating system with display

Here we have connected a DC motor and an LCD display to Arduino UNO, that will be turned on and off according to the serially received data by the Arduino. The data obtained from MATLAB is a binary digit ‘0’ or ‘1’. This bit is serially transmitted to Arduino. further, the code written in Arduino IDE checks either the input is ‘0’ or ‘1’ using if else statements. If the input is ‘0’ no action is taken and the gate remains closed. In this case the screen displays “unauthorized vehicle”. If the input is ‘1’, the dc motor works and the barrier is removed. In this case the screen displays “welcome”. At last, the Arduino resets the circuit i.e., the screen is cleared and the gate if opened gets closed.

4. Results

Figure 10. Horizontal edge processing histogram in MATLAB

Figure 11. Vertical edge processing histogram in MATLAB

In these section simulations result of the MOBILTY ACCREDIT SYSTEM is explained. Firstly, a set images captured from the camera is stored in the directory along with other codes files etc., the images should be in RGB format with a maintain aspect ratio. Then an image is extracted in the code for several steps of processing including pre-processing, segmentation of characters, template matching. After these steps a string of characters ‘DL7CQ1939’ is obtained from the image which is then compared with the existing database which results in a binary value ,’1’ which means this resultant string ‘DL7CQ1939’ matched with the database and is then send to the Arduino UNO which thereby display ‘welcome authorized user’ and open the gate as the motor is activated , 90 degree clockwise rotation achieved after a delay of 5 seconds the 90 degree anticlockwise rotation occurred to close the door automatically. The histogram analysis of horizontal edge and vertical edge are shown in Figure 10 and Figure 11, which was performed on MATLAB.

5. Conclusions

The Mobility Accredit System is a system consisting of various units and these units are used for vehicle licensing plate. The system uses a series of image processing to distinguish it from the vehicles license plate from the database of the system. In this paper uses a technique in which a picture of the vehicle license plate is taken with the help of a camera. The accuracy of the system will also depend on the resolution and the shutter time of the camera used. Although this system can also be implemented using a normal surveillance camera. After the picture is taken noise diminishment is performed on it, to get clearer character recognition. Thus, segmentation and identification of characters are done using the template matching technique further, the gate and display is controlled using motor circuit. The system is implemented using MATLAB and Arduino IDE. The units of the system are individually built and then combined to get the desired results. It is anticipated that the system will be robustly identify the vehicle using license plate in contrast with different lighting condition and can be implemented on the inlet of installed area. The controlling of gate is carried out using Arduino UNO. The code on the UNO board is to display a correct message according to the scenario and to open or close the barrier. As a whole the system is less complemented and easy to install in any area. The examined and proposed system is very much useful in critical situation when vehicles like ambulance and fire brigade is required fast processing through any toll booth.

  References

[1] Rai, A., Agrawal, R., Karatangi, S.V. (2021). Real time vehicle recognition system for secure environment. In Journal of Physics: Conference Series, 2007(1): 012049. https://doi.org/10.1088/1742-6596/2007/1/012049

[2] Goyal, A., Bhatia, R. (2016). Automated car number plate detection system to detect far number plates. IOSR Journal of Computer Engineering (IOSR-JCE), 18(4): 34-40.

[3] Nandan, D., Singh, M.K., Kumar, S.K., Yadav, H.K. (2020). Speaker identification based on physical variation of speech signal. Traitement du Signal, 39(2): 711-716. https://doi.org/10.18280/ts.390235

[4] Bhat, R., Mehandia, B. (2014). Recognition of vehicle number plate using MATLAB. International Journal of Innovative Research in Electrical, Electronics, Instrumentation and Control Engineering, 2(8): 1899-1903.

[5] Narasimhulu, K.M.L., Murali, N., Girish Kumar, M., Srinivasa Rao, T., Nandan, D. (2021). A review of diverse procedure for extraction of fetal ECG. In: Sherpa, K.S., Bhoi, A.K., Kalam, A., Mishra, M.K. (eds) Advances in Smart Grid and Renewable Energy. ETAEERE ETAEERE 2020 2020. Lecture Notes in Electrical Engineering, vol 691. Springer, Singapore. https://doi.org/10.1007/978-981-15-7511-2_33

[6] Rai, A., Mishra, P. K., Karatangi, S.V., Agarwal, R. (2021, March). Design and implementation of gesture based human computer interface. In 2021 International Conference on Advance Computing and Innovative Technologies in Engineering (ICACITE), Greater Noida, India, pp. 29-33. https://doi.org/10.1109/ICACITE51222.2021.9404672

[7] Rai, A., Amrita, Singh, R.P., Jain, N. (2022). Role of IoT in Sustainable Healthcare Systems. Ambient Intelligence and Internet of Things: Convergent Technologies, pp. 215-241. http://dx.doi.org/10.1002/9781119821847.ch7

[8] Sudeep, S.V.N.V.S., Venkata Kiran, S., Nandan, D., Kumar, S. (2021). An overview of biometrics and face spoofing detection. Lecture Notes in Electrical Engineering, 698, Springer, Singapore. https://doi.org/10.1007/978-981-15-7961-5_82

[9] Rai, A., Sharma, D., Rai, S., Singh, A., Singh, K.K. (2021). IoT-aided robotics development and applications with AI. In: Singh, K.K., Nayyar, A., Tanwar, S., Abouhawwash, M. (eds) Emergence of Cyber Physical System and IoT in Smart Automation and Robotics. Advances in Science, Technology & Innovation. Springer, Cham. https://doi.org/10.1007/978-3-030-66222-6_1

[10] Tushar, Nayak, A. (2022). A systematic exploration of image fusion: A review. In: Kumar, A., Senatore, S., Gunjan, V.K. (eds) ICDSMLA 2020. Lecture Notes in Electrical Engineering, vol 783. Springer, Singapore. https://doi.org/10.1007/978-981-16-3690-5_152

[11] Rai, A., Prasad, S. (2008). Artificially controlling the limb movement of robotic arm using machine interface with EMG sensor. Sensors & Transducers Journal, 89(3): 39-51.

[12] Aldhyani, T.H., Alkahtani, H. (2022). Attacks to automatous vehicles: A deep learning algorithm for cybersecurity. Sensors, 22(1): 360. https://doi.org/10.3390/s22010360

[13] Rusia, K., Rai, S., Rai, A., Karatangi, S.V.K. (2021). Artificial intelligence and robotics: Impact & open issues of automation in workplace. In 2021 International Conference on Advance Computing and Innovative Technologies in Engineering (ICACITE), Greater Noida, India, pp. 54-59. https://doi.org/10.1109/ICACITE51222.2021.9404749

[14] Katsikeas, S., Johnsson, P., Hacks, S., Lagerström, R. (2022). VehicleLang: A probabilistic modeling and simulation language for modern vehicle IT infrastructures. Computers & Security, 117: 102705. https://doi.org/10.1016/j.cose.2022.102705

[15] Rai, A., Sehgal, A., Singal, T.L., Agrawal, R. (2020). Spectrum sensing and allocation schemes for cognitive radio. Machine Learning and Cognitive Computing for Mobile Communications and Wireless Networks, 91-129. https://doi.org/10.1002/9781119640554.ch5

[16] Guerna, A., Bitam, S., Calafate, C.T. (2022). Roadside unit deployment in internet of vehicles systems: A survey. Sensors, 22(9): 3190. https://doi.org/10.3390/s22093190

[17] Gupta, B.B., Gaurav, A., Marín, E.C., Alhalabi, W. (2022). Novel graph-based machine learning technique to secure smart vehicles in intelligent transportation systems. IEEE Transactions on Intelligent Transportation Systems, 1-9. https://doi.org/10.1109/TITS.2022.3174333

[18] Karopoulos, G., Kambourakis, G., Chatzoglou, E., Hernández-Ramos, J.L., Kouliaridis, V. (2022). Demystifying in-vehicle intrusion detection systems: A survey of surveys and a meta-taxonomy. Electronics, 11(7): 1072. https://doi.org/10.3390/electronics11071072

[19] Swathi, T., Veera Mallu, B. (2013). Emergency vehicle recognition system. International Journal of Engineering Trends and Technology (IJETT), 4(4).

[20] Bahrami, A. (2003). Object Oriented Analysis and Design using UML. 2nd Edition, Tata McGraw-Hill.

[21] Rai, A., Kumar, A. (2010). Analysis and simulation of adaptive filter with LMS algorithm. International Journal of Electronic Engineering, 2(1): 121-123.

[22] Shobayo, O., Olajube, A., Ohere, N., Odusami, M., Okoyeigbo, O. (2020). Development of smart plate number recognition system for fast cars with web application. Applied Computational Intelligence and Soft Computing, 2020: 1-7. https://doi.org/10.1155/2020/8535861

[23] Mitra, D., Banerjee, S. (2016). Automatic number plate recognition system: A histogram based approach. IOSR Journal of Electrical and Electronics Engineering, 11(1): 2016.

[24] Goyal, A., Bhatia, R. (2016). Various techniques for number plate recognition-a review. International Journal of Computer Applications, 143(11): 26-32. https://doi.org/10.9790/1676-11142632

[25] Singh, B., Kaur, M., Singh, D., Singh, G. (2016). Automatic number plate recognition system by character position method. International Journal of Computational Vision and Robotics, 6(1-2): 94-112. https://doi.org/10.1504/IJCVR.2016.073761