Developing a Sustainable Beef Cattle Business Model for Smallholder Farms in South Kalimantan's Drylands

Developing a Sustainable Beef Cattle Business Model for Smallholder Farms in South Kalimantan's Drylands

Eni Siti Rohaeni* Nyak Ilham Ratna Ayu Saptati Heni Sulistyawati Purwaning Rahayu Priyono Yenny Nur Anggraeny Retna Qomariah Dicky Pamungkas Sara Sorayya Ermuna I. Gusti Ayu Putu Mahendri Mariyono Yanti Rina Darsani Lintje Hutahaean Raden Heru Praptana Susi Lesmayati Salfina Nurdin Ahmad Syamsu Bahar Sri Hastuti Suhartini Arif Dwi Santoso Susana I.W. Rakhmani

Research Center for Animal Husbandry, National Research and Innovation Agency, Bogor 16911, Indonesia

Research Center for Behavioral and Circular Economics, National Research and Innovation Agency, South Jakarta 12710, Indonesia

Research Center for Macroeconomics and Finance, National Research and Innovation Agency, South Jakarta 12710, Indonesia

Coordinating Ministry of Economic Affairs of the Republic Indonesia, Jakarta 10710, Indonesia

Center for Sustainable Production System and Life Cycle Assessment, South Tangerang 15314, Indonesia

Research Center for Food Crops, National Research and Innovation Agency Indonesia, Cibinong, Bogor 16911, Indonesia

Research Center for Agroindustry, National Research and Innovation Agency, Cibinong, Bogor 16911, Indonesia

Corresponding Author Email: 
eni_najib@yahoo.co.id
Page: 
481-500
|
DOI: 
https://doi.org/10.18280/ijsdp.190207
Received: 
10 July 2023
|
Revised: 
2 November 2023
|
Accepted: 
23 November 2023
|
Available online: 
28 February 2024
| Citation

© 2024 The authors. This article is published by IIETA and is licensed under the CC BY 4.0 license (http://creativecommons.org/licenses/by/4.0/).

OPEN ACCESS

Abstract: 

South Kalimantan has great resource potential for the beef cattle business as an effort to reduce dependence on imported beef in Indonesia.  This study aims to analyze environmental, economic, social and technological resources to build and recommend a sustainable beef cattle business model on dry land in South Kalimantan. The research used Partial Least Squares Structural Equation Modelling (PLS-SEM) and Cross-Impact Matrix Multiplication Applied to Classification (MICMAC) analysis on a survey of 110 respondents, which includes interviews and focus group discussions. PLS-SEM assesses the impact of environmental, economic, social, and technological factors, finding they contribute 40.1% to business sustainability and 48.4% to income. MICMAC identifies critical variables for sustainability, highlighting housing technology, disease and feed, and communication with extension agents as pivotal. The study suggests policies addressing these factors, emphasizing their importance in enhancing farmers' abilities and business sustainability. Capital, waste utilization, reproductive technology, and communication with research institutions are identified as regulatory variables crucial for sustaining the beef cattle business. This is important because housing technology, disease and influence on livestock productivity, and communication with extension workers are important to improve farmers' ability to carry out their business so that it is sustainable. These findings provide a foundation for informed policy formulation to develop a robust and sustainable beef cattle industry in South Kalimantan, reducing dependence on imported beef.

Keywords: 

cattle farming, resource, sustainable, revenue, sustainable, policy

1. Introduction

Developing a sustainable beef cattle business model for smallholder farms in South Kalimantan's drylands is vital for local communities' economic well-being and the ecologically sensitive region's environmental conservation. Smallholders can enhance their cattle farming operations by adopting sustainable practices such as rotational grazing, improved forage management, and responsible water resource utilization while reducing their ecological footprint. Moreover, this model can bolster food security, empower local farmers, and mitigate deforestation pressures, making it an essential step toward achieving a harmonious coexistence between agriculture and the unique ecosystems of South Kalimantan's drylands. The world population is increasing, so it must be balanced with food availability. It is difficult to separate the availability of meat from initiatives to increase production to satisfy the demand for protein-rich foods.

Along with global climate change, a beef production system is needed to pay attention to environmental aspects, reduce pollution, and ensure long-term food security [1]. Several studies on the sustainability of the beef cattle industry have been conducted. Nalefo [2] reported that beef cattle business institutions are one of the factors that weaken business continuity. Government attention must be enhanced for farmers' economic institutions to perform properly. Farmer group institutional development is an essential kind of improvement for business sustainability.

The increase in beef cattle population growth of 2.75% [3] per year has not been able to release Indonesia from dependence on imports to meet national beef needs. The cause of dependence on imported beef is an imbalance between beef production and consumption levels. The characteristics of development, incomplete policies, constrained financing schemes, limited grazing land and function conversion, scarce breeding sources, ineffective management and development patterns, low prices and market certainty, and poor coordination are some of the issues that become challenges in the development of beef cattle [4]. Marginal land may provide additional grazing opportunities for livestock. Besides that, farmers can utilize these areas to reduce feed costs by allowing their animals to graze on less productive land, which can help increase their income by reducing the need for expensive supplementary feeds [5]. According to Yusuf [6], the main problem faced in raising beef cattle in Sulawesi is that, technically, the scale of maintenance is small, and the maintenance system is extensive primarily, with limited cultivation techniques. Non-technical problems include cattle theft and slaughter of pregnant cows. These two problems significantly hinder the development of livestock populations and their sustainability.

Therefore, a breakthrough is needed in optimizing resource management to accelerate the increase in national beef production.

Human wellness, security of the livestock, land use, area covered by land, water use, emission of greenhouse gases, water pollution, issues with the N/P cycle, biological losses, and carbon sequestration are a few factors that may be used in assessing a sustainable beef cattle production system. The results showed that the extensive cattle farming system is unsustainable because it causes land degradation. In contrast, the semi-intensive silvopastoral system is a sustainable livestock system because it uses feed from well-managed pastures and plants with no economic value as feed [7].

da Silva Cardoso et al. [8] claimed that pasture management, provision of livestock supplementation, environmental resources, and socio-economic intensification of pasture might be a source of sustainability for the beef cattle industry. Intensification of pastures with Brachiaria is an alternative for reducing greenhouse gases and increasing environmental, social, and economic benefits, but at an increased cost. Using by-products as livestock supplements is essential in intensifying sustainable livestock farming. By-product supplementation for grazing livestock can increase body weight gain and reduce competition for feed resources with humans.

Most farmers in Indonesia carry out agricultural business in the form of mixed or integrated farming by cultivating food crops, plantations, and fisheries and cultivating crops simultaneously on one or more plots of land under their control [9]. Most beef cattle businesses in South Kalimantan are still subsistence, but farming is a source of family income and savings [10]. To support efforts to achieve beef self-sufficiency in South Kalimantan, a sustainable beef cattle business model is needed that aligns with the 2030 SDGs. The interaction between resources and variables is very significant for the sustainability of the beef cattle business. Interactions between SDG variables can be observed using qualitative and quantitative approaches [11-13]. Sustainable Development Goals (SDGs) are an international development compliance that seeks to preserve the community's prosperity, social unity, environmental quality, and inclusive growth, as well as to establish governance that can raise living standards for future generations [14].

Developing a sustainable beef cattle business model for smallholder farms in South Kalimantan's drylands faces several significant challenges. Firstly, these dryland areas often experience water scarcity, making it difficult to ensure an adequate and consistent water supply for cattle. Additionally, smallholders may lack access to modern farming techniques, infrastructure, and financial resources, hindering their ability to implement sustainable practices effectively. Furthermore, expanding cattle farming in the region could lead to increased land-use competition, potentially encroaching on natural habitats and exacerbating deforestation, which is already a critical issue in South Kalimantan. Balancing this endeavor's economic and environmental aspects poses a complex challenge, requiring comprehensive planning and community engagement to address these potential issues and ensure the beef cattle's sustainability.

The sustainable business model for beef cattle has the potential to improve farmers' incomes and communities related to the beef cattle industry and support animal food independence policies by minimizing the negative impact on environmental degradation. It is hoped that the findings of this research can become reference and recommendations for policy makers in developing sustainable beef cattle business models.

2. Methods

2.1 Location and research stage

The study was performed in Tanah Laut District, South Kalimantan Province, Indonesia. Tanah Laut is located between 114°30'20″ - 115°23'31'' E and 3°30'33″ - 4°11'38'' S (Figure 1). The research location was chosen purposively considering that this area is the beef cattle business base, with a population reaching 50% of the cattle population in South Kalimantan [15]. Most of Tanah Laut's dryland is used for growing food crops, horticulture, plantations, and animal husbandry. Most Tanah Laut farmers have beef cattle that are managed independently or in groups to support agricultural businesses and sources of income [16]. There are 148,026 cows in South Kalimantan, with a potential productive female of 51,647 heads [17].

Figure 1. Map of the research site

Tanah Laut Regency, South Kalimantan, is one of Indonesia's beef cattle development centers, reaching 50% of the province's total population [15]. South Kalimantan's demand for beef is rising in line with the region's rising population and per capita consumption. The average beef consumption in South Kalimantan 2020 was 1.57 kg/capita/year. The demand for beef is predict to rise 7,254 tons in 2025 [15]. To meet the demand for beef, South Kalimantan must import live cattle from outside the cross-island area and frozen beef or buffalo from Jakarta. South Kalimantan brings in around 5,000 head of cattle per month, mainly from West Nusa Tenggara, East Nusa Tenggara, South Sulawesi and East Java [18].

Meanwhile, South Kalimantan has great resource potential for developing beef cattle. Potential ecological land in South Kalimantan covering an area of 2,252,235 ha is land for developing food crops and plantation commodities that can be integrated with animal husbandry. The latest information from the Head of the South Kalimantan Agriculture and Plantation Service in developing the agricultural sector, South Kalimantan is targeting self-sufficiency in beef and becoming a national livestock barn in 2026 with the concept of sustainable plantations through the integration of the livestock-oil palm program [17].

The research was conducted in three stages, namely: 1) the first stage was a survey to collect respondent data; 2) the second stage, namely the focus group discussion (FGD) to confirm the outcomes of the PLS-SEM analysis with conditions in the field; and 3) the third stage is filling out the MICMAC questionnaire by stakeholders.

2.2 Collection of data, dimensions, and variables

Survey and FGD approaches were used in this study. Primary and secondary data compose the information that has been collected. Primary information about the characteristics of the participants was gathered using questionnaire-assisted farmer interviews and variables from the dimensions of environmental, economic, social, and technological resources were obtained through FGDs. Secondary data include beef cattle population data, beef consumption levels, and the number of artificial insemination (AI) sourced from the South Kalimantan Central Statistics Agency or related agencies.

Determination of respondents with specific considerations (purposive), namely 110 breeders who own or cultivate beef cattle. Interviews were conducted using a questionnaire with a Likert scale, namely: 5 = strongly agree; 4 = agree; 3 = not sure; 2 = disagree and 1 = strongly disagree. The collection of questionnaire topics includes environmental dimensions (6 questions), economic (4 questions), social (6 questions), technology (5 questions), business sustainability dimensions (6 questions), and farmer income dimensions (8 questions).

FGD participants include experts, stakeholders (government), extension workers, research institutions, academics, and agricultural practitioners. FGD was used to identify the factors in each dimension that contribute to the growth of the beef cattle industry. Dimensions are grouped into exogenous and endogenous dimensions, consisting of several variables. Variables are composed of questions on each dimension in the questionnaire. The exogenous dimension (X) is an independent dimension, which includes X1 = environmental dimension (6 variables), X2 = economic dimension (4 variables), X3 = social dimension (6 variables), and X4 = technological dimension (5 variables). While the endogenous dimension (Y) consists of intervening and bound dimensions. The endogenous dimensions include Y 1 = sustainability of the beef cattle business (6 variables) and Y2 = farmer income and intervention (8). Variables from exogenous and endogenous dimensions are presented in detail in Tables 1 and 2.

The environmental dimension is a farming activity focused on the efficient use of resources to minimize harmful impacts on the environment such as the utilization of livestock and agricultural waste, control of flies and odors from livestock waste, the use of organic fertilizers, and the availability of pastures for animal feed sources. The economic dimension is an economic activity focused on agricultural capital, employment, and business partners that are mutually beneficial and do not cause negative impacts on the environment. The social dimension is a farming activity that focuses on the relationship between farmers and external parties in the long term, such as with government institutions, extension institutions, research institutions, financial institutions, farmer groups and their members, as well as cooperation with other farmer groups. The technology dimension is a farming activity focused on applying technological innovations for the efficiency and sustainability of farming, such as breeding technology, feed management, reproduction, and others. Environmental, economic, social, and technological dimensions were chosen to determine aspects that engage the future viability of the cattle industry based on constraints on beef cattle development in the dry land of South Kalimantan by integrating the use of resources efficiently without damaging the environment with economic aspects and social conditions, accompanied by the application of technology, it is expected to provide benefits for sustainability beef cattle business and farmers income.

Respondent characteristic data were analyzed quantitatively by calculating the average and percentage of each character and descriptive assessment of quality to clarify the actual condition of farmers in the field.

Table 1. Exogenous dimension variables

X1 (Environmental)

X2 (Economy)

X3 (Social)

X4 (Technology)

X11=Utilisation of agricultural waste

X12=Utilisation of livestock waste

X13=Fly pollution

X14=Smell pollution

X15=Availability of pasture

X16=Soil fertility due to the use of organic fertilizers

X21=Credit from the bank

X22=Livestock assistance from the government

X23=Business capital loan from the group

X24=Total working capital

X31=Communication with the service

X32=Communication with extension agencies

X33=Communication with research institutes

X34=Communication with financial institutions

X35=Cooperation with groups and their members

X36=Cooperation with other groups

X41=Seed technology

X42=Feed technology

X43=Reproductive technology

X44=Disease management technology

X45=Cage technology

Table 2. Endogenous dimension variables

Y1 (Sustainability of Beef Cattle Business)

Y2 (Farmers Income)

Y11=Business scale

Y12=Occurrence of fatal disease attacks

Y13=Adult cow death

Y14=forage availability

Y15=Number of cattle sold per year

Y16=Number of calves born per year

Y21=livestock income contribution/year

Y22=Primary income

Y23=Nonfarm income

Y24=side income from non-agriculture

Y25=Net income/year

Y26=Family health status

Y27=Family nutritional status

Y28=Residential house ownership

2.3 Sustainable beef cattle business model

Multi-Dimensional Scaling (MDS), Life Cycle Assessment (LCA), Sustainability Assessment of Food and Agriculture Systems (FAO SAFA), and Partial Least Squares Structural Equation Modeling (PLS-SEM) are a few techniques that can be used to examine sustainability. Without imposing distributional assumptions on the data, researchers can use the PLS-SEM method to evaluate the complexity of models with multiple constructs, dimensions, variables, and structural paths. This method is suitable for predictive purposes when the theoretical basis of measurement models is still relatively new [19]. The PLS-SEM technique is well recognized and applied in many different fields, including human resource management, hospitality, tourism and travel, accounting and information systems [20-22]. Recently, the PLS-SEM method was adopted in banking and finance [23]. PLS-SEM can analyze data that cannot meet the assumption of data normality or has little research data. This method is recommended if there are limited samples while the complex model is built.

To implement the partial least squares structural equation modeling (PLS-SEM) technique, SmartPLS Version 3.3.2 software was utilized. The PLS-SEM approach is stable and may be used to any data type. The PLS-SEM method is used to test 1) the influence of environmental, economic, social, and technological dimensions on the sustainability of the beef cattle business and 2) the influence of environmental, economic, social, and technological dimensions as well as the sustainability of the beef cattle business on the farmer's income.

2.4 The influence of environmental, economic, social, and technological dimensions

The measurement model, weighting scheme, and structural model are the three parts of the PLS-SEM approach. The outer and inner models in PLS-SEM refer to the structural model. Whereas the inner model explains the connection between dimensions and variables, the outer model explains the relationship between dimensions and variables. Each variable's relationship to the latent constructs in the inner model is examined by the outer model. Factor weight is taken from the loading value in the relationship between variables and reflective constructs. The variable that has the most significant loading factor explains that the strongest latent construct forms the variable. Variables with loading factors ≥ 0.50 indicate that these variables are valid for measuring latent constructs.

Discriminant validity and Heterotrait-Monotrait Ratio (HTMT) were used to evaluate the outer model. The HTMT ratio is a metric that supports discriminant validity. The HTMT results reveal discriminant validity. The corresponding model has an HTMT ratio below 1.0 [24]. HTTP value < 1.0 indicates good model reliability.

The validity test measures the accuracy of each question on each dimension in the questionnaire. Convergent reliability and discriminant validity are two types of validity assessment. Convergent reliability and validity is a testing model that correlates component scores with construct scores to produce factor-loading values. A correlation value greater than 0.7 indicates a strong loading factor value. Nonetheless, a loading factor of 0.5-0.6 is considered acceptable in studies that are in the scale development stage [25]. Validity testing is determining how well a developed instrument is at measuring research. The higher the value of the instrument, the better it expresses the research question [26]. To assess validity, you must examine the connection between factors such as Discriminant Validity and Average Variance Extracted (AVE), with an anticipated AVE value greater than 0.5 [26]. The loading factor value for each construct indicator shows the results of validation testing using the SmartPLS 3.2.2 program. The Loading Factor value must be greater than 0.5 to satisfy convergent validity; if the Loading Factor value is less than 0.5, the construct must be removed from the analysis. These are the conditions that can be utilized to evaluate validity [27].

According to Hair Jr et al. [28], for preliminary assessment, a loading factor of 0.3 is regarded adequate, a loading factor of 0.4 is considered superior, and a loading factor more than 0.5 is typically considered significant. Discriminant validity is a test model that assesses variables based on the variable's cross-loading value with its construct value. Each construct's discriminant validity was assessed by comparing the correlation value between the construct and the other components with the square root of its average variance extract (AVE) value [27]. The AVE value, which is used to calculate the amount of variance of a build component derived from variables, is adjusted for the error rate. The more the manifest variable's variation or variety, the larger the manifest variable's representation to the hidden construct. The optimal AVE value is greater than 0.5 [29].

A reliability test is used to calculate the questionnaire as a variable. A questionnaire is said to be reliable if there is consistency in the answers from the respondents to the questions asked [27]. In this study, a reliability test was carried out using basic statistics to show the correlation between Cronbach Alpha (CA) variables. A construct or variable is dependable if the indicator value that measures the variable has a high composite reliability score. Composite reliability (CR) is a collection of indicators that predicts a variable with excellent composite reliability based on CR and CA values greater than 0.7 [25].

2.5 The hypothesis of a sustainable beef cattle farming business model

The hypothetical model is a structural model that explains the six-dimensional linkages built on two equations from two endogenous dimensions: beef cattle business sustainability and farmer income. A structural model test (inside model or structural model) is used to assess the degree of impact between latent variables. Evaluation of the structural model based on the value of R-square (R2), F-square, and estimated path coefficients. The description of R-square, Q-square, F-square, and path coefficient estimation is as follows:

·R-square shows how much of the variability in endogenous factors can be explained by exogenous variables. The impact of environmental, economic, social, and technological aspects on the sustainability of the beef cattle model and farmers' income increases with increasing R2 value in the sustainable beef cow farming business model. The substantial impact of particular independent latent variables on the latent dependent variable may be assessed using changes in R2 [30]. R2 scores for high, medium, and weak criteria are 0.67, 0.33, and 0.19 [25].

·The model's goodness of fit is determined using the F-square. The latent variable predictor impact is interpreted as weak, moderate, and substantial at the structural level by the F-square values of 0.02, 0.15, and 0.35 [27]. The greater the value of F-square, the greater the impact of each exogenous variable, such as environmental, economy, social, and technology, towards the sustainability of the beef cattle farming model and farmers’ income. The linkage of exogenous variables toward endogenous variables with lower coefficients of F-square can be excluded from the model.

·Q-square assesses the quality of the model's observed values and parameter estimations. When the model's Q-square value is less than zero, it suggests that the model has no predictive relevance, but a Q-square number larger than zero suggests that the model has predictive significance [31]. In other words, if the value is > 0, it indicates that those exogenous variables such as environmental, economy, social, and technology are suitable as explanatory variables to predict the sustainability of beef cattle farming and farmers’ income.

·Using an iterative approach, path coefficient estimation is used to determine the importance of the effect between variables based on parameter coefficient values, t-statistical significance values, and p-values [25]. The sign or direction in the path has to be in accordance with the hypothesized theory, which, in this study, environmental, economy, social, and technological aspects have a positive effect on the sustainability of beef cattle farming and farmers’ income.

Model dependability was evaluated using the Standardized Root Mean Square Residual (SRMR) and the Normed Fit Index (NFI). SRMR is the average value of all standardized residues ranging from 0 to 1. Models with excellent fit have SRMR values less than 0.08 while models with poor fit have SRMR values more than 0.10.

2.6 Key variables in achieving beef cattle business sustainability

MICMAC analysis is a direct classification analysis of a dimensional system where the relationships between these dimensions are identified and assessed by experts or stakeholders through FGD. MICMAC analysis was used to identify important variables and analyze the relationships between these variables in the sustainability of beef cattle in Tanah Laut. MICMAC is one of the structural analysis methods and is often used to identify key factors. Its advantage is that it can update previously qualitative data to quantitative through matrix properties and can be used for sustainability analysis in both sectoral and regional contexts [32, 33]. MICMAC analysis has an advantage over other structural methodologies in that it can be used to organize and rank the strategic variables in a system. Greater confidence and trust in the problems posed and diverse assumptions will result from understanding the relationship between variables and the analysis's findings [34]. Although MICMAC analysis can investigate several variables simultaneously, it cannot provide an overall priority score for each variable [35]. The success of the analysis results from MICMAC is primarily determined by the selection of experts as data sources and the accuracy of the references in identifying variables that are thought to influence the success of the sustainability performance of beef cattle.

Meanwhile, the key success variables of a sustainable business model can be identified using MICMAC analysis. MICMAC analysis is a direct classification analysis of the dimensional system where the relationships between these dimensions are identified and assessed by experts or stakeholders through FGDs. MICMAC analysis provides the benefit of being able to analyze significant dimensions by grouping them into influence and dependent dimensions, either directly through the direct influence matrix (MDI) or indirectly through the direct and indirect influence matrix (MDII). MICMAC analysis can provide forecasting output from priority dimensions which are very useful for policy makers to calculate and anticipate possible changes that may occur in the preparation of sustainable agricultural business models [36].

Cross-Impact Multiplication of Matrix to determine the important variables in each variable and examine the relationships between them for the sustainability of the beef cattle industry, Applied to Classification (MICMAC) analysis is utilized. MICMAC analysis classifies the dimensions into four quadrants: quadrant 1 = influence variable; quadrant 2 = relay variable; quadrant 3 = dependency variable; and quadrant 4 = independent variable [33, 37]. Delgado-Serrano et al. [38] added a one-dimensional regulator in the middle of the four quadrants (Figure 2). The explanation of each quadrant in Figure 2 is summarized in Table 3 to facilitate understanding.

Figure 2. Classification of dimensions based on the level of influence and dependence in a sustainable business model

Source: Delgado-Serrano et al. [38]

Each quadrant has its importance and implications in strategic planning and decision-making. Factors in the influence quadrant have both strong influence and dependency on other factors in the system. Thus, these factors play an important role and have cascading effects on other elements in the system.  Factors in the relay quadrant have a high influence (they influence other factors significantly) but are not significantly influenced by other factors in return. These factors act as intermediaries or facilitators within the system. Other factors influence factors in the dependency quadrant but have low influence themselves. Recognizing dependent factors is essential for identifying areas where external support or intervention might be necessary to maintain stability or enhance performance. At the same time, factors in the independent quadrant have low influence and are not significantly influenced by other factors. These factors operate relatively independently within the system; however, they still play a role.

The results of the PLS-SEM analysis for variables with factor loading values > 0.7 are used as variables in the MICMAC analysis after confirmation with stakeholders via a questionnaire. MICMAC analysis using LIPSOR EPITA MICMAC software. The analysis has four data levels: 0 = no relationship; 1 = weak relationship; 2 = moderate relationship; 3 = strong relationship. The direct connection between variables in MICMAC was analyzed through a cross-impact matrix (CIM). Key variables are categorized based on influence, dependency, and direct links between variables in a map that illustrates CIM processes. The assessment's findings classified the relationships between the factors into three categories of influence: prospective, indirect, and direct effect. When one variable influences another directly, bypassing other factors, this is known as direct influence. Indirect impact arises when one variable influences another, and another variable influences another. The potential for influence occurs when the influence of one variable conflicts with other variables. Meanwhile, if one variable does not directly affect other variables, it is stated that it has no effect. The parameter estimation process requires stability up to 100%, so the software adjusts the appropriate number of iterations so that the strength of the estimation results reaches an optimal value. In this analysis, three iterations were carried out, and the outcomes of the parameter estimation iterations are presented in Table 4.

Table 3. Categories, roles, and implications of variables in the MICMAC system

Quadrant

Variable Roles and Implications

Influence

Highly influential variable with little dependency. The crucial variable acts as a critical system. The influence of other variables on this variable is not transmitted in the system.

Convey

Variables have a significant impact on other dimensions yet are strongly dependent on them. Any modification to this variable has serious ramifications for the system's other variables.

Dependency

Variables with a minor impact yet a high reliance. Changes in the influence and relay factors have a large impact on this variable. Changes in one variable are influenced by changes in the influence and relay variables.

Autonomous Group

Variables are not much influenced by changes in the system but are determined more by variables from outside the system. Independent variables have a low potential to produce change.

Regulation

Variables that have moderate levels of influence and dependency on other variables act as levers.

Source: Fauzi [33].

Table 4. Parameter estimation iterations in a sustainable business model

Stability

Repetition

Influence (%)

Dependency (%)

1

90

96

2

98

100

Source: Fauzi [33].

3. Result and Discussion

3.1 Characteristics of respondents

Rice is the primary commodity cultivated by the respondent farmers. Generally, farmers grow rice to meet family consumption needs, and if there is excess, it will be sold to meet non-food needs. Other commodities cultivated besides rice are peanuts, soybeans, corn, rubber, palm oil, and beef cattle. The pattern of farming carried out by farmers consists of various commodities in Tanah Laut. There are six dominant patterns of farmer farming: rice, rice - rubber, rice - rubber - soybean, rice - soy, rice - soybeans - peanuts, and rice - corn. These patterns indicate that farmers have engaged in diversified, integrated farming other than cattle.

The beef cattle business in Indonesia generally still relies on an agricultural system that only relies on family labor. Besides the lack of information, training and economic resources are the two primary nodes that affect business continuity. The government provides information and training and promotes sustainable development [39]. Using new digital technology and sustainable supply chain management while preserving the welfare of people, the environment, and livestock is another strategy for developing a sustainable beef cattle business. Business continuity analysis needs to look at social, economic, and environmental problems from a technical and scientific perspective [40].

Most respondents (79.66%) are aged 26-50, and the remaining 20.34% are over 50. The survey results show that the respondents' farming experience varies greatly. Approximately 38.98% of respondents had 11-20 years of farming experience, 37.29% had 1-10 years of agriculture expertise, and 23.73% had 21-30 years of agriculture expertise. Most of the respondents' ownership of land assets is in the broad range of 1-2 ha (66.10%), 27.12% have a land area of 3-6 ha, and only 6.78% have a land area of more than 6 ha. In addition, when viewed from land use, most respondents (89.83%) utilized 1-3 ha of land, and only 10.17% used 3-6 ha of land. Most of the respondent's family members (61.02%) are 2-4 people. The number of cattle owned by breeders at the study site was mainly between 2-4 heads/head of the family for breeding and fattening cattle. Details of the characteristics of the respondents are presented in Table 5.

Table 5. Characteristics of respondents in Tanah Laut District, South Kalimantan, Indonesia

Characteristics of Respondents

Percentage (%)

By age (years)

a. 26-50

b. >50

 

79.66

20.34

Beef farming experience (years)

a. 1-10

b. 11-20

c. 21-30

 

37.29

38.98

23.73

Land area (ha)

a. 1-2

b. > 2-6

c. >6

 

66.10

27.12

6.78

Number of family members (people)

a. ≤2

b. 2-4

c. 4

 

10.17

61.02

28.81

Total ownership of cattle in the breeding business (heads)

a. 2

b. 3-4

c. > 4

 

40.68

50.85

8.47

Total ownership of cattle in the fattening business (head)

a. 0

b. 2

c. 3-4

d. >4

 

35.59

32.20

30.51

1.69

The large number of farmers in their productive age shows that young people still like farming. The productive age group can produce and carry out valuable activities [41] and have the potential to develop themselves and expand their farming business. Young farmers are more productive and have a good influence on the agricultural sector because they have the motivation to build and develop businesses. Additionally, they are risk-takers, receptive to new ideas, and willing to utilize loan money to build companies that promote sustainable agriculture [42]. In addition, young farmers can take part in meetings to address food security and global warming compared to older farmers [43].

Meanwhile, age and education affect the ability of farmers to implement innovations [44]. Age is one of the crucial characteristics of farmers because it relates to experience, work ability, and psychological maturity. Gong et al. [45] reported that the age and education of the head of a farming family in China contributed to greater technical efficiency in crop production, as Otampi et al. [46] stated that the influence of age in making decisions to develop a business determines the success of a beef cattle farming.

The experience of farmers in conducting farming is one of the capitals for the development and success of the next business. The long experience of farmers is capital to do better business. The land is the principal capital farmers own in running a business because agricultural business is a land-based activity. Farmers who have high performance will use their land to increase income. Land ownership in the research location is significant because it is located in a large area with a small population. The availability of land area that can be cultivated is a substantial asset for business development.

The number of family members at the farm level is now decreasing, which will affect the availability of farm labor in the future. The number of livestock ownership is still low because beef cattle are still done as a side business. Additionally, the availability of family laborers has an impact on the quantity of cattle that farmers grow. The ability to keep livestock is limited, particularly in terms of providing feed, and labor availability decreases with the number of family members. The scale of livestock businesses owned by breeders in the study locations is the same as in Yogyakarta [47] and South Sulawesi [48].

Respondents generally have the capital to support the sustainability of the beef cattle farming on dryland. Most of the respondents are young and productive, have long experience in farming, have large areas of land to work on, are supported by family labor, and have livestock to continue to develop as a source of income and food production.

3.2 The influence of environmental, economic, social, and technological dimensions

The analysis's findings indicate that, out of the 35 variables on the exogenous and endogenous dimensions, there are seven variables with a loading factor validity < 0.50 from the environmental, social, business continuity, and income dimensions, namely, utilization of agricultural waste (X11 = 0.060); cooperation with groups and their members (X 35 = 0.230); incidence of fatal disease attacks (Y12 = -0.238); adult cow mortality (Y13 = -0.215); primary income (Y22 = -0.001); family health status (Y26 = 0.174); and home ownership (Y28 = 0.146). The results of the outer model analysis of 35 exogenous and endogenous dimensional variables for the development of beef cattle are presented in Figure 3. As a comparison, the results of the outer model analysis after eliminating the seven variables are shown in Figure 4.

Variables with a loading factor value less than 0.5 are not included in the model since the variables utilized have a loading factor value greater than 0.5. The analysis results show that CR > 0.7 means the variables are declared reliable. All constructs have CA values > 0.6 and even > 0.7, so all construct variables are reliable. Variables from exogenous and endogenous dimensions with a validity loading factor > 0.50 are illustrated in Table 6.

Figure 3. Initial external model in a sustainable beef cattle business model for smallholder livestock on dryland

Figure 4. Outer model after evaluating the sustainable beef cattle business model for community livestock on dryland

Table 6. Construct validity and reliability of 28 exogenous and endogenous sustainable beef cattle business dimensions

Dimensions/Variables

IF

AVE

CR

CA

Environment

 

0.502

0.834

0.758

X12 (Utilisation of animal manure)

0.706

 

 

 

X13 (Flying pollution)

0.756

 

 

 

X14 (Odor pollution)

0.634

 

 

 

X15 (Pastoral availability)

0.786

 

 

 

X16 (Soil fertility)

0.649

 

 

 

Economy

 

0.525

0.815

0.700

X21 (Credit from a bank)

0.745

 

 

 

X22 (Revolving assistance/livestock from the government)

0.686

 

 

 

X23 (Business loan from a group)

0.743

 

 

 

X24 (total working capital)

0.722

 

 

 

Social

 

0.529

0.847

0.773

X31 (Communication with local government)

0.840

 

 

 

X32 (Communication with extension services)

0.783

 

 

 

X33 (communication with research institutions)

0.709

 

 

 

X34 (Communication with financial institutions)

0.604

 

 

 

X36 (Collaboration with other groups)

0.676

 

 

 

Technology

 

0.512

0.840

0.765

X41 (Breeding technology)

0.654

 

 

 

X42 (Feeding technology)

0.722

 

 

 

X43 (Reproductive technology)

0.743

 

 

 

X44 (Disease technology)

0.720

 

 

 

X45 (Housing technology)

0.735

 

 

 

Sustainability of beef cattle business

 

0.513

0.806

0.677

Y11 (Number of livestock owned)

0.670

 

 

 

Y14 (Availability of forage)

0.597

 

 

 

Y15 (Number of cattle sold/year)

0.848

 

 

 

Y16 (Number of calves born/year)

0.727

 

 

 

Revenue performance

 

0.511

0.839

0.760

Y21 (Livestock income/year)

0.651

 

 

 

Y23 (Income from other farming)

0.724

 

 

 

Y24 (Non-farm income)

0.706

 

 

 

Y25 (Net income/year)

0.765

 

 

 

Y27 (Nutritional status of the family)

0.723

 

 

 

Primary Data (processed); LF - Loading factor; AVE - Average variance extracted; CR - Composite reliability; CA - Cronbach alpha.

External model analysis shows that all constructs are valid based on HTMT calculations with < 1.0. The findings demonstrated that each construct's discriminant validity value was greater than the correlation coefficient of the other constructs. All correlation coefficient values are smaller than the AVE root value, so the developed construct has good discriminant validity. Discriminant validity values and HTMT are presented in Table 7.

Table 7. The results of the discriminant validity test and construct reliability

Size

X1

X2

X3

X4

Y1

Y2

Environment (X1)

(0.709)

0.383

0.458

0.389

0.338

0.502

Economy (X2)

0.301

(0.724)

0.718

0.714

0.827

0.799

Social (X3)

0.355

0.535

(0.727)

0.518

0.590

0.450

Technology (X4)

0.297

0.543

0.391

(0.715)

0.657

0.651

Sustainability (Y1)

0.229

0.588

0.423

0.490

(0.716)

0.765

Income (Y2)

0.408

0.593

0.355

0.515

0.551

(0.715)

Primary Data (processed); Numbers in parentheses indicate discriminant validity values calculated from the average extracted roots (AVE); Values above the diagonal indicate HTMT values; The number under the diagonal.

An essential part of the farming industry is the agricultural subsector, so agricultural development is a priority for the government because it makes a real contribution to the economy, improves the quality of human resources, and positively impacts farmers and government [49]. The development of a beef cattle business is a source of income and family savings, especially in rural areas, a source of animal protein for the community, a source of fertilizer and energy, and an attribute of social status [50], with the concept of sustainable development goals (SDGs) that encourage economic, social and environmental development.

The utilization of livestock waste, fly pollution, and pasture availability is variables from the environmental dimension that affect the sustainability of the beef cattle business. Environmental pollution affects the sustainability of the beef cattle business. It is known that beef cattle is a land-based business. The cattle livestock business requires large amounts of forage, so land is needed to cultivate forage crops as a feed source and land for grazing. Cow dung, feces, and urine that are not utilized will cause odors, flies, and germs that pollute the environment and surrounding settlements. Livestock manure is one of the primary sources of pollution from the agricultural sector and threatens the environment and human health. If the farmer ignores this, the surrounding community will reject the livestock business or stay away from the initial location. This condition must be addressed by good livestock farming, business management that pays attention to livestock and human health, and an environment that is clean from pollution. Sustainable livestock waste management is an effective way to overcome the problem of environmental pollution due to livestock manure [51]. Livestock manure can be used as an ingredient for making organic fertilizer. Organic fertilizers can increase soil fertility, crop productivity, reduce carbon footprints, and be environmentally friendly, economical, and sustainable [52-54].

The economic dimension has variables that impact the sustainability of the beef cattle farming, namely the availability of credit from banks, livestock assistance from the government, business capital loans from groups, and the amount of business capital. Sources of money to run agricultural businesses come from various sources, namely self-sufficiency, loans, and government assistance. Generally, limited capital is one of the problems faced by farmers. The relatively small scale of the livestock farming is due to the limited money owned by the breeders. Only 8.47% of farmers who have more than four cows run a breeding business, and 1.69% are engaged in fattening. The government must facilitate this condition so that farmers can access capital quickly. Ease of access to capital is one of the sustainable agricultural solutions because it provides increased income for farming households. Ease of money is a factor that influences the sustainability of farm businesses from an economic perspective, especially in underdeveloped areas [55]. Efforts to develop the beef cattle business in Indonesia are focused on increasing the agricultural business sector from upstream to downstream through the People's Business Credit (KUR) program, namely low-interest capital financing (7%) and a maximum grace period of 3 years [56]. This program is expected to encourage increased production, technology adoption, income, and welfare of farmers. Beef cattle farmers in East Java use additional credit financing through programs and non-programs to expand the business scale and increase feed quality [57]. Farmers also obtain capital loans from farmer group cooperatives. Agricultural cooperatives in Nepal have played an essential role in providing financial assistance to farmers to purchase inputs and facilities for marketing inputs and outputs, protecting members from big businesses and intermediaries, and creating harmony among members [58].

Variables that affect the sustainability of the beef cattle business from the social dimension are communication with government agencies, extension institutions, research institutions, relationships with financial institutions, and cooperation with other farmer groups. Farmers must be able to communicate with government agencies because they are always in direct contact with relevant agencies in accepting and implementing government programs. Agricultural development must be supported by good farming institutions and good communication between parties, both the government, the private sector, and farmers. Changes in farmer behavior take a long time, so ongoing counseling and assistance are needed. An extension for agriculture is a tool that links farmers to information sources and looks for technological solutions to difficulties to increase production [59]. Research institutions whose duties and functions are to produce and disseminate technological innovations and extension institutions are a source of information for farmers. Small farmers face many challenges in accessing proper and adequate financial services [60], so farmers must be able to communicate with financial institutions as providers of capital to get easy access to capital for sustainable business development. Cooperation between farmer groups in running farming is necessary for a farming business institution. Collaboration between farmer groups in sharing information and jointly developing knowledge helps optimize agricultural systems. Cooperation between farmers and institutions and customers lowers the cost of production, processing, and distribution infrastructure. The availability of cooperative programs that support innovation and processes will benefit farmers [61].

Breeding technology, feed, reproduction, disease control, and housing are variables in the technological dimension that affect the sustainability of the beef cattle business. Increasing livestock population and productivity can be achieved with the support of technology. The technological dimension factors affecting the beef cattle business's sustainability are feed technology, reproduction, and maintenance management [62]. Accessing good genetic material to produce the next generation of breeding stock is critical for livestock production systems' medium to long-term success [63]. A sustained breeding program requires the development and application of tropically suited breeds. Restoring and supervising breeding institutions is the first stage in developing a sustainable breeding system to supply adequate breed stocks (government, commercial corporations, and smallholders) [64].

Good cattle breeds will produce optimal production if given feed that supports optimal livestock growth and development. Feed is the main factor that influences the success of a livestock business. The common problem farmers face is the high feed price, mainly additional feed (concentrate) and limited forage during the dry season. Complete feed technology based on local ingredients can be a suitable alternative to meet animal feed needs and is the best solution for increasing livestock productivity [65]. Complete feed is a feed formulation technology that contains all feed ingredients from forage concentrates in one homogeneous mixture and is given to livestock without adding fresh forage. Feed formulations are easily duplicated in every livestock center by utilizing the potential of local feed ingredients using a simple and environmentally friendly mixing machine to save on feed costs. Complete feeds can also be made from agro-industrial by-products, crop residues, and unconventional feeds to minimize feed costs [65]. Using agro-industrial derivatives as animal nutrition can be an opportunity to reduce the environmental impact of the food production chain [66].

In conventional production systems, the productivity of Aceh cattle is influenced by reproductive management [67]. The application of reproductive biotechnology to increase reproductive potential is an important innovation that can meet specific reproductive needs and goals with animal welfare in mind for sustainable livestock production in tropical environments [68]. Livestock health is one of the variables affecting the beef cattle business's sustainability. The impact of climate change and the threat of disease are closely linked to the rise of the cattle industry. Government leadership is needed in the role of public and private partnerships in pharmaceutical and biological products, as well as ensuring the constructive engagement of all parties involved in the livestock business [69], particularly in disease monitoring, prevention, and control.

The sustainability of the beef cattle industry, the availability of fodder, the annual sales volume of cattle, and the annual birth rate of calves are all impacted by the size of the firm. The sustainability of the beef cattle business can be measured from the profit earned. Farmers with an ever-increasing number of livestock show that farmers benefit from the business they manage. Business follows the law of economies of scale: the larger the scale of the business, the more efficient it is at using the factors of production, which means that with fewer input costs, more profit can be generated up to a point when additional inputs are required, resulting in a decrease in output. The increased business scale must also be balanced with increased efficiency through technology [70]. One of the efforts to increase business scale is to use technology to produce more than one product to get added value [71].

Availability of quantity and quality of forage can be obtained from planting various types of forage and utilization of agricultural waste. Most farmers are also food crop farmers, especially rice and corn. Rice and corn plant waste have the potential to be used as feed. Rice straw fulfills the requirements as a feed source. It can meet the feed needs of beef cattle in North Penajam Paser, Kutai Kartanegara, and Berau Regencies regarding quantity, quality, and sustainability [72]. Traditional farmers generally store agricultural waste as the main animal feed during the dry season, so they must pay attention to the quality and formulation of the mixture of agricultural waste [73]. Straw fermented with urea in piles or bales has excellent potential as animal feed, contributes to feed baskets, and avoids environmental problems due to straw burning in Punjab, India [74]. Because it is an inexpensive investment with greater storage capacity, supplementing beef cattle with rice straw and protein salts during the last third of gestation may increase productivity and gross margins [75]. Corn silage has the potential to be used as the main feed for beef cattle because it has an average daily gain (ADG) of 808 g compared to conventional feed. A mixture of maize hay and rice straw resulted in nutritional value, intake, and increased body weight comparable to conventional feed in Malaysia [76]. High ADG achievement in fattening beef cattle must be supported by efficient feeding to determine business sustainability.

Since the primary source of revenue for beef cattle is the revenues from sales, the sustainability of the beef cattle business will be determined by the annual number of livestock sold. The beef cattle breeding population at the farmer level has increased from raising and buying cattle. High fertilization and birth rates will determine the number of offspring produced. The success of the calf livestock program has an impact on increasing farmers' income.

Revenue performance is influenced by annual cattle sales income, other livestock income, non-farm income, annual net income, and family nutritional status. Household income is the total income received by all family members. Farm household income is derived from on-farm, off-farm, and non-farm sources [77]. The beef cattle business can increase breeders' income and indirectly fulfill the food needs of meat origin [78]. Increasing farmer income will improve the family status, including clothing, food, housing, and education. Variables on the dimensions of farmer income that greatly influence the sustainability of the beef cattle business are the contribution of beef cattle income per year, other farming income, non-farming income, net income per year, and family nutritional status.

Other research reported [79] that aspects of sustainable development are seen from the aspects of culture, technology, institutions, infrastructure, law, and scientific progress. Furthermore, according to Budi et al. [80], sustainable beef cattle fattening can be achieved by applying feed technology, land suitability, and capital access strategies. This is supported by Rohaeni et al. [81] stated that technological innovation, capital, markets and marketing, institutions, and increased human resources are needed to develop beef cattle agribusiness. The influence of farmers' resources on access to finance, technology, and physical resources impacts the sustainability of agricultural businesses [39, 56, 82].

3.3 The hypothesis of a sustainable beef cattle farming business model

The results of the analysis of the inner hypothesis model of the linkages between environmental, economic, social, and technological dimensions and farmer income mediated by the sustainability of the beef cattle business are presented in Figure 5.

Figure 5. The inner sustainable beef cattle business model for community livestock on dryland

The linkage analysis results between the four exogenous dimensions and two endogenous dimensions show three linkages with a coefficient value of f 2 <0.02, namely the influence of the environmental and social dimensions on the sustainability of the beef cattle business. (X1 → Y1 and X3 → Y1) and the effect of social impacts on farmers' income (X3 → Y2). These three paths can be omitted in the hypothetical model because they have a low R2 change. The coefficient value f2 of the effect of exogenous dimensions on endogenous dimensions is presented in Table 8.

Table 8. The results of the calculation of the coefficients of f2 dimensional associations

Dimension Association

f2

X1 → Y1

0.000

X2 → Y1

0.154

X3 → Y1

0.016

X4 → Y1

0.057

X1 → Y2

0.085

X2 → Y2

0.097

X3 → Y2

0.007

X4 → Y2

0.040

Y1 → Y2

0.078

Primary Data (processed); f2 - effect size.

The NFI value is 0.551 or > 0.50, so the model proposed in this study has an SRMR value of 0.095 or between 0.08-0.10. These results indicate that the model has a very good marginal fit status. SRMR and NFI values are presented in Table 9.

Table 9. Model fit test results using SRMR and NFI

Index

Statistics

Limits of Good Fit Measurement

Poor Fit Measurement Limits

SRMR

0.095

Less than 0.08

More than 0.10

NFIs

0.551

More than 0.50

Less than 0.50

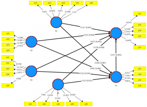
The internal model analysis results show that each exogenous dimension's contribution to the sustainability of the beef cattle business is 40.1%. As a comparison, the contribution to farmers' income is 48.4%. The path coefficient of the contribution of the exogenous dimension is proven to be significant for the sustainability of the beef cattle business for the economic dimension (b = 0.401; t = 4.081; p = 0.000) and technology (b = 0.225; t = 2.165 ; p = 0.031), as well as significant for farmer income for environmental dimensions (b = 0.227; t = 2.987; p = 0.003), economic (b = 0.315; t = 2.868; p = 0.004) and technology (b = 0.178; t = 1.981; p = 0.048). Likewise, the path coefficient of the beef cattle business sustainability dimension significantly affects farmer income (b = 0.257; t = 2.804; p = 0.005). The results of the coefficient test for the inner model are presented in Table 10.

Table 10. The results of the inner path coefficient test of the model

Dimension Association

b

SE

t

p

Endogenous Dimensions:

Sustainability, R2=40.1%

 

 

 

 

X1→Y1

-0.002

0.114

0.016 ns

0.987

X2→Y1

0.401

0.098

4,081*

0.000

X3→Y1

0.122

0.104

1.168 ns

0.244

X4→Y1

0.225

0.104

2,165*

0.031

Endogenous Dimensions:

Income, R2=48.4%

 

 

 

 

X1→Y2

0.227

0.076

2,987*

0.003

X2→Y2

0.315

0.110

2,868*

0.004

X3→Y2

-0.072

0.095

0.764 ns

0.445

X4→Y2

0.178

0.090

1,981*

0.048

Y1→Y2

0.257

0.092

2,804*

0.005

Noted: * - important; ns - insignificant; R 2 - path determination coefficient; b - original sample; SE - standard error; t - statistical value; p - the probability of error.

The hypothetical model explains the influence of environmental, economic, social, and technological dimensions on farmers' income, which is mediated by the sustainability of the beef cattle business. Špička et al. [83] stated that achieving higher economic goals would result in a trade-off with environmental degradation. However, this condition does not apply to agriculture because the economic and environmental dimensions support each other. This study's results differ from that of Setiadi et al. [84] in that the significant social dimension has a positive effect. In contrast, the economic and environmental dimensions significantly harm the sustainability of the beef cattle business.

On the technological dimension, the variables of breed, feed, reproduction, livestock health, and housing influence the sustainability of the beef cattle business. These dimensions indicate that changes in technological variables will affect the sustainability of the beef cattle business. Technology is necessary to develop sustainable beef cattle farming [85]. For example, the cowshed system technology is an important element of agriculture because it influences sustainable production [86]. If changes occur, the environmental, economic, and technological dimensions will greatly affect farmers' income. Salendu et al. [85] stated that developing beef cattle increases farmers' income and must be supported by increased productivity and quality while considering environmental sustainability. This is supported by the opinion of Liu et al. [87] that Although revenues are always regarded as an important aspect of legislation, they should not be regarded as the only or most significant criterion for obtaining a sustainable outlook. Other factors such as environmental and social are other important factors. The results of the study reported by Kapa et al. [88] stated that the most sensitive attribute affecting the development of beef cattle is the number of cattle traded. Based on this research, it is necessary to prioritize policies to improve business continuity in controlling the beef cattle trading system by improving maintenance management.

Technology, communication with agencies, and capital are included in the study for its role in the livestock business. Examples of these technologies include making feed with optimal nutritional content, livestock breeds from superior genetics, and appropriate cage management in terms of system, type, size, and equipment. Another sample is vaccines, which control livestock diseases. Reproductive technology, including artificial insemination (AI), could speed up and increase reproductive and seed quality success. Thus, these technologies can increase efficiency in the amount, time, and cost of inputs and give better quality output. Improving quality results and reducing costs increased sales value, directly increasing profits, so the business keeps running. This result is in line with the research of Morozov and Rasskazov [89], which stated that technology increased the competitiveness and profitability of livestock businesses.

Communication is important to convey the obstacles experienced to get a quick and appropriate solution to prevent the business from stopping. Solutions to problems and obstacles in the field can be implemented in various programs, including research and technology dissemination. Communication also provides access to technological information, which helps increase the efficiency of livestock farming. Meanwhile, capital is primarily needed to finance the facilities and the technology implemented, ultimately increasing production so that the business does not stop and roll over the capital for the next farming business. 

Before being analyzed, all variables have the potential to influence the dependent variable based on the references. However, the result shows that some variables included in the autonomous category have a low effect on the dependent variable. However, those variables were included in the analysis but not in the recommendation. Priority in recommendations is based on a hierarchy of analysis results where the autonomous category is not prioritized for implementation.

3.4 Key variables in achieving beef cattle business sustainability

PLS-SEM analysis produces 13 variables from four dimensions, namely: environment (3 variables), economy (3 variables), social (3 variables), and technology (4 variables), with a factor loading value of > 0.7 which was then analyzed using MICMAC (Table 11). The direct relationship between the 13 variables is presented in a map that categorizes the key variables according to influence and dependency and the direct relationship between variables. The direct influence/dependence map, as shown in Figure 6, provides a snapshot of the current interplay among the variables within the sustainable beef cattle business model for smallholder farms on dryland. The absence of variables in the Influence quadrant shows that within the current model, no variables exert a dominant influence over others. This could indicate that influences are more distributed or that key influential factors are external and not included within the model. This condition implies that the decision-makers do not need to closely monitor these aspects since there are no dominant variables that may have high influence and are critical for strategic planning for sustainable beef development since they can have no cascading effect on other system elements.

The variables within the relay quadrant are pivotal as intermediaries or facilitators within the model, possessing significant but low dependence. The technological variables within this quadrant, consisting of cattle shed technology, feed technology, and disease technology, underscore the necessity of improving farm practices to enhance productivity and animal health standards. Furthermore, communication with extension agencies and contact with related agencies emphasizes the role of collaborative efforts for improving the impact of technological advancements and ensuring resilient farming practices.

Fly pollution is the only variable included in the dependency quadrant. This indicates that fly pollution is a responsive variable influenced by the prevailing conditions and practices on the farms. Therefore, it acts as an indicator of environmental management effectiveness for evaluating animal health and sanitation. Variables in the regulation quadrant possess the power to govern the model despite their lower levels of influence and dependence. In the regulation quadrant, each dimension has one key variable: utilization of livestock waste from the environmental dimension, livestock business capital from the economic dimension, communication with research institutions from the social dimension, and reproductive technology from the technology dimension. Livestock business capital indicates the need for financial management and the capacity to invest in sustainable practices. The utilization of livestock waste from the environmental dimension reflects the adoption of circular economy principles, turning waste into a resource and thus reducing environmental impact. Communication with research institutions indicates the sector's responsiveness to innovation and technology. In contrast, reproductive technology highlights the role of genetic improvements in ensuring the sustainability of cattle populations in dry land.

Table 12 shows the findings of the direct map analysis of MICMAC influence/dependence. Variables consist of agricultural capital, livestock credit, and availability of pasture, which are included within the autonomy quadrant (Table 12), neither strong influence nor dependence within the model. This suggests that the autonomy quadrant variable's role is relatively independent of other factors. Nevertheless, their presence is vital for the resilience of the business model.

The output of the MICMAC analysis on direct status refers to existing conditions, while indirect status refers to forecasts or future conditions. Figure 7 shows the findings of the indirect map analysis. The indirect influence/dependence map (Figure 7) refers to potential future dynamics within the model based on the current direct relationships and projected trends. It is crucial for strategic planning and risk management. The indirect map shows similar patterns to the direct map, indicating the resilience of these relationships over time. Overall, there is no sharp difference between the direct and indirect maps. Both maps provide a comprehensive view for decision-makers to address existing conditions and adapt for future developments within the sustainable beef cattle business model for smallholder farms on dryland.

Table 11. Variables used in the MICMAC analysis

Resource

No.

Variable

Abbreviation

Environment

1

The utilisation of livestock waste

use_waste

 

2

Flying pollution

fly_pollut

 

3

Availability of pasture

Meadow

Economy

4

Livestock credit

an_credit

 

5

Agricultural capital

F_capital

 

6

Livestock business capital

Capital

Social

7

Communication with related agencies

C_office

 

8

Communication with extension agencies

extension

 

9

Communication with research institutes

C_reset

Technology

10

Feed technology

Feed_tech

 

11

Reproductive technology

Repro_tech

 

12

Disease technology

T_disease

 

13

Cattle shed technology

C_tech

Table 12. Results of MICMAC analysis on a sustainable beef cattle business model for smallholder farms on dryland

Quadrant

NO.

Variable

Influence (me)

 

-

Relay (II)

1

Cattle shed technology

 

2

Feed technology

 

3

Disease technology

 

4

Communication with extension agencies

 

5

Communication with related agencies

Dependency (I, I, I)

6

Flying pollution

autonomous (IV)

7

Agricultural capital

 

8

Livestock credit

 

9

Availability of pasture

Regulation

10

Livestock business capital

 

11

Utilisation of livestock waste

 

12

Communication with research institutes

 

13

Reproductive technology

Figure 6. Direct influence/dependence map of the sustainable beef cattle business model for smallholder farms on dryland

Figure 7. Indirect influence/dependence map of the sustainable beef cattle business model for smallholder farms on dryland

The application of technology is needed to support the beef cattle business to be more advanced and developing [64, 90]. In this study, housing technology, feed, and disease management significantly affect the sustainability of the beef cattle business. This is consistent with the fact that farmers need guidance and assistance in applying technology from extension workers and related agencies. Coaching and mentoring can be done through counseling, training, and technical guidance in implementing beef cattle business development programs [91, 92].

Fly contamination is a dependent variable that has little effect on the sustainability of the beef cattle business. Still, its existence is very dependent on the management of agricultural waste management and environmental sanitation. Beef cow manure can be a breeding ground for flies, which can be a source of disease. For example, the management of feed, cages, and waste is poorly controlled. This will cause physical environmental pollution and the smell of livestock manure, which causes the arrival of flies. This opinion is supported by Hinkle et al. [93] that flies and odors are a source of environmental pollution due to the agricultural business if not managed properly. Prevention efforts must be carried out by maintaining the cage's cleanliness, using probiotics in feed to reduce odors, processing livestock manure into organic fertilizer or using it as a source of energy (biogas), and eradicating flies. Using feed with good synchronization between protein degradation and organic material degradation can reduce pollution produced from livestock waste, both from urine and feces [94].

The variables of farming capital, availability of grazing land, and livestock credit are independent variables that have a low potential to affect the sustainability of the beef cattle business. Fauzi [33] stated that the autonomous variable group is excluded because it will not stop a system from working or not utilizing the system. Farmers will continue to run their businesses if there is capital because it is their main livelihood. Farmers will seek solutions if they do not have business capital by borrowing from groups or individuals. The availability of grazing land is unnecessary if livestock are reared semi-intensive or intensively. Sources of forage can be obtained from superior grass or local grass planted on vacant land that has not been utilized. Farmers already have sires as capital that can produce calves to raise, so livestock credit is considered less important unless the farmer wants a bigger business. For the beef cattle business to be more robust and advanced, the government must facilitate breeders in increasing capital, such as bank loans [90].

Variables included in the regulatory category that act as levers for the sustainability of the beef cattle business are livestock business capital, livestock waste utilisation, reproductive technology, and communication with research institutions. The variables of agricultural prosperity, utilisation of livestock waste, reproductive technology, and contact with research institutions moderate the sustainability of the beef cattle business and are dependent on other variables. Capital is an important factor in doing business. Agricultural prosperity needs to be considered in the sustainability of the beef cattle farming business so that the availability of capital must be accessible to farmers [80].

Livestock can be used as a source of food, a source of employment, a source of the rural economy, savings, a source of electricity and organic fertilizer [95, 96]. However, animal husbandry also produces waste that can disturb the environment and hinder development if not appropriately managed [97, 98]. Therefore, effective technology is needed in raising livestock and managing livestock waste so that it does not become a source of environmental pollution. The process of production, transportation, and utilization of feed plays an important role in global food security and greenhouse gas emissions. Replacing animal feed with non-consumable biomass is a potential strategy to reduce forage competition and environmental impact [99].

Using fresh manure as fertilizer for crop cultivation as animal feed, directly or as a by-product of further processing, is the best way to recycle nutrients. Manure must be managed appropriately to avoid environmental impact. Manure management through composting can produce a more portable material that contains available and balanced nutrients for plant needs and is less susceptible to environmental losses. Organic fertilizers from livestock manure can increase soil fertility by increasing the soil nutrient content needed by plants. Hernández et al. [100] stated that organic fertilizers from animals or plants are a source of soil nutrients that are very helpful in supporting sustainable agriculture.

Housing technology, disease, feed technology, and communication with extension workers and related agencies are important variables that must be considered in the beef cattle business because they greatly affect other variables. Guidance, mentoring, training, and technical guidance through animal trainers and paramedics facilitated by the relevant agencies are needed to increase breeders' capacity and update technology. Even counseling and mentoring for farmers are activities attached to affiliated institutions for business continuity. Furthermore, the regulatory dimensions that act as levers for the sustainability of the beef cattle business are farming capital, utilization of livestock waste, reproductive technology, and communication with research institutions.

The characteristics of the respondents in the research locations support the critical factors for the sustainability of the beef cattle business. The availability of increasingly narrow pastures is handled by utilizing agricultural waste for animal feed and organic fertilizer and planting forage in yards, rice fields, or other vacant lands. The government supports these efforts by providing forage seeds, installation buildings, and organic fertilizer processing unit equipment for farmer groups. Alternative use of marginal land as land for planting forage or for livestock pasture is one solution to increase the income of beef cattle farmers because it can reduce feed costs. On the other hand, grazed livestock manure can become organic fertilizer so that it can increase the layer and fertility of the soil [5, 51].

Based on research reported by Rohaeni and Subhan [101], farmers in South Kalimantan have generally applied technology to beef cattle through semi-intensive/intensive rearing by providing cages, quantity and quality of feed, vaccination to prevent disease, and artificial insemination (AI). The success of AI increases as indicated by the mother getting pregnant quickly and being healthy; the quality of the calf being born healthy [101].

3.5 Advantages and limitations of the model

The advantage of this model is that the sustainability of the beef cattle business is supported by environmental, economic, social, and technological resources following the actual conditions in the field. This model can be applied to all agroecosystems supporting SDGs 2030. However, this model also has drawbacks because it does not include the dimensions of human resources and digital access or internet use. These two dimensions are important factors in supporting the sustainability of the beef cattle business in the current and future digital era. 

A limitation of the model in this research is that it does not include the dimensions of human resources and digital access into the model. This is considered because human resource capabilities have been indirectly included in social variables, including communication and networking abilities. Apart from that, human resources are discussed separately based on the characteristics of the respondents, including age, experience, education, land ownership, and scale of livestock business. It is impossible to separate the contribution of several resources, particularly livestock human resources, from the sustainability and growth of livestock business. The quality of a farmer's cattle influences their ability to get to resources. The stronger livestock farmers' access to resources, the bigger their chances for establishing livestock farming. Resources supporting livestock businesses include financial, technological, and physical resources. Another limitation of this research is that it does not include digital access, so this can be a suggestion for future research by considering digital access, which is currently very commonly used by farmers.

The beef cattle business model will be sustainable by paying attention to environmental, economic, social, and technological resource variables so farmers' income and welfare can be optimal. This must be supported by government policies (central and regional) and other stakeholders (private sector, banking, farmers, and others) who synergize with each other in technical and non-technical matters through assistance, training, counseling, and helping to overcome the problems farmers face.

4. Conclusions

Environmental, economic, social, and technological resources affect the sustainability of the beef cattle farming and the farmer's income. The four dimensions of these resources are highly compatible with the sustainability of the beef cattle business, with a contribution of 40.1%, while the contribution to income is 48.4%. The aspects of economic resources and technology have a considerable impact on the sustainability of the beef cattle farming. In contrast, environmental, economic, and technological resources significantly affect farmers' incomes. The sustainability of the beef cattle business significantly affects the farmer's income.

Thirteen variables in the beef cattle business model affect business sustainability, namely utilization of livestock waste, odor pollution, availability of grazing land, livestock business credit, livestock business capital, communication with agencies, communication with counseling, contact with research institutions, feed technology, technology reproduction, disease technology, and housing technology.

Regulatory and relay variables are needed to realize a sustainable beef cattle business. Regulatory variables are livestock capital, utilization of livestock waste, reproductive technology, and communication with research institutions. Relay variables that strongly influence other variables and high dependency are housing technology, disease technology, feed technology, and contact with extension agents and related agencies.

Developing a sustainable beef cattle business requires guidance from related agencies and assistance from extension agents in managing feed, cages, and diseases. Efficient enclosure systems can inhibit grazing land degradation due to extensive rearing. Good housing technology can prevent and control infectious diseases. Management of livestock manure into organic fertilizer and energy sources can reduce odor pollution, flies, and the effect of greenhouse gases. Reproductive technology must support housing systems to increase productivity. The application of technology at the breeder level in a sustainable beef cattle business must always follow technological advances and developments in every aspect through good communication with research institutions, extension workers, and related agencies.

The sustainable beef cattle business model in South Kalimantan potential supports efforts to accomplish SDGs 2030 beef cattle company institutional governance. This program's carrying out is projected to be able to combine agricultural and rural sector development initiatives more generally in terms of poverty alleviation, employment creation, national growth, and natural resource protection.

To be able to adopt and implement innovations that continue to develop, it is recommended that farmers actively seek out innovations either through electronic media, attending seminars and technical training, or communicating directly with extension workers and livestock technical officers. On the other hand, extension institutions and agencies in charge of animal husbandry and animal health functions also always update innovations that continue to develop by applying the research and extension linkage (REL) principle with research institutes and universities.

Based on the results of this research, looking at a model for sustainable beef cattle development is recommended by considering climate change, which is viewed comprehensively from various variables.

Acknowledgment

Acknowledgments are conveyed to the Ministry of Agriculture and related agencies who have assisted in implementing the research from planning to reporting. Acknowledgments are also extended to all parties directly or indirectly involved.

Nomenclature

FGD

focus group discussions

SEM-PLS

partial least squares structural equation modelling

Mic.Mac

cross impact matrix multiplication applied to classification

MDS

multidimensional scalling

%

percent

SDGs

sustainable development goals

FAO SAFA

sustainability assessment of food and agriculture systems

LCA

life cycle assessment

HTMT

heterotrait-monotrait ratio

AVE

average variance extract

CA

cronbach alpha

CR

composite reliability

SRMR

standardized root mean square residual

NFI

normed fit index

MDI

direct influence matrix

MDII

indirectly through the direct and indirect influence matrix

CIM

cross-impact matrix

ADG

average daily gain

DGLHA

directorate general of livestock and animal health services.

CBS

centre bureau statistic

FGD

DHG

focus group discussion

dry harvested grain

HR

human resources

Rapfish

rapid appraisal for fisheries

RapDuck

rapid appraisal for duck

S

stress value

RMS

root mean square

SQR

structured query reporter

R2

coefficient of determination

Y

influences

X

dependencies

Quadrant I

influence variables

Quadrant II

relay variables

Quadrant III

depending variables

Quadrant IV

excluded variables

  References

[1] Swain, M., Blomqvist, L., McNamara, J., Ripple, W.J. (2018). Reducing the environmental impact of global diets. The Science of the Total Environment, 610: 1207-1209. https://doi.org/10.1016/j.scitotenv.2017.08.125

[2] Nalefo, L. (2020). Institutional development for cooperative sustainability of beef cattle. IOP Conference Series: Earth and Environmental Science, 465(1): 012058. https://doi.org/10.1088/1755-1315/465/1/012058

[3] BPS. Populasi Sapi Potong menurut Provinsi, 2020-2022. https://www.bps.go.id/indicator/24/469/1/populasi-sapi-potong-menurut-provinsi.html.

[4] Nuhung, I.A. (2015). Achieving cattle meat self-sufficiency: Performance, constraints, and strategy. Forum Penelitian Agro Ekonomi, 33: 63-80. https://pdfs.semanticscholar.org/b405/b9152f4fcfa3db741849b309aba81f2bfac5.pdf 

[5] Csikós, N., Tóth, G. (2023). Concepts of agricultural marginal lands and their utilisation: A review. Agricultural Systems, 204: 103560. https://doi.org/10.1016/j.agsy.2022.103560

[6] Yusuf, M. (2020). Legal aspects in development of beef cattle in South Sulawesi, Indonesia. In IOP Conference Series: Earth and Environmental Sciencem 492(1): 012135. https://doi.org/10.1088/1755-1315/492/1/012135

[7] Broom, D.M. (2021). A method for assessing sustainability, with beef production as an example. Biological Reviews, 96: 1836-1853. https://doi.org/10.1111/brv.12726 

[8] da Silva Cardoso, A., Barbero, R.P., Romanzini, E.P., Teobaldo, R.W., Ongaratto, F., da Rocha Fernandes, M.H.M., Ruggieri, A.C., Reis, R.A. (2020). Intensification: A key strategy to achieve great animal and environmental beef cattle production sustainability in Brachiaria grasslands. Sustainability (Switzerland), 12: 1-17. https://doi.org/10.3390/su12166656

[9] Rusdiana, S., Adiati, U., Hutasoit, R. (2016). Analisis ekonomi usaha ternak sapi potong berbasis agroekosistem di Indonesia. Agriekonomika, 5(2): 1794. https://doi.org/10.21107/agriekonomika.v5i2.1794

[10] Subhan, A., Qomariah, R., Pribadi, Y., Yasin, M. (2021). The profit analysis of beef cattle farming in Tanah Laut District, South Borneo. In IOP Conference Series: Earth and Environmental Science, 788(1): 012192. https://doi.org/10.1088/1755-1315/788/1/012192

[11] Nilsson, M. (2017). Understanding and mapping important interactions among SDGs. In Vienna: Background paper for Expert meeting in preparation for HLPF. https://www.intosaicommunity.net/document/articlelibrary/Understanding_and_mapping_important_interactions_among_SDGS-Background_paper.pdf.

[12] Nilsson, M., Griggs, D., Visbeck, M. (2016). Policy: Map the interactions between sustainable development goals. Nature, 534: 320-322. https://doi.org/10.1038/534320a

[13] Pradhan, P., Costa, L., Rybski, D., Lucht, W., Kropp, J.P. (2017). A systematic study of sustainable development goal (SDG) interactions. Earth’s Future, 5: 1169-1179. https://doi.org/10.1002/2017EF000632

[14] Nation, U. (2018). Do you know all 17 SDGs? https://sdgs.un.org/goals. 

[15] BPS. (2022). Peternakan dalam Angka 2022. https://www.bps.go.id/publication/2022/06/30/4c014349ef2008bea02f4349/peternakan-dalam-angka-2022.html.

[16] Rohaeni, E.S. (2017). Sistem usahatani tanaman dan ternak sapi di lahan kering Kalimantan Selatan (studi kasus di Desa Banua Tengah dan Sumber Makmur, Kecamatan Takisung Kabupaten Tanah Laut). SEPA: Jurnal Sosial Ekonomi Pertanian Dan Agribisnis, 11(2): 200-206. https://doi.org/10.20961/sepa.v11i2.14178

[17] Susanto, D. (2022). Kalsel Targetkan Swasembada dan Menjadi Lumbung Ternak pada 2026. Media Indonesia Online https://mediaindonesia.com/nusantara/461798/kalsel-targetkan-swasembada-dan-menjadi-lumbung-ternak-pada-2026, accessed on Feb. 20, 2023

[18] Hamdan, A., Sumantri, I., Hadi, S.N., Rohaeni, E.S., Yanti, N.D., Chang, C. (2019). A market chain analysis of interisland cattle trade into South Kalimantan, Indonesia. IOP Conference Series: Earth and Environmental Science, 387(1): 012038. https://doi.org/10.1088/1755-1315/387/1/012038

[19] Hair, J.F., Risher, J.J., Sarstedt, M., Ringle, C.M. (2019). When to use and how to report the results of PLS-SEM. European Business Review, 31(1): 2-24. https://doi.org/10.1108/EBR-11-2018-0203

[20] Ali, F., Rasoolimanesh, S.M., Sarstedt, M., Ringle, C.M., Ryu, K. (2018). An assessment of the use of partial least squares structural equation modeling (PLS-SEM) in hospitality research. International Journal of Contemporary Hospitality Management, 30: 514-538. https://doi.org/https://doi.org/10.1108/IJCHM-10-2016-0568

[21] Henseler, J., Müller, T., Schuberth, F. (2018). New guidelines for the use of PLS path modeling in hospitality, travel, and tourism research. Applying Partial Least Squares in Tourism and Hospitality Research, Emerald Publishing Limited, Bingley, pp. 17-33. https://doi.org/10.1108/978-1-78756-699-620181002

[22] Ringle, C.M., Sarstedt, M., Mitchell, R., Gudergan, S.P. (2020). Partial least squares structural equation modeling in HRM research. International Journal of Human Resource Management, 31: 1617-43. https://doi.org/10.1080/09585192.2017.1416655

[23] Radomir, L., Alan, W. (2018). Corporate reputation: The importance of service quality and relationship investment. Partial Least Squares Structural Equation Modeling, 77-123. https://doi.org/10.1007/978-3-319-71691-6_4

[24] Garson, G.D. (2016). Partial least squares. Multi-Label Dimensionality Reduction, Chapman and Hall/CRC, pp. 43-62. https://www.scirp.org/reference/referencespapers?referenceid=2895188.

[25] Ghozali, I., Latan, H. (2014). Partial least squares konsep, metode dan aplikasi menggunakan program WarpPLS 4.0. Semarang: Badan Penerbit Universitas Diponegoro, 57. https://www.researchgate.net/publication/289674660_Partial_Least_Squares_Konsep_Metode_dan_Aplikasi_Menggunakan_Program_WARPPLS_40. 

[26] Wijaya, A. (2019). Metode penelitian menggunakan smart PLS 03. Penerbit Innosain. https://elibrary.bsi.ac.id/readbook/220111/metode-penelitian-menggunakan-smart-pls-03 

[27] Ghozali, I. (2013). Aplikasi analisis multivariate dengan program IBM SPSS 21 update PLS regresi. 7th ed. Badan Penerbit Universitas Diponegoro, Semarang. https://www.researchgate.net/publication/289671928_Aplikasi_Analisis_Multivariate_Dengan_Program_IBM_SPSS_21_Update_PLS_Regresi.

[28] Hair Jr, J.F., Black, W., Babin, B.J., Anderson, R. (2010). Multivariate data analysis. 7th ed. Pearson Prentice Hall. https://www.drnishikantjha.com/papersCollection/Multivariate%20Data%20Analysis.pdf 

[29] Fornell, C., Larcker, D.F. (1981). Evaluating structural equation models with unobservable variables and measurement error. Journal of Marketing Research, 18: 39. https://doi.org/10.2307/3151312

[30] Ghozali, I. (2014). Structural equation modeling metode alternatif dengan partial least squares (PLS). 4th ed. Badan Penerbit Universitas Diponegoro, Semarang. https://www.researchgate.net/publication/289674653_Structural_Equation_Modeling_Metode_Alternatif_dengan_Partial_Least_Squares_PLS 

[31] Hair, J., Hollingsworth, C.L., Randolph, A.B., Chong, A.Y.L. (2017). An updated and expanded assessment of PLS-SEM in information systems research. Industrial Management and Data Systems, 117: 442-458. https://doi.org/10.1108/IMDS-04-2016-0130

[32] Soesanto, H. (2021). Pemetaan variabel-variabel pembentuk indeks daya saing daerah menggunakan metode MICMAC. Jurnal Kebijakan Pembangunan Daerah, 5: 1-8. https://doi.org/10.37950/jkpd.v5i1.112

[33] Fauzi, A. (2019). Teknik analisis keberlanjutan. Gramedia Pustaka Utama, Jakarta. https://books.google.co.id/books?id=snKpDwAAQBAJ&printsec=frontcover&hl=id#v=onepage&q&f=false 

[34] Benjumea-Arias, M., Castañeda, L., Valencia-Arias, A. (2016). Structural analysis of strategic variables through micmac use: Case study. Mediterranean Journal of Social Sciences, 7(4), 11-19. https://doi.org/10.5901/mjss.2016.v7n4p

[35] Barati, A.A., Azadi, H., Pour, M.D., Lebailly, P., Qafori, M. (2019). Determining key agricultural strategic factors using AHP-MICMAC. Sustainability (Switzerland), 11: 1-19. https://doi.org/10.3390/su11143947

[36] Wijaya, P.Y., Kawiana, I.G.P., Suasih, N.N.R., Hartati, P.S., Sumadi, N.K. (2020). SWOT and MICMAC analysis to determine the development strategy and sustainability of the bongkasa pertiwi tourism village, Bali Province, Indonesia. Decision Science Letters, 9: 439-452. https://doi.org/10.5267/j.dsl.2020.3.002

[37] Khan, M., Farooq, N., Khattak, A., Hussain, A., Sahibzada, S., Malik, S. (2020). Applying interpretive structural modeling and micmac analysis to evaluate inhibitors to transparency in humanitarian logistics. Utopía Y Praxis Latinoamericana: Revista Internacional De Filosofía Iberoamericana Y Teoría Social, 25(2): 325-337. https://doi.org/10.5281/zenodo.3815216 

[38] Delgado-Serrano, M., Vanwildemeersch, P., London, S., Ortiz-Guerrero, C.E., Semerena, R.E., Rojas, M. (2016). Adapting prospective structural analysis to strengthen sustainable management and capacity building in community-based natural resource management contexts. Ecology and Society, 21: 1-36. https://doi.org/10.5751/ES-08505-210236

[39] Gayatri, S., Gasso-tortajada, V., Vaarst, M. (2016). Assessing sustainability of smallholder seef cattle farming in Indonesia: A case study using the FAO SAFA Framework. Journal of Sustainable Development, 9(3): 236. https://doi.org/10.5539/jsd.v9n3p236

[40] Casagranda, Y.G., Wiśniewska-Paluszak, J., Paluszak, G., Mores, G.D.V., Moro, L.D., Malafaia, G.C. de Azevedo, D.B., Zhang, D. (2023). Emergent research themes on sustainability in the beef cattle industry in Brazil: An integrative literature review. Sustainability, 15: 1-25. https://doi.org/10.3390/su15054670

[41] Kosgey, I.S., Baker, R.L., Udo, H.M.J., Van Arendonk, J.A. (2006). Successes and failures of small ruminant breeding programmes in the tropics: A review. Small Ruminant Research, 61(1): 13-28. https://doi.org/doi:10.1016/j.smallrumres.2005.01.003

[42] May, D., Arancibia, S., Behrendt, K., Adams, J. (2019). Preventing young farmers from leaving the farm: Investigating the effectiveness of the young farmer payment using a behavioural approach. Land Use Policy, 82: 317-327. https://doi.org/10.1016/j.landusepol.2018.12.019

[43] Davis, J., Caskie, P., Wallace, M. (2013). Promoting structural adjustment in agriculture: The economics of new entrant schemes for farmers. Food Policy, 40: 90-96. https://doi.org/https://doi.org/10.1016/j.foodpol.2013.02.006

[44] Ilori, A.B., Lawal, A., Simeon-Oke, O.O. (2017). Innovations and innovation capability in palm kernel processing industry in Southwestern Nigeria. International Journal of Innovation Science, 9: 102-114. https://doi.org/10.1108/IJIS-10-2016-0045

[45] Gong, T.C., Battese, G.E., Villano, R.A. (2019). Family farms plus cooperatives in China: Technical efficiency in crop production. Journal of Asian Economics, 64: 101129. https://doi.org/10.1016/j.asieco.2019.07.002

[46] Otampi, R.S., Elly, F.H., Manese, M.A., Lenzun, G.D. (2017). Pengaruh harga pakan dan upah tenaga kerja terhadap usaha ternak sapi potong petani peternak di Desa Wineru Kecamatan Likupang Timur Kabupaten Minahasa Utara. Zootec, 37(2): 483-495. https://doi.org/10.35792/zot.37.2.2017.16786

[47] Widiati, R., Widi, T.S.M. (2016). Production systems and iIncome generation from the smallholder beef cattle farming in Yogyakarta Province, Indonesia. Animal Production, 18(1): 51-58. https://doi.org/10.20884/1.anprod.2016.18.1.524

[48] Baba, S., Dagonb, M.I.A., Sohrah, S., Utamy, R.F. (2019). Factors affecting the adoption of agricultural by-products as feed by beef cattle farmers in Maros regency of South Sulawesi, Indonesia. Tropical Animal Science Journal, 42: 76-80. https://doi.org/10.5398/tasj.2019.42.1.76 

[49] Lumenta, I.D.R., Moningkey, S.A.E., Oroh, F.N.S. (2021). Financial feasibility analysis study of beef cattle business in Minahasa regency. IOP Conference Series: Earth and Environmental Science, 902(1): 012031. https://doi.org/10.1088/1755-1315/902/1/012031 

[50] Pighin, D., Pazos, A., Chamorro, V., Paschetta, F., Cunzolo, S., Godoy, F. Messina, V., Pordomingo, A., Grigioni, G. (2016). A contribution of beef to human health: A review of therole of the animal production systems. The Scientific World Journal, 2016: 8681491. https://doi.org/10.1155/2016/8681491

[51] Wang, Y., Ghimire, S., Wang, J., Dong, R., Li, Q. (2021). Alternative management systems of beef cattle manure for reducing nitrogen loadings: A case-study approach. Animals, 11: 1-26. https://doi.org/10.3390/ani11020574

[52] Seghetta, M., Hou, X., Bastianoni, S., Bjerre, A.B., Thomsen, M. (2016). Life cycle assessment of macroalgal biorefinery for the production of ethanol, proteins and fertilizers - A step towards a regenerative bioeconomy. Journal of Cleaner Production, 137: 1158-1169. https://doi.org/https://doi.org/10.1016/j.jclepro.2016.07.195

[53] Chew, K.W., Chia, S.R., Yen, H.W., Nomanbhay, S., Ho, Y.C., Show, P.L. (2019). Transformation of biomass waste into sustainable organic fertilizers. Sustainability, 11(8): 2266. https://doi.org/10.3390/su11082266

[54] Helmi, h., Ilyas, I., Khalil, M., Putra, I., Afrizal, A. (2022) Provision of organic materials and increasing soil fertility in liberica tangse coffee land, pidie regency. Serambi Journal of Agricultural Technology, 4: 17-26. https://doi.org/10.32672/sjat.v4i1.4261

[55] Khadka, M.S., Thapa, G. (2020). Economic and financial returns of livestock agribusiness in the high mountains of Nepal. Journal of Agriculture and Rural Development in the Tropics and Subtropics, 121: 251-263. https://doi.org/10.17170/kobra-202010191973

[56] Amam, A., Harsita, P.A., Jadmiko, M.W., Romadhona, S. (2021). Aksesibilitas sumber daya pada usaha peternakan sapi potong rakyat. Jurnal Peternakan, 18(1): 10923. https://doi.org/10.24014/jupet.v18i1.10923

[57] Mahendri, I., Waldron, S., Wegener, M., Cramb, R. (2016). A comparison of cattle fattening system with and without credit in two districts in East Java, Indonesia. Proceedings of the 17th Asian-Australasian Association of Animal Production Societies Animal Science Congress, pp. 197-201. 

[58] Neupane, H., Paudel, K.P., Adhikari, M., He, Q. (2022). Impact of cooperative membership on production efficiency of smallholder goat farmers in Nepal. Annals of Public and Cooperative Economics, 93: 337-356. https://doi.org/10.1111/apce.12371

[59] Managanta, A.A. (2020) The role of agricultural xxtension in increasing competence and income rice farmers. Indonesian Journal of Agricultural Research, 3: 77-88. https://doi.org/10.32734/injar.v3i2.3963

[60] Tinsley, E., & Agapitova, N. (2018). Private sector solutions to helping smallholders succeed: Social enterprise business models in the agriculture sector. https://doi.org/10.1596/29543

[61] Lutz, J., Smetschka, B., Grima, N. (2017). Farmer cooperation as a means for creating local food systems-Potentials and challenges. Sustainability, 9(6): 925. https://doi.org/10.3390/su9060925

[62] Ananda, P.A.R., Nurmalina, R., Burhanuddin, B., Suhada, H. (2021). Analisis keberlanjutan pembibitan sapi potong di BPTU-HPT Padang Mengatas. Jurnal Agribisnis Indonesia, 9: 131-142. https://doi.org/10.29244/jai.2021.9.2.131-142

[63] Enahoro, D., Herrero, M., Johnson, N. (2019). Promising options for improving livestock production and productivity in developing countries. ILRI Project Report, 36. https://www.cabdirect.org/globalhealth/abstract/20203168961 

[64] Agus, A., Widi, T.S.M. (2018). Current situation and future prospects for beef cattle production in Indonesia - A review. Asian-Australasian Journal of Animal Sciences, 31: 976-983. https://doi.org/10.5713/ajas.18.0233 

[65] Beigh, Y.A., Ganai, A.M., Ahmad, H.A. (2017). Prospects of complete feed system in ruminant feeding: A review. Veterinary World, 10: 424-437. https://doi.org/10.14202/vetworld.2017.424-437

[66] Vastolo, A., Calabrò, S., Cutrignelli, M.I. (2022). A review on the use of agro-industrial CO-products in animals’ diets. Italian Journal of Animal Science, 21: 577-594. https://doi.org/10.1080/1828051X.2022.2039562

[67] Budisatria, I.G.S., Baliarti, E., Satya, T., Widi, M., Ibrahim, A., Andri, B. (2019). Reproductive management and performances of Aceh cows, local Indonesian cattle kept by farmers in a traditional system. American-Eurasian Journal of Sustainable Agriculture, 13(3): 21-31. https://doi.org/10.22587/aejsa.2019.13.3.3

[68] Hufana-Duran, D., Duran, P.G. (2020). Animal reproduction strategies for sustainable livestock production in the tropics. IOP Conference Series: Earth and Environmental Science, 492: 012065. https://doi.org/10.1088/1755-1315/492/1/012065

[69] Perry, B.D., Dijkman, J.T. (2021). Livestock production systems, their responses to the demand for animal-source food, and the implications for animal health services. OIE Revue Scientifique et Technique, 40: 383-394. https://doi.org/10.20506/rst.40.2.3231

[70] Osothongs, M., Khemsawat, J., Sarakul, M., Jattawa, D., Suwanasopee, T., Koonawootrittriron, S. (2016). Current situation of beef industry in Thailand. International Symposium: "Dairy Cattle Beef up Beef Industry in Asia: Improving Productivity and Environmental Sustainability, 19: 5-8. https://www.researchgate.net/profile/Danai-Jattawa-2/publication/307608166 

[71] de Roest, K., Ferrari, P., Knickel, K. (2018).  Specialisation and economies of scale or diversification and economies of scope? Assessing different agricultural development pathways. Journal of Rural Studies, 59: 222-231. https://doi.org/10.1016/j.jrurstud.2017.04.013

[72] Mayulu, H., Daru, T.P., Supriyadi, A. (2020). The potential of rice straw as a source of feed ingredients for beef the potential of rice straw as a source of feed ingredients for beef cattle in East Kalimantan. European Journal of Molecular & Clinical Medicine, 7: 3712-3724. 

[73] Ayele, A., Worku, M.,Bekele, Y. (2021). Trend, instability and decomposition analysis of coffee production in Ethiopia (1993-2019). Heliyon, 7: e08022. https://doi.org/10.1016/j.heliyon.2021.e08022

[74] Soam, S., Borjesson, P., Sharma, P.K., Gupta, R.P., Tuli, D.K., Kumar, R. (2017). Life cycle assessment of rice straw utilization practices in India. Bioresource Technology, 228: 89-98. https://doi.org/10.1016/j.biortech.2016.12.082

[75] Hoerbe, J.B., Sessim, A.G., Pereira, G.R., Brutti, D.D., Oliveira, T.E.,Barcellos, J.O.J. (2020). Cow-calf intensification through the feeding of rice straw. Livestock Science, 242: 104296. https://doi.org/10.1016/j.livsci.2020.104296

[76] Nazli, M.H., Halim, R.A., Abdullah, A.M., Hussin, G., Samsudin, A.A. (2018). Potential of feeding beef cattle with whole corn crop silage and rice straw in Malaysia. Tropical Animal Health and Production, 50: 1119-1124. https://doi.org/10.1007/s11250-018-1538-2

[77] Martha, A.D., Haryono, D., Marlina, L. (2020). Analisis pendapatan dan tingkat kesejahteraan rumah tangga peternak sapi potong kelompok ternak limousin Desa Astomulyo Kecamatan Punggur Kabupaten Lampung Tengah. Jurnal Ilmiah Peternakan Terpadu, 8: 77-82. http://doi.org/10.23960/jipt.v8i2.p77-82

[78] Rusdiana, S. (2019). Fenomena kebutuhan pangan asal daging dapat dipenuhi melalui peningkatan usaha sapi potong di petani. SOCA: Jurnal Sosial, Ekonomi Pertanian, 13(1): 61. https://doi.org/10.24843/SOCA.2019.v13.i01.p06

[79] Barth, H., Ulvenblad, P., Ulvenblad, P.O., Hoveskog, M. (2021). Unpacking sustainable business models in the Swedish agricultural sector-The challenges of technological, social and organisational innovation. Journal of Cleaner Production, 304: 127004. https://doi.org/10.1016/j.jclepro.2021.127004

[80] Budi, S., Eko, P.B.W.H., Hartuti, P. (2020). Priority of beef cattle farm development strategy in Semarang regency using AHP and Swot (A’Wot) Method. Journal of Sustainability Science and Management, 15: 125-136. https://doi.org/10.46754/jssm.2020.08.011

[81] Rohaeni, E.S., Sumantri, I., Yanti, N.D., Hadi, S.N., Hamdan, A., Chang, C. (2019). Understanding the farming systems and cattle production in Tanah Laut, South Kalimantan. IOP Conference Series: Earth and Environmental Science, 387(1): 012076. https://doi.org/10.1088/1755-1315/387/1/012076

[82] Amam, Setyawan, H.B., Jadmiko, M.W., Harsita, P.A., Rusdiana, S., Luthfi, M. (2021). Pengaruh sumber daya manusia terhadap aksesibilitas sumber daya usaha ternak sapi potong rakyat. Digital Repository Universitas Jember, 8(1): 14118. https://doi.org/10.33772/jitro.v8i1.14118

[83] Špička, J., Vintr, T., Aulová, R., Machácková, J. (2020). Trade-off between the economic and environmental. Agricultural Economics (Czech Republic), Agricultural Economics (Zemědělská ekonomika), 66: 243-250. https://doi.org/10.17221/390/2019-AGRICECON

[84] Setiadi, A., Nurdiansyah, A., Gayatri, S., Santoso, S.I., Nurfadillah, S., Prayoga, Mariyono, J., Nuswantara, L.K. (2021). Beef cattle sustainability determinants using structural equation modeling in Pati Regency, Central Java. Agriekonomika, 10(2): 173-181. https://journal.trunojoyo.ac.id/agriekonomika/article/view/10813/6512

[85] Salendu, A.H., Lumenta, I.D., Hadidjah Elly, F., Rinny Leke, J., Polakitan, D. (2019). Development strategy of beef cattle based on environment and potential resources. Animal Production, 21: 136-142. https://www.animalproduction.net/index.php/JAP/article/view/738 

[86] Galama, P.J., Ouweltjes, W., Endres, M.I., Sprecher, J.R., Leso, L., Kuipers, A., Klopčič, M. (2020). Symposium review: Future of housing for dairy cattle. Journal of Dairy Science, 103: 5759-72. https://doi.org/10.3168/jds.2019-17214

[87] Liu, Y., Zhang, Q., Liu, Q., Yan, Y., Hei, W., Yu, D., Wu, J. (2020). Different household livelihood strategies and influencing factors in the inner Mongolian Grassland. Sustainability, 12(3): 839. https://doi.org/10.3390/su12030839

[88] Kapa, M.M., Suyadi, S.B. (2017). Sustainability status of biology dimension of local beef cattle development in the dryland region, Indonesia. Journal of Economics and Sustainable Development, 8: 102-108. https://d1wqtxts1xzle7.cloudfront.net/90861875/234647823

[89] Morozov, N., Rasskazov, A. (2019). Directions of increasing the competitiveness of livestock products in Russia. IOP Conference Series: Earth and Environmental Science, 403: 012117. https://doi.org/10.1088/1755-1315/403/1/012117

[90] Sodiq, A., Yuwono, P., Sumarmono, J., Wakhidati, Y.N., Rayhan, M., Sidhi, A.H., Maulianto, A.  (2019). Improving production system of beef cattle agribusiness. IOP Conference Series: Earth and Environmental Science, 250(1): 012050. https://doi.org/10.1088/1755-1315/250/1/012050

[91] Rustinsyah, R. (2019). The significance of social relations in rural development: A case study of a beef-cattle farmer group in Indonesia. Journal of Co-Operative Organization and Management, 7: 100088.  https://doi.org/10.1016/j.jcom.2019.100088

[92] Mapiye, O., Makombe, G., Molotsi, A., Dzama, K., Mapiye, C. (2021). Towards a revolutionized agricultural extension system for the sustainability of smallholder livestock production in developing countries: The potential role of icts. Sustainability, 13(11): 5868.  https://doi.org/10.3390/su13115868 

[93] Hinkle, N.C., Hogsette, J.A. (2021). A review of alternative controls for house flies. Insects, 12(11): 1042. https://doi.org/10.3390/INSECTS12111042

[94] Anggraeny, Y.N., amungkas, D., Soetanto, H. (2021). Effect of synchronizing the rate degradation of protein and organic matter of feed base on corn waste on fermentation characteristic and synthesis protein microbial. IOP Conference Series: Earth and Environmental Science, 788(1): 012042. https://doi.org/10.1088/1755-1315/788/1/012042

[95] Rivera-Ferre, M.G., López-i-Gelats, F., Howden, M., Smith, P., Morton, J.F., Herrero, M. (2016). Reframing the climate change debate in the livestock sector: Mitigation and adaptation options. WIREs Climate Change, 7: 869-892. https://doi.org/10.1002/wcc.421

[96] Dumont, B., Groot, J.C.J., Tichit, M. (2018). Review: Make ruminants green again - how can sustainable intensification and agroecology converge for a better future? Animal, 12: S210-s219. https://doi.org/10.1017/S1751731118001350

[97] Zhu, L.D., Hiltunen, E. (2016). Application of livestock waste compost to cultivate microalgae for bioproducts production: A feasible framework. Renewable and Sustainable Energy Reviews, 54: 1285-1290. https://doi.org/10.1016/j.rser.2015.10.093

[98] Kamilaris, A., Prenafeta-Boldú, F.X. (2021). Examining the perspectives of using manure from livestock farms as fertilizer to crop fields based on a realistic simulation. Computers and Electronics in Agriculture, 191: 106486. https://doi.org/10.1016/j.compag.2021.106486

[99] Salami, S.A., Luciano, G., O’Grady, M.N., Biondi, L., Newbold, C.J., Kerry, J.P., Priolo, A. (2019). Sustainability of feeding plant by-products: A review of the implications for ruminant meat production. Animal Feed Science and Technology, 251: 37-55. https://doi.org/10.1016/j.anifeedsci.2019.02.006

[100] Hernández, O., Rivera, C., Díaz, E., Ojeda, D., Guerrero, V. (2017). Plant and livestock waste compost compared with inorganic fertilizer: Nutrient contribution to soil. Terra Latinoamericana, 35: 321-328. https://www.scielo.org.mx/scielo.php?pid=S0187-57792017000400321&script=sci_arttext&tlng=en.

[101] Rohaeni, E.S., Subhan, A. (2021). Kajian pendampingan upaya khusus sapi induk bunting wajib bunting (SIWAB) di Kalimantan Selatan. Jurnal Agriflora, 5: 1-14. https://jurnal.abulyatama.ac.id/index.php/agriflora/article/view/1874.