Numerical Simulation by the Lattice Boltzmann Method of the Natural Convective Flow in a Square Cavity Containing a Nanofluid

Numerical Simulation by the Lattice Boltzmann Method of the Natural Convective Flow in a Square Cavity Containing a Nanofluid

Abdeldjalil BenameurMohammed Elmir Brahim Mebarki

Energetic in Arid Zones Laboratory (ENERGARID), TAHRI Mohamed University, P.O. Box417, 08000 Bechar, Algeria

Mechanics, Modeling and Experimentation Laboratory (L2ME), TAHRI Mohamed University, P.O. Box417, 08000 Bechar, Algeria

Corresponding Author Email: 
benadjalal@gmail.com
Page: 
1125-1132
|
DOI: 
https://doi.org/10.18280/ijht.400502
Received: 
15 June 2022
|
Revised: 
15 July 2022
|
Accepted: 
22 July 2022
|
Available online: 
30 November 2022
| Citation

© 2022 IIETA. This article is published by IIETA and is licensed under the CC BY 4.0 license (http://creativecommons.org/licenses/by/4.0/).

OPEN ACCESS

Abstract: 

In this work, Lattice Boltzmann Method (LBM) is used to study the heat transfer by natural convection of a nanofluid (Water-Al2O3) in a square cavity with D2Q9 scheme. This method is used to describe and analyze the flow of nanofluid by convection in a differentially heated cavity. The horizontal walls of the cavity are adiabatic, while the right and left sides are with cold and hot constant temperature, respectively. The macroscopic variables which characterize the flow and the heat transfer by convection (temperature and two components of the velocity) are determined from the mesoscopic variable (distribution functions). The results of this study show the influence of the Rayleigh number and the volume fraction of the nanoparticles on the flow structure and the average Nusselt number. Two correlations of the maximum vertical velocity and the average Nusselt number with Rayleigh number and volume fraction are envisaged.

Keywords: 

convective flow, square cavity, lattice Boltzmann method, nanofluid, correlation

1. Introduction

The importance of heat and mass transfers appears in many applications. Natural convection is a precious study in the diverse cavity with different gradient temperatures [1-4]. The enhancement of heat transfer is a big challenge for researchers, which let them focus to use the nanoparticles in pure fluid, and they showed the necessity of nanofluids for increasing the thermal flux.

Choi and Eastman [5] studied the enhancement of the thermal conductivity of fluid with nanoparticles. They showed that the use of nanofluids enhances heat transfer against conventional fluids. Oztop and Abu-Nada [6] made a numerical study of natural convection in partially heated rectangular enclosures filled with nanofluids. They indicated that heat transfer increase with the increase of heater size, the value of Rayleigh number, and the volume fraction. Boualit et al. [7] investigated the natural convection in a square cavity filled with nanofluids using a dispersion model. They have concluded that the using the nanoparticles with augmentation of their size enhance the heat transfer in different value of Rayleigh number. Parametric study on natural convection of nanofluid in a heated chamber presented by Bara et al. [8] Their results showed that heat transfer augments when volume fractions augment especially in a low value of Ra the conduction was dominance; the Copper give more efficacies on flux thermal than Al2O3 and TiO2.

Lattice Boltzmann method (LBM) is one of the best methods that give researchers an advantage for studying the challenging geometries which were hard to solve with old techniques. The fundamental bases of this method are outlined in the book of Mohamad [9]. Yao et al. [10] made an analysis of nanofluids phase transition in a pipe using the lattice Boltzmann method. As result, they concluded that heat transfer is enhanced in nanofluids more than in pure fluid, but it becomes weak with augmenting the size of nanoparticles. Mahmoudi et al. [11] simulated the conduction radiation heat transfer in a planar medium with lattice Boltzmann. The effects of the scattering albedo, the wall emissivity, and conduction-radiation parameters on temperature distribution in the medium were tested and they noticed a good agreement result between CDM (Collapsed dimension method) and LBM. Mliki et al. [12] used the lattice Boltzmann to simulate the magnet-hydro-dynamic (MHD) natural convection in an L-shaped enclosure. They went on to remark that the parameters of aspect ratio and Hartmann number reduced the free convection, otherwise, the heat transfer increased with augmentation of volume fraction. Khakrah et al. [13] studied a thermal lattice Boltzmann simulation of natural convection in a multi-pipe sinusoidal-wall cavity filled with Al2O3-Ethylene Glycol nanofluid. They concluded that heat transfer improved by adding nanoparticles, on the other hand the total entropy generation was reduced, and that was acceptable in the thermal component. Naseri et al. [14] reviewed a lattice Boltzmann simulation of natural convection heat transfer of a nanofluid in an L-shape enclosure with a baffle. As a consequence, at low Rayleigh values, the natural convection increased when they added baffles, otherwise, at high Rayleigh values, the natural convection was more enhanced just with a longer baffle (L=0.3) especially in case C configuration. Zhang et al. [15] studied numerically the mixed convection of nanofluid inside an inlet/outlet inclined cavity under the effect of Brownian motion using LBM. They tried to study the influence of cavity angle, volume fraction and location of hot obstacle. The thermal conductivity is augmented when the volume fraction increases, also the increasing of the Richardson number reduced the effect of the volume fraction. Besides that the change of angle from 0° to 60° with the change of Ri number influenced the heat transfer, also heat transfer is enhanced when the hot obstacle is put in the flow path.

The lattice Boltzmann method (LBM) gives more advantages for studying the complex flows and geometries with easy implementation and less calculation time, which was hard with other conventional methods. For this reason, the main objective of this study is to analyze the flow and heat transfer by convection in a differentially heated square cavity using the lattice Boltzmann method as a computational tool. We plan to determine the influence of several control parameters such as the Rayleigh number and the volume fraction of the nanoparticles on the flow structure and average Nusselt number.

2. Problem Statement

The physical model was depicted in Figure 1. The numerical investigation focuses on two-dimensional natural convection in a differentially heated square cavity filled with Nanofluid Al2O3-water. The geometry with no sleep walls is assumed to be H length, the left side with high temperature Th and the right side with low temperature Tc. Both the bottom and top walls are adiabatic.

Figure 1. Schematic domain of the physical model

3. Mathematical Formulation

Natural convection flow is assumed to be steady and laminar, so the fluid is incompressible and Newtonian. Except for the density, which is calculated using the Boussinesq approximation, the physical properties are constants.

3.1 Navier-Stokes method

The dimensionless partial differential equations (PDEs) that describe the heat transfer and nanofluid flow used in this study are:

-Dimensionless continuity equation:

$\frac{\partial \mathrm{U}}{\partial \mathrm{X}}+\frac{\partial \mathrm{V}}{\partial \mathrm{Y}}=0$       (1)

- Dimensionless momentum equations:

$\frac{\partial \mathrm{U}}{\partial \tau}+\mathrm{U} \frac{\partial \mathrm{U}}{\partial \mathrm{X}}+\mathrm{V} \frac{\partial \mathrm{U}}{\partial \mathrm{Y}}=-\frac{\partial \mathrm{P}}{\partial \mathrm{X}}$$+\frac{1}{(1-\phi)^{2.5}} \sqrt{\frac{\operatorname{Pr}}{\mathrm{Ra}}}\left(\frac{\partial^2 U}{\partial \mathrm{X}^2}+\frac{\partial^2 U}{\partial \mathrm{Y}^2}\right)$       (2)

$\frac{\partial \mathrm{V}}{\partial \tau}+\mathrm{U} \frac{\partial \mathrm{V}}{\partial \mathrm{X}}+\mathrm{V} \frac{\partial \mathrm{V}}{\partial \mathrm{Y}}$$=-\frac{\partial \mathrm{P}}{\partial \mathrm{Y}}+\left(1-\phi+\phi \mathrm{R}_\beta\right) \theta$$+\frac{1}{(1-\phi)^{2.5}} \sqrt{\frac{\operatorname{Pr}}{\mathrm{Ra}}}\left(\frac{\partial^2 \mathrm{~V}}{\partial \mathrm{X}^2}+\frac{\partial^2 \mathrm{~V}}{\partial \mathrm{Y}^2}\right)$       (3)

- Dimensionless energy equation:

$\frac{\partial \theta}{\partial \tau}+U \frac{\partial \theta}{\partial X}+V \frac{\partial \theta}{\partial Y}$$=\frac{\left(2+\mathrm{R}_{\mathrm{k}} \frac{1+2 \phi}{1-\phi}\right)}{\left(\mathrm{R}_{\mathrm{k}}+\frac{2+\phi}{1-\phi}\right)\left(1-\phi+\phi \mathrm{R}_{\rho \mathrm{C}}\right)} \frac{1}{\sqrt{\mathrm{RaPr}}} \nabla^2 \theta$       (4)

With the following reference variables:

$\mathrm{X}=\frac{\mathrm{x}}{\mathrm{H}}$; $\mathrm{Y}=\frac{\mathrm{y}}{\mathrm{H}}$; $\mathrm{U}=\frac{\mathrm{uH}}{\sqrt{\mathrm{g} \beta \mathrm{H} \Delta \mathrm{T}}}$; $\mathrm{V}=\frac{\mathrm{vH}}{\sqrt{\mathrm{g} \beta \mathrm{H} \Delta \mathrm{T}}}$; $\theta=\frac{\mathrm{T}-\mathrm{Tc}}{\mathrm{Th}-\mathrm{Tc}}$; $P=\frac{p}{\rho_{n_f}(\sqrt{g \beta H \Delta T})^2}$; $\tau=\frac{\mathrm{t} \sqrt{g \beta H \Delta T}}{H}$.

3.2 Nanofluid formulations

The following are the density, heat capacity, and thermal expansion equations for nanofluids, respectively:

$\frac{\rho_{\mathrm{nf}}}{\rho_{\mathrm{f}}}=1-\phi+\phi \mathrm{R}_\rho$       (5)

$\frac{(\rho \mathrm{Cp})_{\mathrm{nf}}}{(\rho \mathrm{Cp})_{\mathrm{f}}}=1-\phi+\phi \mathrm{R}_{\rho \mathrm{Cp}}$       (6)

$\frac{\beta_{\mathrm{nf}}}{\beta_{\mathrm{f}}}=1-\phi+\phi \mathrm{R}_\beta$       (7)

The dynamic viscosity and thermal conductivity are calculated respectively using the Brinkman [16] and Maxwell [17] models, as follows:

$\frac{\mu_{\mathrm{nf}}}{\mu_{\mathrm{f}}}=\frac{1}{(1-\phi)^{2.5}}$       (8)

$\frac{\mathrm{k}_{\mathrm{nf}}}{\mathrm{k}_{\mathrm{f}}}=\frac{2+\mathrm{R}_{\mathrm{k}} \frac{1+2 \phi}{1-\phi}}{\mathrm{R}_{\mathrm{k}}+\frac{2+\phi}{1-\phi}}$        (9)

With $\mathrm{R}_{\mathrm{\rho}}=\frac{\rho_{\mathrm{p}}}{\rho_{\mathrm{f}}}$; $\mathrm{R}_{\rho \mathrm{Cp}}=\frac{(\rho \mathrm{Cp})_{\mathrm{p}}}{(\rho \mathrm{p})_{\mathrm{f}}}$; $\mathrm{R}_\beta=\frac{\beta_{\mathrm{p}}}{\beta_{\mathrm{f}}}$; $\mathrm{R}_{\mathrm{k}}=\frac{\mathrm{k}_{\mathrm{p}}}{\mathrm{k}_{\mathrm{f}}}$.

The physical properties of the base fluid (water) and nanoparticles (Al2O3) used in this study are summarized in Table 1.

Table 1. Thermo-physical proprieties of water and Al2O3

Proprieties

Base fluid (water)

Nanoparticles (Al2O3)

k (w/m.K)

0.613

36

r (kg/m3)

1000

3970

Cp (J/Kg.K)

4183

765

$\beta\left(\mathrm{K}^{-1}\right)$

21x10-5

75x10-7

3.3 Lattice Boltzmann method

Lattice Boltzmann Model used a double distribution function for the flow field (f) and temperature (g). These distributions are used to compute the density, velocity, and temperature of the macroscopic field. To write the general version of the lattice Boltzmann equations, the BGK (Bhatnagar-Gross-Krook) approach can be used.

$f_i(\boldsymbol{x}+\boldsymbol{c} \Delta t, t+\Delta t)=f_i(\boldsymbol{x}, t)$      (10)

$\mathrm{g}_{\mathrm{i}}(\mathrm{x}+\operatorname{ci} \Delta \mathrm{t}, \mathrm{t}+\Delta \mathrm{t})$$=g_i(\boldsymbol{x}, t)-\frac{1}{\tau_T}\left(g_i(\boldsymbol{x}, t)-g_i^{e q}(\boldsymbol{x}, t)\right)$$-\frac{1}{\tau_f}\left(f_i(\boldsymbol{x}, t)-f_i^{e q}(\boldsymbol{x}, t)\right)+\Delta t \boldsymbol{c}_{\boldsymbol{i}} \boldsymbol{F}_{\boldsymbol{i}}$      (11)

where, $f_i(\mathbf{x}, t), g_i(\mathbf{x}, t)$ are the density and temperature distribution function at lattice $\mathbf{x}$ and time $t$ in the i direction; $\Delta t$ is the time step and $\tau_f, \tau_T$ are correspondent the relaxation times; $F_i$ is the external force term. $f_i^{e q}(x, t)$ and $g_i^{e q}(x, t)$ are the equilibrium distribution for density and temperature, respectively and can be calculated as follow:

$f_i^{e q}=\omega_i \rho\left[1+3 \frac{\left(\boldsymbol{c}_{\boldsymbol{i}} \cdot \boldsymbol{u}\right)}{c_s^2}+\frac{9}{2} \frac{\left(\boldsymbol{c}_{\boldsymbol{i}} \cdot \boldsymbol{u}\right)^2}{2 c_s^4}-\frac{3}{2} \frac{\boldsymbol{u}^2}{c_s^2}\right]$      (12)

$g_i^{e q}=\omega_i T\left[1+\frac{3\left(\boldsymbol{c}_{\boldsymbol{i}} \cdot \boldsymbol{u}\right)}{c_s^2}\right]$         (13)

The buoyancy force $F_i$ appearing in Eq. (10) can be determined by:

$\boldsymbol{F}_i=3 \boldsymbol{\omega}_{\boldsymbol{i}} \rho g \beta(T-T c)$        (14)

where, $\boldsymbol{c}_{\boldsymbol{i}}$ and $\boldsymbol{\omega}_{\boldsymbol{i}}$, are the lattice velocity vectors, weighting factor, respectively. $c_s$ is lattice velocity sound and is equal to $1 / \sqrt{3}$.

For this work, we used D2Q9 as a two-dimensional, nine-velocity model, as shown in Figure 2.

Figure 2. Discrete velocity for D2Q9

The discrete velocity as bellow:

i

0

1

2

3

4

5

6

7

8

cix

0

1

0

-1

0

1

-1

-1

1

ciy

0

0

1

0

-1

1

1

-1

-1

The weighing factor is calculated as:

i

0

1

2

3

4

5

6

7

8

wi

4/9

1/9

1/36

The macrospic variables $T, \rho, u$, can finally be determined as follows:

Flow density : $\rho=\sum_{i=0}^8 f_i$       (15)

Velocity : $\boldsymbol{u}=\frac{1}{\rho} \sum_{i=0}^8 \boldsymbol{c}_i f_i$         (16)

Temperature $: T=\sum_{i=0}^8 g_i$        (17)

4. Results and Discussion

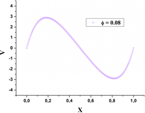
Figures 3, 4 and 5 represent the evolution of the vertical component of the velocity along the horizontal passing through the center of the cavity for different values of the Rayleigh number and the volume fraction of the nanoparticles.

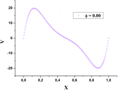
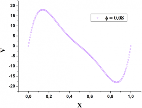
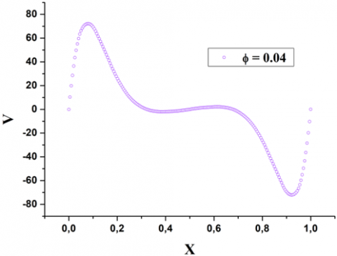
Whatever the value of Ra and volume fraction, the curves have the same shape which is close to the sinusoidal form. They represent two extremums (max and min) on either side of the vertical axis of symmetry of the cavity. For a given volume fraction, the maximum velocity increases with the increase of Rayleigh number, that's means that the flow becomes intense developing heat transfer by convection. By fixing the temperature gradient represented by the Ra, the maximum velocity decreases with the growth of the nanoparticles fraction concentration. In this case, the nanofluid flow becomes less intense favouring heat transfer by conduction.

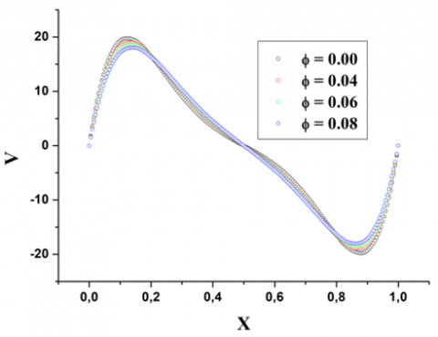
The visualization of the influence of the Rayleigh number and the volume fraction on the flow appears clearly in Figures 6 and 7. The flow becomes very intense as the Rayleigh number increases for a constant volume fraction and less intense for an increase in the volume fraction. By increasing the Rayleigh number, the area where the flow becomes horizontal expands.

Figure 3. Velocity profile at Y = 0.5 for Ra = 103

Figure 4. Velocity profile at Y = 0.5 for Ra = 104

Figure 5. Velocity profile at Y = 0.5 for Ra = 105

Table 2 includes the max and min values of the vertical component of the velocity for the different values of the Rayleigh number and the volume fraction of the nanoparticles.

Table 2. Max and min of velocity values for different Ra and f

 

f

0

0.04

0.06

0.08

Ra=103

Vmax

3.69

3.29

3.09

2.89

Vmin

-3.69

-3.29

-3.09

-2.89

Ra=104

Vmax

19.75

18.97

18.53

18.06

Vmin

-19.78

-18.96

-18.52

-18.04

Ra=105

Vmax

73.31

72.11

71.22

70.15

Vmin

-72.26

-69.99

-68.63

-67.13

A correlation linking the maximum vertical component velocity with Rayleigh number and nanoparticles volume fraction is presented in Figure 8. For a given Rayleigh number, this variation is linear. The maximum velocity is inversely proportional to the volume fraction. The slope and the intercept of graph vary according to the number of Rayleigh according to the relation (20).

Figure 6. Velocity variation at Y=0.5 with difference Ra values

Figure 7. Velocity variation at Y=0.5 with difference fraction values

Figure 8. Correlation between maximal vertical component velocity and volume fraction

$\operatorname{Vmax}=\left(-39.6+30.7 e^{-3.7 R a}\right) \phi+82.2+8-80.3 e^{-2.2 R a}$        (18)

Figure 9 represents the evolution of the average Nusselt number along the left vertical wall (wall subjected to the hot temperature) as a function of the Rayleigh number for different values of the nanoparticles volume fraction. Figure 10 shows the variation of the average Nusselt number as a function of the volume fraction for different values of the Rayleigh number.

By following the evolution of the curve on the left and whatever the volume fraction of the nanoparticles, we notice that the average Nusselt number increases with the increase of Rayleigh number thus favouring the heat transfer by convection. For Ra=103, the volume fraction has almost no effect on the average Nusselt number which means the heat transfer is not influenced by the volume concentration of the nanofluid in the particle. For other values of Ra, the rate of change of the Nusselt number increases until it reaches 5% for Ra=105.

For the right figure (Figure 10), the Nusselt number is inversely proportional to the volume fraction. This variation is a linear decreasing.

A correlation between average Nusselt number and volume fraction is presented on Figure 11 and which in form:

$N u_{a v g}=B . \phi+A$      (19)

With A and B represents two constant that vary according to the Rayleigh number.

Figure 9. Variation of average Nusselt number as a function of Ra

Figure 10. Variation of average Nusselt number as a function of volume fraction

Figure 11. Correlation between average Nusselt and volume fraction

The two graphs represented on Figures 12 and 13 represent this variation which has an increasing exponential evolution. We propose a correlation that links the average Nusselt number as a function of the Rayleigh number and the volume fraction of nanoparticles (Eq. (20)).

$N u_{\text {avg }}=-4 e^{-3 R a} \phi+5 \phi+8.8 e^{-4.3 R a}-9.3$      (20)

Figure 12. Evolution of A as a function of Ra

Figure 13. Evolution of B as a function of Ra

5. Conclusions

In this paper, the lattice Boltzmann method is used to study the natural convection in a differentially heated square cavity containing Al2O3-water nanofluid. The D2Q9 scheme is used to determine, at the mesoscopic scale, the two distribution functions (f for the flow and g for the temperature) for obtain the macroscopic variables (U, V, q). A Matlab code is developed to solve the finite difference discretized Boltzmann equation. The effect of the Rayleigh number as well as the volume fraction of the nanoparticles on the structure of the flow is determined. The increases the intensity of the flow due to augmentation of Ra, while the increase in the volume fraction decreases the intensity of the flow thus favoring the transfer of heat by conduction which appears clearly in average Nusselt number values. The phenomena found are illustrated in two correlations of the maximum vertical velocity and the average Nusselt number with the control parameters used in this study (Rayleigh number and nanofluid volume fraction).

Acknowledgment

We gratefully acknowledge the General Directorate of Scientific Research and Technological Development (DGRSDT) for its financial support and unwavering encouragement.

Nomenclature

c

Lattice velocity vector

Cp

Specific heat (J/Kg.K)

Cs

Sound velocity (m/s)

fi

density distribution function

feq

equilibrium distribution function for fi

Fi

Force term (N)

g

Gravity (m/s2)

gi

Energy distribution function

geq

Equilibrium distribution function for gi

h

 Heat transfer coefficient (W/m2.K)

H

 Length (m)

k

Thermal conductivity (W/m.K)

Nu

Local Nusselt number

Nuavg

Average Nusselt number

p

Pressure (N/m2)

P

Dimensionless pressure

Pr

Prandtl number, mf/rfαf

Ra

Rayleigh number, rff(Th-Tc)H3/mfαf

t

Time (s)

T

Temperature (K)

u

x-Component velocity (m/s)

U

Dimensionless x-Component velocity

v

y-Component velocity (m/s)

x

Abscissa (m)

X

Dimensionless abscissa

y

Ordinate (m)

Y

Dimensionless ordinate

Greek symbol

$\alpha$

Thermal diffusivity (m2/s)

$\beta$

Thermal expansion coefficient (1/K)

$\rho$

Density (kg/m3)

$\phi$

Particle volume fraction

$\theta$

Dimensionless temperature        

$\tau$

Relaxation time

$\omega$

Weighting factors

$\mu$

Dynamic viscosity (N.s/m2)

Subscripts

p

Nanoparticles

f

Fluid

nf

Nanofluid

c

Cold

h

Hot

  References

[1] Tric, E., Labrosse, G., Betrouni, M. (2000). A first incursion into the 3d structure of natural convection of air in a differentially heated cubic cavity, from accurate numerical solutions. Int J Heat Mass Transf., Corpus ID: 122523820. https://doi.org/10.1016/S0017-9310%2800%2900037-5

[2] Shi, X., Khodadadi, J.M. (2003). Laminar natural convection heat transfer in a differentially heated square cavity due to a thin fin on the hot wall. J. Heat Transf., 125(4): 624-634. https://doi.org/10.1115/1.1571847

[3] Oztop, H., Bilgen, E. (2006). Natural convection in differentially heated and partially divided square cavities with internal heat generation. Int. J. Heat Fluid Flow, 27(3): 466-475. https://doi.org/10.1016/j.ijheatfluidflow.2005.11.003

[4] Pirmohammadi, M., Ghassemi, M., Sheikhzadeh, G.A. (2008). The effect of a magnetic field on buoyancy-driven convection in differentially heated square cavity. In 2008 14th Symposium on Electromagnetic Launch Technology, Victoria, BC, pp. 1-6. https://doi.org/10.1109/ELT.2008.85

[5] Choi, S.U.S., Eastman, J.A. (1995). Enhancing Thermal Conductivity of Fluids with Nanoparticles. Proceedings of the ASME International Mechanical Engineering Congress and Exposition, p. 9.

[6] Oztop, H.F., Abu-Nada, E. (2008). Numerical study of natural convection in partially heated rectangular enclosures filled with nanofluids. Int. J. Heat Fluid Flow, 29(5): 1326-1336. https://doi.org/10.1016/j.ijheatfluidflow.2008.04.009

[7] Boualit, A., Zeraibi, N., Chergui, T., Lebbi, M., Boutina, L., Laouar, S. (2017). Natural convection investigation in square cavity filled with nanofluid using dispersion model. Int. J. Hydrog. Energy, 42(13): 8611-8623. https://doi.org/10.1016/j.ijhydene.2016.07.132

[8] Bara, E., El hamdani, S., Bendou, A., Limam, K. (2017). Parametric study on natural convection of nanofluids in a heated chamber. Energy Procedia, 139: 424-429. https://doi.org/10.1016/j.egypro.2017.11.232

[9] Mohamad, A.A. (2019). Lattice Boltzmann method: Fundamentals and engineering applications with computer codes. London. https://doi.org/10.1007/978-1-4471-7423-3

[10] Yao, S., Jia, X., Hu, A., Li, R. (2015). Analysis of nanofluids phase transition in pipe using the Lattice Boltzmann Method. Int. J. Heat Technol., 33(2): 103-108. https://doi.org/10.18280/ijht.330217

[11] Mahmoudi, A., Mejri, I., Abbassi, M.A., Omri, A. (2014). Analysis of conduction-radiation heat transfer in a planar medium: Application of the Lattice Boltzmann Method. International Scholarly and Scientific Research & Innovation, 8(7): 1314-1320. https://doi.org/10.5281/zenodo.1094591

[12] Mliki, B., Abbassi, M., Omri, A. (2016). Lattice boltzmann simulation of magnethydrodynamics natural convection in an L-shaped enclosure. Int. J. Heat Technol., 34(4): 565-573. https://doi.org/10.18280/ijht.340403

[13] Khakrah, H., Hooshmand, P., Abdollahzadeh Jamalabadi, M.Y., Azar, S. (2019). Thermal lattice Boltzmann simulation of natural convection in a multi-pipe sinusoidal-wall cavity filled with Al2O3-EG nanofluid. Powder Technol., 356: 240-252. https://doi.org/10.1016/j.powtec.2019.08.013

[14] Naseri, S., Rabiei, F., Rashidi, M.M., Kwang, T.M. (2020). Lattice Boltzmann simulation of natural convection heat transfer of a nanofluid in a L-shape enclosure with a baffle. Results Phys., 19: 103413. https://doi.org/10.1016/j.rinp.2020.103413

[15] Zhang, X., Xu, Y., Zhang, J., et al. (2021). Numerical study of mixed convection of nanofluid inside an inlet/outlet inclined cavity under the effect of Brownian motion using Lattice Boltzmann Method (LBM). Int. Commun. Heat Mass Transf., 126: 105428. https://doi.org/10.1016/j.icheatmasstransfer.2021.105428

[16] Brinkman, H.C. (1952). The Viscosity of Concentrated Suspensions and Solutions. J. Chem. Phys., 20(4): 571-571. https://doi.org/10.1063/1.1700493

[17] Maxwell, J.C. (1998). A Treatise on Electricity and Magnetism. Unabridged 3rd ed. Oxford: New York: Clarendon Press; Oxford University Press.