Experimental Analysis of the Strength and Microstructural Effects of Rice Husk Ash and Bamboo Leaf Ash on Cement-Treated Lateritic Soil

Experimental Analysis of the Strength and Microstructural Effects of Rice Husk Ash and Bamboo Leaf Ash on Cement-Treated Lateritic Soil

Emeka S. Nnochiri Imhade P. Okokpujie* Lagouge K. Tartibu

Department of Civil Engineering, Afe Babalola University, Ado-Ekiti 360001, Ekiti State, Nigeria

Department of Mechanical and Industrial Engineering Technology, University of Johannesburg, Johannesburg 2028, South Africa

Department of Mechanical and Mechatronics Engineering, Afe Babalola University, Ado-Ekiti 360001, Ekiti State, Nigeria

Corresponding Author Email: 
ip.okokpujie@abuad.edu.ng
Page: 
783-789
|
DOI: 
https://doi.org/10.18280/ijdne.180404
Received: 
17 February 2023
|
Revised: 
22 April 2023
|
Accepted: 
13 June 2023
|
Available online: 
31 August 2023
| Citation

© 2023 IIETA. This article is published by IIETA and is licensed under the CC BY 4.0 license (http://creativecommons.org/licenses/by/4.0/).

OPEN ACCESS

Abstract: 

The two most often utilized binders in soil stabilization projects are lime and Portland cement, but this process has a high rate of carbon emission. However, research on soil stability through the use of cleaner materials and environmentally friendly binders with a lower carbon footprint has garnered a lot of attention in recent years due to the significant carbon emissions in cement manufacturing. In this study, the strength and microstructural characteristics of lateritic soil stabilized with bamboo leaf ash (BLA) and rice husk ash (RHA) were examined. The soil sample underwent preliminary examinations and California bearing ratio tests as part of the testing process (CBR). The soil sample was then individually mixed with BLA and RHA at 2% intervals in proportions of 0-16%, as well as cement in variable proportions of 0-12% at 2% intervals. The blends were tested for CBR at each stage. The greatest values for unsoaked and soaked CBR at 8% cement +8% RHA were 92.3% and 70.2%, and 90% and 62.2%, respectively, at 8% cement +8% BLA for soaked and unsoaked CBR. SEM and X-ray diffraction (XRD) tests were performed on samples that had reached these ideal CBR levels. According to the results, new compounds were created and the microstructural layouts changed. Therefore, it may be inferred that the stabilization process involved pozzolanic and cement hydration reactions.

Keywords: 

Atterberg limits, bamboo leaf ash, California bearing ratio, lateritic soil, mechanical test, rice husk ash

1. Introduction

Cleaner materials are a sustainable requirement for obtaining quality elements for soil structure reinforcement, and lateritic soils have elements of iron and aluminum oxides. Lateritic soils are reddish brown and may have formed due to earlier climatic circumstances [1]. The effects of extra marble powder and magnesium phosphate concrete on the qualities of soil were analyzed in this review [2]. Squander marble powder (MP) and magnesium phosphate concrete (MPC) were added as novel substances, and this had a significant positive ecological and monetary effect on soil adjustment. Various tests, including specific gravity, Atterberg limits, sieve analysis, unconfined compressive strength test, direct shear box test, California bearing ratio and scanning electron microscopy test, were conducted on soil tests prepared with different rates of MPC and MP name specific—0%, 2.5%, 5%, 7.5%; and 0%, 5%, 10%, and 15%. Following 7, 14, and 28 days of curing, the necessary comprehensive strengths were measured using an unconfined strength test. The overall experimental findings showed that MP and MPC might be applied to the soil to improve its stability. While the MPC and MP's usability and efficiency are economical and environmentally benign when used to replace deep foundations with natural soil. There are other elemental materials are also employed for the soil stability, however, due to environment challenge of such materials has led to research for cleaner materials which are eco-friendly materials to the construction site and agricultural product.

The term "laterite" was used to characterize soil products that, when cut from a weathering plane and allowed to air dry, might irrevocably solidify, enabling their usage as bricks. A by-product of rice separation during milling is rice husk ash (RHA) [3]. The husk must be separated because it takes up more than 20% of the rice. One-fifth of the 300 million metric tons of rice produced is rice husk. Each year, it is produced in sufficient quantities to be used as a building material worldwide. Typically, rice husk is produced by burning rice husk and collecting the residue, which contains a sizable quantity of silicate. However, the features of the ash are determined by the burning period, temperature, and rice husk properties. According to Ayodele et al. [4], soil stabilization of various fines of rice husk ash (RHA) is generally utilized as a binder. This study intends to evaluate how well stabilized soil plasticity and compaction characteristics are improved when RHA additives are used as a binder with lime. On the natural lateritic soil, consistency limits, particle sieve analysis, and compaction tests were carried out, whereas, on the stabilized lateritic soil, compaction tests, and consistency limits were carried out. The RHA's chemical components were evaluated. Lime was added to lateritic soil samples in amounts of 2, 4, 6, 8, and 10% by weight of dry soil. The Plasticity Index (PI) was utilized to determine the lateritic soil best performance, which was achieved at an addition of 8% lime. The lateritic soil was then blended with binder ratios of 0:8, 2:6, 4:4, 6:2, and 8:0 (Lime: RHA). When stabilizing using BR2:675m, BR4:475m, BR6:275m, BR2:6300m, and BR6:2300m, respectively, the plasticity index (PI) of the stabilized soil was generally reduced to 7.82%, 21.36%, 18.97%, 19.71%, and 15.03%. The PI was decreased in all binder ratios that contained both lime and RHA with a 75µm size. The maximum dry density increased in all binder ratios that contained both lime and all RHA sizes (MDD). The OMC was also reduced for soil stabilized with BR2:6150m, BR4:475m, BR4:4150m, BR4:4300m, and BR6:2150m.

Using byproducts makes positive monetary impacts. Poorveekan et al. [5] utilized rice husk debris and eggshell powder, the ongoing review was to make geopolymer innovation create balanced out earth blocks. To find the optimum amounts of the binders, numerous stages of the combination were thought of. Ranging from 10% to 20% by weight of dry soil, the eggshell powder to rice husk debris proportions (10:90 to 40:60), and the calcination of the eggshell powder at 700℃ have all been explored in the ongoing review. Subsequent to curing for 7, 14, and 28 days, separately, 288 solid shapes estimating 50×50×50 mm3 and 36 pillars estimating 40×40×160 mm3 were projected and tried. The 10:90 and 20:80 eggshell powder to rice husk debris proportions were viewed as reasonable for making of the block after investigation of thickness, dampness ingestion, compressive strength, flexural elasticity, influence strength, creation cost, energy necessity, and CO2 discharges were conducted. The results of the study demonstrate the way that embracing geopolymer innovation during block creation can essentially diminish costs, energy requirements, and CO2 outflows.

The pozzolanic reactivity of bamboo leaf ash (BLAsh) and silica fume (SF) is described qualitatively and quantitatively in this study by Villar-Cociña et al. [6]. A conductor-metric approach is used to assess pozzolanic activity. The reaction time is used in this method to calculate the electrical conductivity of a solution of BLAsh/Ca(OH)2 and SF/Ca(OH)2. After that, a kinetic-diffusive model is used to calculate the pozzolanic reaction's kinetic parameters. The reaction rate constant in particular characterizes the reacting process and allows for a quantitative assessment of the pozzolanic activity of these compounds. The results obtained from the conductor-metric method are supported by the use of other experimental techniques used in this study, including X-ray diffraction (XRD) and scanning electron microscopy (SEM). The findings show how pozzolanic activity-rich amorphous silica fundamentally forms BLAsh and SF. By comparing BLAsh and SF, it is possible to draw the conclusion that their reactivity is similar, with reaction rate constants of 4.78 and 5.11 101 h1, respectively. This data highlights the significance of using these agricultural waste products to make blended cements [7, 8].

Fundamentally, soil stabilization is a technique for enhancing the qualities of soil by blending and combining of various elements [9]. According to Di Sante [10], a number of chemical processes are responsible for the mechanical and hydraulic improvement in treated soils. The contribution of experimental techniques like scanning electron microscopy (SEM), energy dispersive X-ray spectroscopy (EDS), and X-ray diffraction have demonstrated the necessity for the study of treated or stabilized soils, even though the reaction products are fundamentally detectable at a meso- and micro scale. Analyzing the mechanical and hydraulic behavior of treated soil mixes as well as the outcomes of geotechnical tests can be aided by microstructural investigation [11, 12]. The purpose of the study is to conduct experimental analysis and microstructural studies on the impacts of bamboo leaf ash and rice husk ash (RHA) on lateritic soil admixed with cement. The study makes an effort to understand the potential of RHA and BLA when added to lateritic soil and the ensuing inherent microstructural changes as a result of their employment in soil stabilization when combined with cement.

2. Materials and Methods

2.1 Materials

The bamboo leaf ash (BLA), rice husk ash (RHA), a soil specimen, ordinary Portland concrete, and water were the materials utilized in the research; some of these materials are displayed in Figure 1. Figure 1a shows both the fresh rice husk (RH) and the processed rice husk ash (RHA); Figure 1b shows also the bamboo leaf (BL) dry fresh and the processed BLA; and Figure 1c presents the soil sample. The BLA were accumulated and dried in the sun. The dried bamboo leaves were scorched outside before being burnt in a muffle furnance at 600℃ for two hours. Prior to use, the recovered BLA was sieved through a BS sieve No. 200 (75µm or 0.075 mm). Its properties met the needed prerequisites for cement in BS 12 [13].

Figure 1. (a) Rice husk ash, (b) Bamboo leaf ash, and (c) Lateritic soil used for the study

The essence of burning the rice husk to transform to rice husk ash (RHA) is to allow the silica content to change into an amorphous stage, which can react with the Ca(OH)2 to yield additional cementitious mixtures. The rice husk ash was burned outside, and the resulting black ashes were then heated for three hours at 650℃ and 800℃ in a muffle furnace to produce white ash.

Soil sample: Using the disturbed sampling method, soil samples were collected from an existing burrow pit at five different locations spaced about 3 m apart, at a depth of not less than 1.2 m below the surface. The type of soil, the depth of the example, and the date of the example were all noted on it when it was presented to the soil study centre. After the soil sample had been air dried for a while, the final soil sample for the tests was then sieved through sieve number 4 to account for the fractional end of any typical water content that might affect the results (4.75 mm opening). Following a two-week drying period, lumps of the sample were pulverised with a pestle and mortar under light pressure. The cement was in this study is ordinary Portland cement that was bought from a supplier. Water: A borehole was used as source of water supply, from the laboratory's running taps. In order to obtain accurate results that depicted the in-situ situations.

2.2 Methods

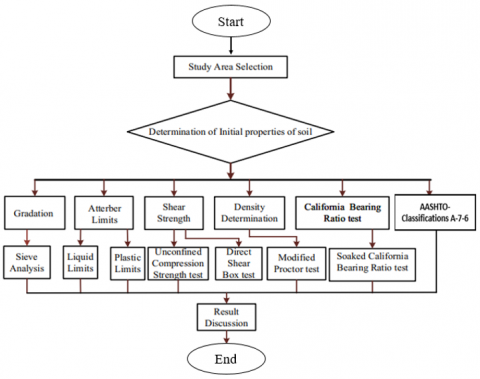
The elemental oxides of the soil sample, cement, rice husk ash, and bamboo leaf ash were all identified using the gravimetric method. Preliminary studies of the soil sample were performed using the Atterberg limits, specific gravity, and particle size distribution (wet sieving). Also performed on the natural soil sample, were compaction and the California bearing ratio tests. The soil example was then exclusively treated with cement at concentrations going from 0%, 2%, 4%, 6%, 8%, 10%, and 12% prior to being blended in with RHA and BLA at different ratio of 2%, 4%, 6%, 8%, 10%, 12%, 14%, and 16%. At each stage of the mixes, Atterberg limit, compaction and California bearing ratio were performed on each of these samples. The Nigerian standard, which stipulates that samples be cured for 6 days, kept in water for 24 hours, and afterward permitted to drench for 15 minutes preceding testing [14]. The entire set of tests was completed in accordance with British Standard 1924 for stabilized samples and BS 1377 for natural soil samples. Following that, scanning electron microscopy (SEM) and X-ray diffraction were performed on natural and stabilized soil samples with the appropriate concentrations of additives. The process flow chart of the testing and analysis are presented in Figure 2.

Figure 2. The process flow chart for determining the soil properties

3. Results and Discussion

The analysis of the chemical characteristics of the lateritic soil, BLA, RHA, and regular Portland cement is displayed in Table 1 as a percentage of weight composition. According to Kaze et al. [15], lateritic soil has a silica (SiO2) to sesquioxide (Fe2O3 and Al2O3) ratio of 1.33 to 2.0 in a specific soil sample. Additionally, pozzolanic compounds pass for both BLA and RHA. These added substances (both RHA and BLA) are effective pozzolans, according to ASTM C618 [16]. The elemental oxides in the regular Portland cement utilized for this study are also shown in Table 1. A natural soil sample's attributes are shown in Table 2. According to AASHTO characterization, the soil specimen is named for having a place in the A-7-6 subgroup. Yet, as per the framework for soil characterization, the A-7-6 soil test is classified as having low clay content, since low clay content soils have liquid limit values of less than 50% [17].

Table 1. Chemical properties of the sample soil of cement, BLA, and RHA

Elemental Oxide

Soil Sample (%)

BLA (%)

RHA (%)

Cement (%)

SiO2

56.50

72.75

76.00

21.60

Al2O3

41.00

5.90

2.68

5.90

Fe2O3

0.83

1.85

3.90

2.70

CaO

0.44

4.45

3.00

63.32

MgO

0.31

2.05

1.68

1.61

TiO2

-

-

-

-

MnO

0.43

-

-

-

K2O

0.49

-

-

-

SO3

-

-

 

3.7

LOI

-

13.0

12.74

1.17

TOTAL

100%

100%

100%

100%

Table 2. Sample results of natural soil

Properties

Results

Content-of-Natural-Moisture (%)

11.52

Liquid-Limit (%)

41.2

Limit on Plastic (%)

23.5

Index of Plasticity (%)

17.7

% of specific gravity

passing through No. 200 Sieve

2.52

56

AASHTO-Classifications

USCS-Classification

A-7-6

CL

Density at maximum dry (Kg/m3)

1610

The ideal moisture content (%)

14.0

(Soaked) California-bearing-ratio (%)

5.5

Ratio of California Bearing (Unsoaked)

9.0

Colour

Reddish-brown

Figure 3. The hydrometer curve and distribution of natural soil particle size

Figure 3 shows the soil particle distribution analysis and hydrometer test bend. As indicated by Table 2, 56% of the soil samples go through BS Seive No. 200. The effects of cement in addition to BLA and cement plus RHA, separately, on the California bearing ratio of the properties of the A-7-6 soil test are portrayed in Figures 4 to 7. This result is in line with the study conducted by Inim et al. [18], the authors recommend that since the implementation of BLA increases the compressive strength, its combination with lateritic soil is highly recommended with the optimal parameters.

Figure 4. For A-7-6 soil, unsoaked CBR against BLA at various cement concentrations

Figure 5. A-7-6 soil showing soaked CBR against BLA at different cement concentrations

Figure 6. For A-7-6 soil, unsoaked CBR vs RHA at various cement concentrations

Figure 7. For A-7-6 soil, soaked CBR vs. RHA at various cement quantities

3.1 Soil microstructure analysis using diffraction of X-rays

X-ray diffraction (XRD) and scanning electron microscopy (SEM) strategies were utilized to test soil tests for microstructural changes related to strength and recognise novel mixtures shaped because of the pozzolanic response. An XRD study was performed following 6 curing days on the samples of regular A-7-6 soil, A-7-6 soil in addition to 8% cement in addition to 8% BLA blends, and A-7-6 + 8% cement in addition to 8% RHA. Figure 8 shows the X-ray diffractogram of regular A-7-6 soil [19]. The XRD image of natural A-7-6 soil is shown in Figure 8. The clay minerals found in this soil include quartz, plagioclase, chlorite, kaolinite, smectite, illite, and siderite. Chlorites are the principal minerals found in soils and weathering that produce vermiculite and smectite. The soil is slightly expansive and weak due to the presence of vermiculite and smectite. Inclusions of chlorite can also occur in other minerals, particularly quartz, turning the host material green and possibly even causing phantom growths [20]. This family of minerals is made up entirely of albite and anorthite. The most frequent rock-forming minerals are those in the plagioclase group [21]. A common mineral called siderite, also known as an iron ore, has the chemical formula FeCO3. It is a member of the calcite mineral family and is quickly converted to iron oxides.

Figure 8. A natural A-7-6 soil sample's showing the XRD result

Figure 9. The best possible XRD result of BLA-stabilized, cement-treated, A-7-6 soil

Figure 10. The A-7-6 soil treated with cement and RHA at optimal states (8% cement + 8% RHA) as seen in an XRD plot

Figure 9 depicts the formation of new materials such as calcite (1.57Aº), albite (1.77Aº), and feldspar (6.24Aº) after adding the recommended amount of cement and BLA to A-7-6 soil (8% cement +8% BLA). Calcite is a component of cement; it also has the chemical formula CaCO3, making it a rock-forming mineral [22]. The main component of limestone is calcite. Albite is a member of the isomorphous solid solution class of plagioclase feldspar. One end member, albite, has no calcium and just sodium. Albite is a fairly widespread mineral and an essential component of rocks. According to Lundstrom [23], ocean-crust rocks exhibit aberrant behavior from a petrological perspective when contrasted to what is predicted by a straightforward conductive model. The sheeted dikes, which are frequently assumed to be the conductive thermal boundary layer above the MOR melt lens, have long been noted to have entirely transformed into greenschist.

Figure 10 demonstrates how stabilizing A-7-6 soil at the ideal concentration (8% Cement +8% RHA) sparked a chemical reaction that produced new minerals including calcite (1.72Aº) and albite (1.97Aº). Plagioclase, Chlorite, Smectite, Siderite, and Illite (which were found in natural A-7-6 soil) also disappeared, which is an indicator of significant soil strength (CBR) improvement [24]. Although lateritic soil is widely available, it is too fragile to be used as base course material for roads. In this essay, the concept of cement addition as aggregate stabilization is discussed. It analyzes their microstructure, which was examined using an XRD and SEM, and compares the strengths of cement-enhanced lateritic soil to those of crushed rock. These minerals are mostly to blame for the weak and expansive nature of natural A-7-6 soil.

3.2 The soil analysis using scanning electron microscope (SEM)

Figure 11. (a) A natural A-7-6 soil SEM micrograph and (b) EDX results of A-7-6 soil sample

Before and after treatment, the samples' microstructure was examined. Micrographs of the specimens' bond formation, surface roughness, mineral composition, and geometry were produced by the SEM [25]. The micrograph of natural A-7-6 soil in Figure 11a depicts the flaky patterns of soil particles The micrograph of stabilized A-7-6 soil with 8% cement and 8% BLA cured for 6 days is shown in Figure 12. Both the fibrous and the gel hydration response products could be seen in the microscope. The byproducts of the hydration reaction coated the BLA and the cement-treated A-7-6 soil and partially filled the spaces between the particles. The microstructure demonstrated that flocculation had occurred, and the cementitious chemicals' synthesis increased the flocs' diameter and encircled them [26-29]. Figure 13 shows a micrograph of A-7-6 soil that has been stabilized for 6 days with 8% cement and 8% RHA. Due to the considerable amount of cementitious compound that was formed due to a greater reaction between the BLA and the cement-treated soil, the micrograph's pores were comparatively small. The holes were comparatively smaller and only partially filled with cementitious material [30-33].

The EDX results of a cement-treated A-7-6 soil sample with BLA in the best possible condition are shown in Figure 11b, with peaks for silicon, aluminum, calcium, oxygen, and carbon. Aluminum is a cementitive element that aluminates as calcium aluminates hydrates (CAH). Since there is an increase in the amount of aluminum present in stabilized soil, stabilization has improved the soil's strength as evidenced by the rise in CBR and UCS values in Figure 12b [34].

Figure 12. (a) SEM image of cement-treated A-7-6 soil with BLA stabilization and (b) EDX analysis

Figure 13. (a) RHA-stabilized, cement-treated SEM micrograph A-7-6 soil and (b) EDX analysis

The EDX results of the A-7-6 lateritic soil cement-treated with optimal RHA (8% cement +8% RHA) and elements such as silicon, potassium, aluminum, iron, calcium, oxygen, and carbon are shown in Figure 13b. The improvement in the A-7-5 soil's strength property was indicated by the rise in calcium following the addition of cement and rice husk ash [35, 36].

4. Conclusion

The study of the impact of the bamboo leaf ash (BLA) and rice husk ash (RHA) on the stability of lateritic soil has been carried out to study the strength and microstructural characteristics. The BLA and the RHA were varied at different concentration levels to be able to achieve the optimal parameters that will give excellent stability to the lateritic soil. The study also makes use of XRD, SEM, and EDX to study the developed samples' microstructural properties. The study has the following conclusion which are:

  1. The sample of soil was rated A-7-6 in the AASHTO rating and CL in the Unified Soil Classification System, respectively, based on the index qualities. Additionally, the soil sample was categorized as lateritic soil based on the chemical makeup of the soil. Chemical analysis of BLA and RHA revealed that they were pozzolans; adding cement along with both BLA and RHA and cement alone increased the soil's CBR. From 9% and 5.5% (unsoaked and soaked CBR) at natural states to 90% and 62.2% CBR for cement plus BLA, and 92.3% and 70.2% CBR for cement plus RHA, creating a soil that was initially unsuitable for use as sub-base,
  2. The best proportions of the added substances for settling the soil sample are cement 8% + BLA 8% and cement 8% + RHA8%,
  3. Tests using SEM and XRD amply demonstrated that cement hydration and pozzolanic reactions truly occurred throughout the stabilization procedure.

Therefore, the authors will recommend that the agricultural and manufacturing industry implement the required optimal parameters during operations.

  References

[1] Adeboje, A.O., Bankole, S.O., Apata, A.C., Olawuyi, O.A., Busari, A.A. (2022). Modification of lateritic soil with selected agricultural waste materials for sustainable road pavement construction. International Journal of Pavement Research and Technology, 15(6): 1327-1339. https://doi.org/10.1007/s42947-021-00091-5

[2] Rai, P., Pei, H., Meng, F., Ahmad, M. (2020). Utilization of marble powder and magnesium phosphate cement for improving the engineering characteristics of soil. International Journal of Geosynthetics and Ground Engineering, 6: 1-13. https://doi.org/10.1007/s40891-020-00212-3

[3] Singh, B. (2018). Rice husk ash. Waste and Supplementary Cementitious Materials in Concrete, 417-460. https://doi.org/10.1016/B978-0-08-102156-9.00013-4

[4] Ayodele, F.O., Alo, B.A., Adetoro, A.E. (2022). Influence of rice husk ash fines on geotechnical properties of lime stabilized lateritic soil. International Journal of Engineering Research in Africa, 61: 217-230. https://doi.org/10.4028/p-35mk32

[5] Poorveekan, K., Ath, K.M.S., Anburuvel, A., Sathiparan, N. (2021). Investigation of the engineering properties of cementless stabilized earth blocks with alkali-activated eggshell and rice husk ash as a binder. Construction and Building Materials, 277: 122371. https://doi.org/10.1016/j.conbuildmat.2021.122371

[6] Villar-Cociña, E., Rodier, L., Savastano, H., Lefrán, M., Rojas, M.F. (2020). A comparative study on the pozzolanic activity between bamboo leaves ash and silica fume: Kinetic parameters. Waste and Biomass Valorization, 11: 1627-1634. https://doi.org/10.1007/s12649-018-00556-y

[7] Thomas, B.S., Yang, J., Mo, K.H., Abdalla, J.A., Hawileh, R.A., Ariyachandra, E. (2021). Biomass ashes from agricultural wastes as supplementary cementitious materials or aggregate replacement in cement/geopolymer concrete: A comprehensive review. Journal of Building Engineering, 40: 102332. https://doi.org/10.1016/j.jobe.2021.102332

[8] Hu, L., He, Z., Zhang, S. (2020). Sustainable use of rice husk ash in cement-based materials: Environmental evaluation and performance improvement. Journal of Cleaner Production, 264: 121744. https://doi.org/10.1016/j.jclepro.2020.121744

[9] Firoozi, A.A., Guney Olgun, C., Firoozi, A.A., Baghini, M.S. (2017). Fundamentals of soil stabilization. International Journal of Geo-Engineering, 8: 1-16. https://doi.org/10.1186/s40703-017-0064-9

[10] Di Sante, M. (2016). The contribution of microstructural investigation to the study of lime treated soils. In Proceedings of the 1st IMEKO TC-4, International Workshop on Metrology for Geotechnics, Benevento, Italy, pp. 16-21.

[11] Eyo, E., Abbey, S., Oti, J., Ng’ambi, S., Ganjian, E., Coakley, E. (2021). Microstructure and physical-mechanical characteristics of treated kaolin-bentonite mixture for application in compacted liner systems. Sustainability, 13(4): 1617. https://doi.org/10.3390/su13041617

[12] Jafer, H.M., Atherton, W., Sadique, M., Ruddock, F., Loffill, E. (2018). Development of a new ternary blended cementitious binder produced from waste materials for use in soft soil stabilisation. Journal of Cleaner Production, 172: 516-528. https://doi.org/10.1016/j.jclepro.2017.10.233

[13] Świerczek, L., Cieślik, B.M., Konieczka, P. (2018). The potential of raw sewage sludge in construction industry-a review. Journal of Cleaner Production, 200: 342-356. https://doi.org/10.1016/j.jclepro.2018.07.188

[14] Nwonu, D.C., Ikeagwuani, C.C. (2021). Evaluating the effect of agro-based admixture on lime-treated expansive soil for subgrade material. International Journal of Pavement Engineering, 22(12): 1541-1555. https://doi.org/10.1080/10298436.2019.1703979

[15] Kaze, R.C., Naghizadeh, A., Tchadjie, L., Adesina, A., Djobo, J.N.Y., Nemaleu, J.G.D., Tayeh, B.A. (2022). Lateritic soils based geopolymer materials: A review. Construction and Building Materials, 344: 128157. https://doi.org/10.1016/j.conbuildmat.2022.128157 

[16] Lorentz, B., Shanahan, N., Zayed, A. (2021). Rheological behavior & modeling of calcined kaolin-Portland cements. Construction and Building Materials, 307: 124761. https://doi.org/10.1016/j.conbuildmat.2021.124761

[17] Moreno-Maroto, J.M., Alonso-Azcárate, J., O'Kelly, B.C. (2021). Review and critical examination of fine-grained soil classification systems based on plasticity. Applied Clay Science, 200: 105955. https://doi.org/10.1016/j.clay.2020.105955

[18] Inim, I.J., Affiah, U.E., Eminue, O.O. (2018). Assessment of bamboo leaf ash/lime-stabilized lateritic soils as construction materials. Innovative Infrastructure Solutions, 3: 1-8. https://doi.org/10.1007/s41062-018-0134-7

[19] Whitney, D.L., Fornash, K.F., Kang, P., Ghent, E.D., Martin, L., Okay, A.I., Brovarone, A.V. (2020). Lawsonite composition and zoning as tracers of subduction processes: A global review. Lithos, 370-371: 105636. https://doi.org/10.1016/j.lithos.2020.105636

[20] Ottens, B., Schuster, R., Benkó, Z. (2022). The secondary minerals from the pillow basalt of Salsette-Mumbai, Deccan Volcanic Province, India. Minerals, 12(4): 444. https://doi.org/10.3390/min12040444

[21] Pittarello, L., Daly, L., PickersgilL, A.E., Ferrière, L., Lee, M.R. (2020). Shock metamorphism in plagioclase and selective amorphization. Meteoritics & Planetary Science, 55(5): 1103-1115. https://doi.org/10.1111/maps.13494

[22] Maruyama, I., Rymeš, J., Aili, A., Sawada, S., Kontani, O., Ueda, S., Shimamoto, R. (2021). Long-term use of modern Portland cement concrete: The impact of Al-tobermorite formation. Materials & Design, 198: 109297. https://doi.org/10.1016/j.matdes.2020.109297

[23] Lundstrom, C.C. (2020). Continuously changing quartz-albite saturated melt compositions to 330 C with application to heat flow and geochemistry of the ocean crust. Journal of Geophysical Research: Solid Earth, 125(2): e2019JB017654. https://doi.org/10.1029/2019JB017654 

[24] Jaritngam, S., Somchainuek, O., Taneerananon, P. (2014). Feasibility of laterite-cement mixture as pavement base course aggregate. Iranian Journal of Science and Technology. Transactions of Civil Engineering, 38(11): 275-284. 

[25] Otunyo, A.W., Chukuigwe, C.C. (2018). Investigation of the impact of palm bunch ash on the stabilization of poor lateritic soil. Nigerian Journal of Technology, 37(3): 600-604. https://doi.org/10.4314/njt.v37i3.6

[26] Huo, W., Zhu, Z., Zhang, J., Kang, Z., Pu, S., Wan, Y. (2021). Utilization of OPC and FA to enhance reclaimed lime-fly ash macadam based geopolymers cured at ambient temperature. Construction and Building Materials, 303: 124378. https://doi.org/10.1016/j.conbuildmat.2021.124378

[27] Miraki, H., Shariatmadari, N., Ghadir, P., Jahandari, S., Tao, Z., Siddique, R. (2022). Clayey soil stabilization using alkali-activated volcanic ash and slag. Journal of Rock Mechanics and Geotechnical Engineering, 14(2): 576-591. https://doi.org/10.1016/j.jrmge.2021.08.012

[28] Selvarajoo, T., Davies, R.E., Gardner, D.R., Freeman, B.L., Jefferson, A.D. (2020). Characterisation of a vascular self-healing cementitious material system: flow and curing properties. Construction and Building Materials, 245: 118332. https://doi.org/10.1016/j.conbuildmat.2020.118332

[29] Uche, O.A., Kelechi, S.E., Adamu, M., Ibrahim, Y.E., Alanazi, H., Okokpujie, I.P. (2022). Modelling and optimizing the durability performance of self consolidating concrete incorporating crumb rubber and calcium carbide residue using response surface methodology. Buildings, 12(4): 398. https://doi.org/10.3390/buildings12040398

[30] Kelechi, S.E., Uche, O.A.U., Adamu, M., Alanazi, H., Okokpujie, I.P., Ibrahim, Y.E., Obianyo, I.I. (2022). Modeling and optimization of high-volume fly ash self-compacting concrete containing crumb rubber and calcium carbide residue using response surface methodology. Arabian Journal for Science and Engineering, 47(10): 13467-13486. https://doi.org/10.1007/s13369-022-06850-1

[31] Tibbetts, C.M., Paris, J.M., Ferraro, C.C., Riding, K.A., Townsend, T.G. (2020). Relating water permeability to electrical resistivity and chloride penetrability of concrete containing different supplementary cementitious materials. Cement and Concrete Composites, 107: 103491. https://doi.org/10.1016/j.cemconcomp.2019.103491

[32] Nnochiri, E.S., Ogundipe, O.M., Ola, S.A. (2021). Geotechnical and microstructural properties of cement-treated laterites stabilized with rice husk ash and bamboo leaf ash. Acta Polytechnica, 61(6): 722-32. https://doi.org/10.14311/AP.2021.61.0722

[33] Kelechi, S.E., Adamu, M., Uche, O.A.U., Okokpujie, I.P., Ibrahim, Y.E., Obianyo, I.I. (2022). A comprehensive review on coal fly ash and its application in the construction industry. Cogent Engineering, 9(1): 2114201. https://doi.org/10.1080/23311916.2022.2114201

[34] Phanikumar, B.R., Raju, E.R. (2020). Compaction and strength characteristics of an expansive clay stabilised with lime sludge and cement. Soils and Foundations, 60(1): 129-138. https://doi.org/10.1016/j.sandf.2020.01.007

[35] Oyediran, I.A., Ayeni, O.O. (2020). Comparative effect of microbial induced calcite precipitate, cement and rice husk ash on the geotechnical properties of soils. SN Applied Sciences, 2: 1-12. https://doi.org/10.1007/s42452-020-2956-0

[36] Vizcarra, S., Lujan, I., Soto, M., Durán, G. (2020). Experimental analysis of the addition of rice husk ash to the clayey subgrade of a road stabilized with lime. IOP Conference Series: Materials Science and Engineering 758(1): 012090. https://doi.org/10.1088/1757-899X/758/1/012090